Suppr超能文献

检测接种后增强的登革热病毒感染:一种早期评估登革热疫苗的改良模型。

Detection of post-vaccination enhanced dengue virus infection in macaques: An improved model for early assessment of dengue vaccines.

机构信息

Bio-Manguinhos, Fiocruz, Rio de Janeiro, Brazil.

Research & Development, GSK Vaccines, Rockville, Maryland, United States of America.

出版信息

PLoS Pathog. 2019 Apr 22;15(4):e1007721. doi: 10.1371/journal.ppat.1007721. eCollection 2019 Apr.

Abstract

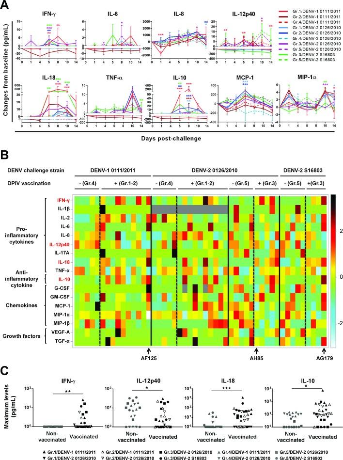
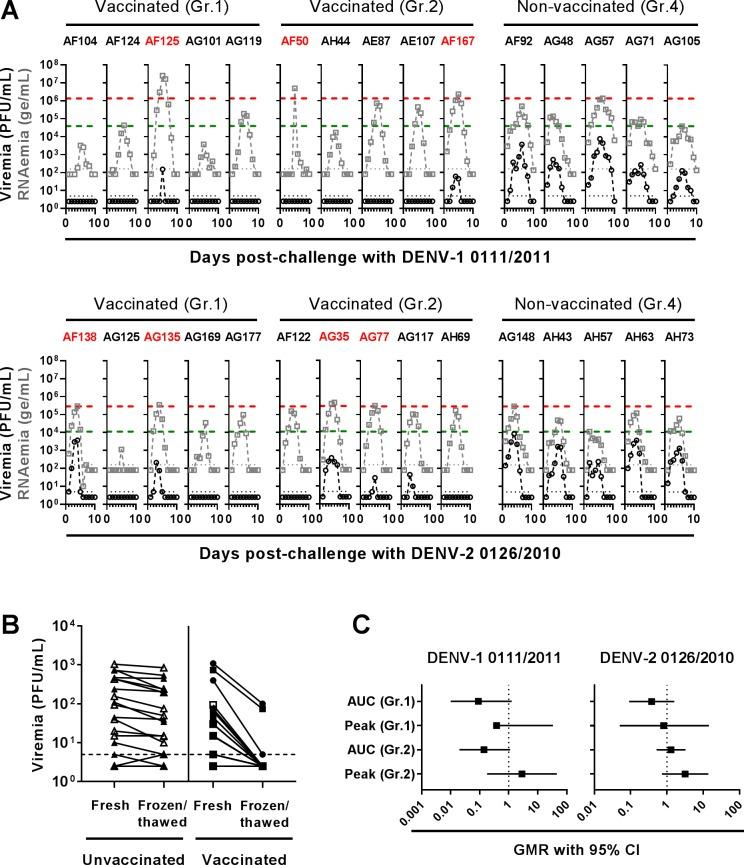
The need for improved dengue vaccines remains since the only licensed vaccine, Dengvaxia, shows variable efficacy depending on the infecting dengue virus (DENV) type, and increases the risk of hospitalization for severe dengue in children not exposed to DENV before vaccination. Here, we developed a tetravalent dengue purified and inactivated vaccine (DPIV) candidate and characterized, in rhesus macaques, its immunogenicity and efficacy to control DENV infection by analyzing, after challenge, both viral replication and changes in biological markers associated with dengue in humans. Although DPIV elicited cross-type and long-lasting DENV-neutralizing antibody responses, it failed to control DENV infection. Increased levels of viremia/RNAemia (correlating with serum capacity at enhancing DENV infection in vitro), AST, IL-10, IL-18 and IFN-γ, and decreased levels of IL-12 were detected in some vaccinated compared to non-vaccinated monkeys, indicating the vaccination may have triggered antibody-dependent enhancement of DENV infection. The dengue macaque model has been considered imperfect due to the lack of DENV-associated clinical signs. However, here we show that post-vaccination enhanced DENV infection can be detected in this model when integrating several parameters, including characterization of DENV-enhancing antibodies, viremia/RNAemia, and biomarkers relevant to dengue in humans. This improved dengue macaque model may be crucial for early assessment of efficacy and safety of future dengue vaccines.

摘要

由于唯一获得许可的登革热疫苗(Dengvaxia)的效力因感染的登革热病毒(DENV)类型而异,并且会增加未接触过 DENV 的儿童因严重登革热住院的风险,因此仍然需要改进登革热疫苗。在这里,我们开发了一种四价登革热纯化和灭活疫苗(DPIV)候选疫苗,并在恒河猴中对其免疫原性和控制 DENV 感染的功效进行了表征,通过分析接种后病毒复制和与人类登革热相关的生物标志物的变化,对其进行了分析。尽管 DPIV 引起了跨型和持久的 DENV 中和抗体反应,但它未能控制 DENV 感染。与未接种疫苗的猴子相比,一些接种疫苗的猴子中检测到病毒血症/RNA 血症(与血清体外增强 DENV 感染的能力相关)、AST、IL-10、IL-18 和 IFN-γ 水平升高,IL-12 水平降低,表明接种疫苗可能引发了抗体依赖性增强的 DENV 感染。由于缺乏与登革热相关的临床症状,登革热猴模型一直被认为是不完美的。然而,在这里,我们通过整合包括 DENV 增强抗体、病毒血症/RNA 血症和与人类登革热相关的生物标志物的特征描述在内的几个参数,表明在这种模型中可以检测到接种后增强的 DENV 感染。这种改进的登革热猴模型可能对于评估未来登革热疫苗的疗效和安全性至关重要。

https://cdn.ncbi.nlm.nih.gov/pmc/blobs/6601/6497418/217913e44201/ppat.1007721.g001.jpg

文献检索

告别复杂PubMed语法,用中文像聊天一样搜索,搜遍4000万医学文献。AI智能推荐,让科研检索更轻松。

立即免费搜索

文件翻译

保留排版,准确专业,支持PDF/Word/PPT等文件格式,支持 12+语言互译。

免费翻译文档

深度研究

AI帮你快速写综述,25分钟生成高质量综述,智能提取关键信息,辅助科研写作。

立即免费体验