• 文献检索
  • 文档翻译
  • 深度研究
  • 学术资讯
  • Suppr Zotero 插件Zotero 插件
  • 邀请有礼
  • 套餐&价格
  • 历史记录
应用&插件
Suppr Zotero 插件Zotero 插件浏览器插件Mac 客户端Windows 客户端微信小程序
定价
高级版会员购买积分包购买API积分包
服务
文献检索文档翻译深度研究API 文档MCP 服务
关于我们
关于 Suppr公司介绍联系我们用户协议隐私条款
关注我们

Suppr 超能文献

核心技术专利:CN118964589B侵权必究
粤ICP备2023148730 号-1Suppr @ 2026

文献检索

告别复杂PubMed语法,用中文像聊天一样搜索,搜遍4000万医学文献。AI智能推荐,让科研检索更轻松。

立即免费搜索

文件翻译

保留排版,准确专业,支持PDF/Word/PPT等文件格式,支持 12+语言互译。

免费翻译文档

深度研究

AI帮你快速写综述,25分钟生成高质量综述,智能提取关键信息,辅助科研写作。

立即免费体验

与神经精神功能相关的非编码基因组区域的靶向高分辨率RNA测序

Targeted, High-Resolution RNA Sequencing of Non-coding Genomic Regions Associated With Neuropsychiatric Functions.

作者信息

Hardwick Simon A, Bassett Samuel D, Kaczorowski Dominik, Blackburn James, Barton Kirston, Bartonicek Nenad, Carswell Shaun L, Tilgner Hagen U, Loy Clement, Halliday Glenda, Mercer Tim R, Smith Martin A, Mattick John S

机构信息

Genomics and Epigenetics Division, Garvan Institute of Medical Research, Darlinghurst, NSW, Australia.

Faculty of Medicine, University of New South Wales Sydney, Kensington, NSW, Australia.

出版信息

Front Genet. 2019 Apr 12;10:309. doi: 10.3389/fgene.2019.00309. eCollection 2019.

DOI:10.3389/fgene.2019.00309
PMID:31031799
原文链接:https://pmc.ncbi.nlm.nih.gov/articles/PMC6473190/
Abstract

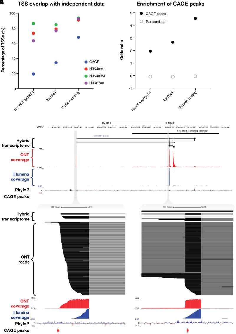
The human brain is one of the last frontiers of biomedical research. Genome-wide association studies (GWAS) have succeeded in identifying thousands of haplotype blocks associated with a range of neuropsychiatric traits, including disorders such as schizophrenia, Alzheimer's and Parkinson's disease. However, the majority of single nucleotide polymorphisms (SNPs) that mark these haplotype blocks fall within non-coding regions of the genome, hindering their functional validation. While some of these GWAS loci may contain acting regulatory DNA elements such as enhancers, we hypothesized that many are also transcribed into non-coding RNAs that are missing from publicly available transcriptome annotations. Here, we use targeted RNA capture ('RNA CaptureSeq') in combination with nanopore long-read cDNA sequencing to transcriptionally profile 1,023 haplotype blocks across the genome containing non-coding GWAS SNPs associated with neuropsychiatric traits, using post-mortem human brain tissue from three neurologically healthy donors. We find that the majority (62%) of targeted haplotype blocks, including 13% of intergenic blocks, are transcribed into novel, multi-exonic RNAs, most of which are not yet recorded in GENCODE annotations. We validated our findings with short-read RNA-seq, providing orthogonal confirmation of novel splice junctions and enabling a quantitative assessment of the long-read assemblies. Many novel transcripts are supported by independent evidence of transcription including cap analysis of gene expression (CAGE) data and epigenetic marks, and some show signs of potential functional roles. We present these transcriptomes as a preliminary atlas of non-coding transcription in human brain that can be used to connect neurological phenotypes with gene expression.

摘要

人类大脑是生物医学研究的最后前沿领域之一。全基因组关联研究(GWAS)已成功识别出数千个与一系列神经精神性状相关的单倍型模块,这些性状包括精神分裂症、阿尔茨海默病和帕金森病等疾病。然而,标记这些单倍型模块的大多数单核苷酸多态性(SNP)位于基因组的非编码区域,这阻碍了它们的功能验证。虽然这些GWAS位点中的一些可能包含起作用的调控DNA元件,如增强子,但我们推测许多位点也被转录为公开可用转录组注释中缺失的非编码RNA。在这里,我们使用靶向RNA捕获(“RNA CaptureSeq”)结合纳米孔长读长cDNA测序,对来自三名神经健康供体的死后人类脑组织中,全基因组范围内包含与神经精神性状相关的非编码GWAS SNP的1023个单倍型模块进行转录谱分析。我们发现,大多数(62%)靶向单倍型模块,包括13%的基因间模块,被转录为新的、多外显子RNA,其中大多数尚未记录在GENCODE注释中。我们用短读长RNA测序验证了我们的发现,为新的剪接连接提供了正交确认,并能够对长读长组装进行定量评估。许多新转录本得到了包括基因表达帽分析(CAGE)数据和表观遗传标记在内的转录独立证据的支持,一些还显示出潜在功能作用的迹象。我们将这些转录组作为人类大脑非编码转录的初步图谱呈现出来,可用于将神经学表型与基因表达联系起来。

https://cdn.ncbi.nlm.nih.gov/pmc/blobs/41f3/6473190/fa41dd13a10e/fgene-10-00309-g005.jpg
https://cdn.ncbi.nlm.nih.gov/pmc/blobs/41f3/6473190/509ca7c3524a/fgene-10-00309-g001.jpg
https://cdn.ncbi.nlm.nih.gov/pmc/blobs/41f3/6473190/0411ffd515ba/fgene-10-00309-g002.jpg
https://cdn.ncbi.nlm.nih.gov/pmc/blobs/41f3/6473190/81190141e1c4/fgene-10-00309-g003.jpg
https://cdn.ncbi.nlm.nih.gov/pmc/blobs/41f3/6473190/458a305700ee/fgene-10-00309-g004.jpg
https://cdn.ncbi.nlm.nih.gov/pmc/blobs/41f3/6473190/fa41dd13a10e/fgene-10-00309-g005.jpg
https://cdn.ncbi.nlm.nih.gov/pmc/blobs/41f3/6473190/509ca7c3524a/fgene-10-00309-g001.jpg
https://cdn.ncbi.nlm.nih.gov/pmc/blobs/41f3/6473190/0411ffd515ba/fgene-10-00309-g002.jpg
https://cdn.ncbi.nlm.nih.gov/pmc/blobs/41f3/6473190/81190141e1c4/fgene-10-00309-g003.jpg
https://cdn.ncbi.nlm.nih.gov/pmc/blobs/41f3/6473190/458a305700ee/fgene-10-00309-g004.jpg
https://cdn.ncbi.nlm.nih.gov/pmc/blobs/41f3/6473190/fa41dd13a10e/fgene-10-00309-g005.jpg

相似文献

1
Targeted, High-Resolution RNA Sequencing of Non-coding Genomic Regions Associated With Neuropsychiatric Functions.与神经精神功能相关的非编码基因组区域的靶向高分辨率RNA测序
Front Genet. 2019 Apr 12;10:309. doi: 10.3389/fgene.2019.00309. eCollection 2019.
2
Intergenic disease-associated regions are abundant in novel transcripts.基因间疾病相关区域富含新的转录本。
Genome Biol. 2017 Dec 28;18(1):241. doi: 10.1186/s13059-017-1363-3.
3
RNA sequencing of transcriptomes in human brain regions: protein-coding and non-coding RNAs, isoforms and alleles.人类大脑区域转录组的RNA测序:蛋白质编码和非编码RNA、异构体和等位基因。
BMC Genomics. 2015 Nov 23;16:990. doi: 10.1186/s12864-015-2207-8.
4
Developmental isoform diversity in the human neocortex informs neuropsychiatric risk mechanisms.人类新皮层中的发育异构体多样性揭示神经精神疾病风险机制。
bioRxiv. 2023 Oct 11:2023.03.25.534016. doi: 10.1101/2023.03.25.534016.
5
Improved annotation of the domestic pig genome through integration of Iso-Seq and RNA-seq data.通过整合 Iso-Seq 和 RNA-seq 数据来提高家猪基因组的注释水平。
BMC Genomics. 2019 May 7;20(1):344. doi: 10.1186/s12864-019-5709-y.
6
Enhancer variants associated with Alzheimer's disease affect gene expression via chromatin looping.与阿尔茨海默病相关的增强子变异通过染色质环影响基因表达。
BMC Med Genomics. 2019 Sep 9;12(1):128. doi: 10.1186/s12920-019-0574-8.
7
Making sense of GWAS: using epigenomics and genome engineering to understand the functional relevance of SNPs in non-coding regions of the human genome.解读全基因组关联研究:利用表观基因组学和基因组工程来理解人类基因组非编码区单核苷酸多态性的功能相关性。
Epigenetics Chromatin. 2015 Dec 30;8:57. doi: 10.1186/s13072-015-0050-4. eCollection 2015.
8
Interpreting Non-coding Genetic Variation in Multiple Sclerosis Genome-Wide Associated Regions.解读多发性硬化症全基因组关联区域中的非编码基因变异
Front Genet. 2018 Dec 17;9:647. doi: 10.3389/fgene.2018.00647. eCollection 2018.
9
Fine Mapping Regulatory Variants by Characterizing Native CpG Methylation with Nanopore Long-Read Sequencing.通过纳米孔长读长测序表征天然CpG甲基化来精细定位调控变异体
bioRxiv. 2024 Sep 28:2024.09.27.614715. doi: 10.1101/2024.09.27.614715.
10
Annotation of Full-Length Long Noncoding RNAs with Capture Long-Read Sequencing (CLS).全长长链非编码 RNA 的捕获长读测序(CLS)注释。
Methods Mol Biol. 2021;2254:133-159. doi: 10.1007/978-1-0716-1158-6_9.

引用本文的文献

1
The emerging roles of long non-coding RNAs in the nervous system.长链非编码RNA在神经系统中的新作用。
Nat Rev Neurosci. 2025 Sep 5. doi: 10.1038/s41583-025-00960-z.
2
ECSFinder: optimized prediction of evolutionarily conserved RNA secondary structures from genome sequences.ECSFinder:从基因组序列中对进化保守RNA二级结构进行优化预测。
Nucleic Acids Res. 2025 Aug 11;53(15). doi: 10.1093/nar/gkaf780.
3
RACE-Nano-Seq: Profiling Transcriptome Diversity of a Genomic Locus.RACE-Nano-Seq:基因组位点转录组多样性分析

本文引用的文献

1
Full-length transcript characterization of SF3B1 mutation in chronic lymphocytic leukemia reveals downregulation of retained introns.全长转录本特征分析揭示慢性淋巴细胞白血病 SF3B1 突变导致内含子滞留下调。
Nat Commun. 2020 Mar 18;11(1):1438. doi: 10.1038/s41467-020-15171-6.
2
Strategies to Annotate and Characterize Long Noncoding RNAs: Advantages and Pitfalls.长非编码 RNA 的注释和特征分析策略:优缺点。
Trends Genet. 2018 Sep;34(9):704-721. doi: 10.1016/j.tig.2018.06.002. Epub 2018 Jul 17.
3
Towards a complete map of the human long non-coding RNA transcriptome.
Bio Protoc. 2025 Jul 5;15(13):e5374. doi: 10.21769/BioProtoc.5374.
4
Alternative splicing across the C. elegans nervous system.秀丽隐杆线虫神经系统中的可变剪接。
Nat Commun. 2025 May 16;16(1):4508. doi: 10.1038/s41467-025-58293-5.
5
Genomic and epigenomic insights into purkinje and granule neurons in Alzheimer's disease and related dementia using single-nucleus multiome analysis.利用单核多组学分析对阿尔茨海默病及相关痴呆中浦肯野神经元和颗粒神经元的基因组和表观基因组洞察
Res Sq. 2025 Apr 1:rs.3.rs-6264481. doi: 10.21203/rs.3.rs-6264481/v1.
6
Long-read RNA sequencing: A transformative technology for exploring transcriptome complexity in human diseases.长读长RNA测序:一种探索人类疾病转录组复杂性的变革性技术。
Mol Ther. 2025 Mar 5;33(3):883-894. doi: 10.1016/j.ymthe.2024.11.025. Epub 2024 Nov 19.
7
Fine mapping of RNA isoform diversity using an innovative targeted long-read RNA sequencing protocol with novel dedicated bioinformatics pipeline.利用创新的靶向长读 RNA 测序方案和新型专用生物信息学管道精细映射 RNA 异构体多样性。
BMC Genomics. 2024 Sep 30;25(1):909. doi: 10.1186/s12864-024-10741-0.
8
Biochemical-free enrichment or depletion of RNA classes in real-time during direct RNA sequencing with RISER.在直接 RNA 测序过程中,使用 RISER 实时进行无生化的 RNA 类别的富集或耗尽。
Nat Commun. 2024 May 24;15(1):4422. doi: 10.1038/s41467-024-48673-8.
9
Cryptic splicing of stathmin-2 and UNC13A mRNAs is a pathological hallmark of TDP-43-associated Alzheimer's disease.STMN2 和 UNC13A mRNA 的剪接异常是 TDP-43 相关阿尔茨海默病的病理特征。
Acta Neuropathol. 2024 Jan 4;147(1):9. doi: 10.1007/s00401-023-02655-0.
10
Evidence for widespread existence of functional novel and non-canonical human transcripts.有证据表明,功能新颖的非规范人类转录本广泛存在。
BMC Biol. 2023 Nov 24;21(1):271. doi: 10.1186/s12915-023-01753-5.
构建人类长非编码 RNA 转录组完整图谱。
Nat Rev Genet. 2018 Sep;19(9):535-548. doi: 10.1038/s41576-018-0017-y.
4
Minimap2: pairwise alignment for nucleotide sequences.Minimap2:核苷酸序列的两两比对。
Bioinformatics. 2018 Sep 15;34(18):3094-3100. doi: 10.1093/bioinformatics/bty191.
5
Universal Alternative Splicing of Noncoding Exons.非编码外显子的通用可变剪接。
Cell Syst. 2018 Feb 28;6(2):245-255.e5. doi: 10.1016/j.cels.2017.12.005. Epub 2018 Jan 24.
6
Intergenic disease-associated regions are abundant in novel transcripts.基因间疾病相关区域富含新的转录本。
Genome Biol. 2017 Dec 28;18(1):241. doi: 10.1186/s13059-017-1363-3.
7
Microfluidic isoform sequencing shows widespread splicing coordination in the human transcriptome.微流控异构体测序显示人类转录组中广泛的剪接协调。
Genome Res. 2018 Feb;28(2):231-242. doi: 10.1101/gr.230516.117. Epub 2017 Dec 1.
8
High-throughput annotation of full-length long noncoding RNAs with capture long-read sequencing.利用捕获长读长测序对全长非编码RNA进行高通量注释
Nat Genet. 2017 Dec;49(12):1731-1740. doi: 10.1038/ng.3988. Epub 2017 Nov 6.
9
Nanopore long-read RNAseq reveals widespread transcriptional variation among the surface receptors of individual B cells.纳米孔长读 RNA 测序揭示了个体 B 细胞表面受体之间广泛的转录变异性。
Nat Commun. 2017 Jul 19;8:16027. doi: 10.1038/ncomms16027.
10
10 Years of GWAS Discovery: Biology, Function, and Translation.全基因组关联研究十年发现:生物学、功能与转化
Am J Hum Genet. 2017 Jul 6;101(1):5-22. doi: 10.1016/j.ajhg.2017.06.005.