• 文献检索
  • 文档翻译
  • 深度研究
  • 学术资讯
  • Suppr Zotero 插件Zotero 插件
  • 邀请有礼
  • 套餐&价格
  • 历史记录
应用&插件
Suppr Zotero 插件Zotero 插件浏览器插件Mac 客户端Windows 客户端微信小程序
定价
高级版会员购买积分包购买API积分包
服务
文献检索文档翻译深度研究API 文档MCP 服务
关于我们
关于 Suppr公司介绍联系我们用户协议隐私条款
关注我们

Suppr 超能文献

核心技术专利:CN118964589B侵权必究
粤ICP备2023148730 号-1Suppr @ 2026

文献检索

告别复杂PubMed语法,用中文像聊天一样搜索,搜遍4000万医学文献。AI智能推荐,让科研检索更轻松。

立即免费搜索

文件翻译

保留排版,准确专业,支持PDF/Word/PPT等文件格式,支持 12+语言互译。

免费翻译文档

深度研究

AI帮你快速写综述,25分钟生成高质量综述,智能提取关键信息,辅助科研写作。

立即免费体验

阻断 IL-33R/ST2 信号可依赖于 IL-22 的表达减轻回肠炎。

Blockade of IL-33R/ST2 Signaling Attenuates Ileitis Depending on IL-22 Expression.

机构信息

Department of Clinical Immunology, Sun Yat-sen University Third Affiliated Hospital, Guangzhou, China.

UMR 7355 Université-CNRS INEM, Orléans, France and IDM, University of Cape Town, Cape Town, South Africa.

出版信息

Front Immunol. 2019 Apr 18;10:702. doi: 10.3389/fimmu.2019.00702. eCollection 2019.

DOI:10.3389/fimmu.2019.00702
PMID:31057534
原文链接:https://pmc.ncbi.nlm.nih.gov/articles/PMC6482336/
Abstract

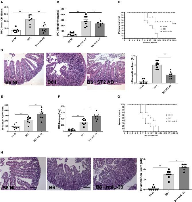
Oral infection (30 cysts of 76K strain) induces acute lethal ileitis in sensitive C57BL/6 (B6) mice with increased expression of IL-33 and its receptor ST2 in the ileum. Here we show that IL-33 is involved in ileitis, since absence of IL-33R/ST2 attenuated neutrophilic inflammation and Th1 cytokines upon infection with enhanced survival. Blockade of ST2 by neutralizing ST2 antibody in B6 mice conferred partial protection, while rmIL-33 aggravated ileitis. Since IL-22 expression further increased in absence of ST2, we blocked IL-22 by neutralizing antibody, which abrogated protection from acute ileitis in ST2 deficient mice. In conclusion, severe lethal ileitis induced by oral infection is attenuated by blockade of ST2 signaling and may be mediated in part by endogenous IL-22.

摘要

口腔感染(76K 株 30 个囊泡)可诱导易感性 C57BL/6(B6)小鼠发生急性致死性回肠炎,回肠中 IL-33 及其受体 ST2 的表达增加。在这里,我们表明 IL-33 参与了回肠炎,因为缺乏 IL-33R/ST2 可减轻感染后中性粒细胞炎症和 Th1 细胞因子,并提高存活率。在 B6 小鼠中用中和 ST2 抗体阻断 ST2 可提供部分保护,而 rmIL-33 则加重回肠炎。由于缺乏 ST2 时 IL-22 的表达进一步增加,我们用中和抗体阻断 IL-22,这消除了 ST2 缺陷小鼠急性回肠炎的保护作用。总之,口腔感染诱导的严重致死性回肠炎可通过阻断 ST2 信号而减轻,其部分机制可能是通过内源性 IL-22 介导的。

https://cdn.ncbi.nlm.nih.gov/pmc/blobs/4967/6482336/b75fee87cb9c/fimmu-10-00702-g0005.jpg
https://cdn.ncbi.nlm.nih.gov/pmc/blobs/4967/6482336/9c47d6408347/fimmu-10-00702-g0001.jpg
https://cdn.ncbi.nlm.nih.gov/pmc/blobs/4967/6482336/8eb44407c268/fimmu-10-00702-g0002.jpg
https://cdn.ncbi.nlm.nih.gov/pmc/blobs/4967/6482336/0856e6659001/fimmu-10-00702-g0003.jpg
https://cdn.ncbi.nlm.nih.gov/pmc/blobs/4967/6482336/2db4b267d649/fimmu-10-00702-g0004.jpg
https://cdn.ncbi.nlm.nih.gov/pmc/blobs/4967/6482336/b75fee87cb9c/fimmu-10-00702-g0005.jpg
https://cdn.ncbi.nlm.nih.gov/pmc/blobs/4967/6482336/9c47d6408347/fimmu-10-00702-g0001.jpg
https://cdn.ncbi.nlm.nih.gov/pmc/blobs/4967/6482336/8eb44407c268/fimmu-10-00702-g0002.jpg
https://cdn.ncbi.nlm.nih.gov/pmc/blobs/4967/6482336/0856e6659001/fimmu-10-00702-g0003.jpg
https://cdn.ncbi.nlm.nih.gov/pmc/blobs/4967/6482336/2db4b267d649/fimmu-10-00702-g0004.jpg
https://cdn.ncbi.nlm.nih.gov/pmc/blobs/4967/6482336/b75fee87cb9c/fimmu-10-00702-g0005.jpg

相似文献

1
Blockade of IL-33R/ST2 Signaling Attenuates Ileitis Depending on IL-22 Expression.阻断 IL-33R/ST2 信号可依赖于 IL-22 的表达减轻回肠炎。
Front Immunol. 2019 Apr 18;10:702. doi: 10.3389/fimmu.2019.00702. eCollection 2019.
2
Intestinal, extra-intestinal and systemic sequelae of Toxoplasma gondii induced acute ileitis in mice harboring a human gut microbiota.在具有人类肠道微生物群的小鼠中,弓形虫诱导的急性回肠炎的肠道、肠外和全身后遗症。
PLoS One. 2017 Apr 17;12(4):e0176144. doi: 10.1371/journal.pone.0176144. eCollection 2017.
3
Interleukin-22 induces interleukin-18 expression from epithelial cells during intestinal infection.白细胞介素-22 在肠道感染期间诱导上皮细胞表达白细胞介素-18。
Immunity. 2015 Feb 17;42(2):321-331. doi: 10.1016/j.immuni.2015.01.011. Epub 2015 Feb 10.
4
Comprehensive Kinetic Survey of Intestinal, Extra-Intestinal and Systemic Sequelae of Murine Ileitis Following Peroral Low-Dose Infection.口服低剂量 感染后小鼠回肠炎的肠道、肠外和全身后遗症的综合动力学研究。
Front Cell Infect Microbiol. 2019 Apr 12;9:98. doi: 10.3389/fcimb.2019.00098. eCollection 2019.
5
TLR9 is required for the gut-associated lymphoid tissue response following oral infection of Toxoplasma gondii.在口服感染刚地弓形虫后,肠道相关淋巴组织反应需要Toll样受体9(TLR9)。
J Immunol. 2006 Jun 15;176(12):7589-97. doi: 10.4049/jimmunol.176.12.7589.
6
Corrigendum: Blockade of IL-33R/ST2 Signaling Attenuates Ileitis Depending on IL-22 Expression.勘误:IL-33R/ST2信号通路的阻断根据IL-22表达减轻回肠炎。
Front Immunol. 2020 Oct 28;11:592865. doi: 10.3389/fimmu.2020.592865. eCollection 2020.
7
Nucleotide-oligomerization-domain-2 affects commensal gut microbiota composition and intracerebral immunopathology in acute Toxoplasma gondii induced murine ileitis.核苷酸寡聚化结构域2影响急性弓形虫诱导的小鼠回肠炎中肠道共生微生物群组成和脑内免疫病理学。
PLoS One. 2014 Aug 20;9(8):e105120. doi: 10.1371/journal.pone.0105120. eCollection 2014.
8
Blockade of IL-1R signaling diminishes Paneth cell depletion and Toxoplasma gondii induced ileitis in mice.白细胞介素-1受体信号通路的阻断可减轻小鼠潘氏细胞耗竭及弓形虫诱导的回肠炎。
Am J Clin Exp Immunol. 2013 Feb 27;2(1):107-16. Print 2013.
9
Coinfection Attenuates Murine -Induced Crohn's-Like Ileitis by Preserving the Epithelial Barrier and Downregulating the Inflammatory Response.Coinfection 可通过维持肠道上皮屏障和下调炎症反应来减轻小鼠诱导的克罗恩病样回肠炎。
Front Immunol. 2019 Mar 18;10:442. doi: 10.3389/fimmu.2019.00442. eCollection 2019.
10
MIF participates in Toxoplasma gondii-induced pathology following oral infection.MIF 参与了弓形虫感染后的病理过程。
PLoS One. 2011;6(9):e25259. doi: 10.1371/journal.pone.0025259. Epub 2011 Sep 22.

引用本文的文献

1
Ingested house dust mite favors sensitization to egg white in mice independently of its proteinase activity.摄入屋尘螨可使小鼠对蛋清致敏,且与屋尘螨的蛋白酶活性无关。
Front Immunol. 2025 Jan 20;15:1505003. doi: 10.3389/fimmu.2024.1505003. eCollection 2024.
2
IL-33 deficiency inhibits Toxoplasma gondii infection by promoting NLRP3 inflammasome.IL-33 缺乏通过促进 NLRP3 炎性小体抑制弓形虫感染。
Parasitol Res. 2024 Nov 21;123(11):391. doi: 10.1007/s00436-024-08414-8.
3
Glia Maturation Factor Beta: A Novel Neuro-Impairment Prediction Factor in Toxoplasmosis.

本文引用的文献

1
Interleukin-22-deficiency and microbiota contribute to the exacerbation of Toxoplasma gondii-induced intestinal inflammation.白细胞介素-22 缺乏和微生物群有助于加剧弓形虫感染引起的肠道炎症。
Mucosal Immunol. 2018 Jul;11(4):1181-1190. doi: 10.1038/s41385-018-0005-8. Epub 2018 May 4.
2
Environmental allergens induce allergic inflammation through proteolytic maturation of IL-33.环境过敏原通过白介素-33 的蛋白水解成熟诱导过敏炎症。
Nat Immunol. 2018 Apr;19(4):375-385. doi: 10.1038/s41590-018-0067-5. Epub 2018 Mar 19.
3
IL-33 Signaling Regulates Innate IL-17A and IL-22 Production via Suppression of Prostaglandin E during Lung Fungal Infection.
胶质细胞成熟因子β:弓形虫病中一种新型的神经损伤预测因子。
Iran J Public Health. 2024 May;53(5):1200-1208. doi: 10.18502/ijph.v53i5.15602.
4
Regulatory Functions of Hypoxia in Host-Parasite Interactions: A Focus on Enteric, Tissue, and Blood Protozoa.缺氧在宿主-寄生虫相互作用中的调节功能:聚焦肠道、组织和血液原生动物
Microorganisms. 2023 Jun 16;11(6):1598. doi: 10.3390/microorganisms11061598.
5
Expression of Gene in Hemodialysis Patients with Chronic Toxoplasmosis in Baghdad, Iraq.伊拉克巴格达地区慢性弓形虫病血液透析患者基因的表达。
Arch Razi Inst. 2022 Aug 31;77(4):1491-1495. doi: 10.22092/ARI.2022.357619.2072. eCollection 2022 Aug.
6
The imbalance in the relationship between inflammatory and regulatory cytokines during gestational toxoplasmosis can be harmful to fetuses: A systematic review.妊娠期弓形虫病中促炎细胞因子和调节性细胞因子之间的失衡可能对胎儿有害:系统评价。
Front Immunol. 2023 Jan 18;14:1074760. doi: 10.3389/fimmu.2023.1074760. eCollection 2023.
7
Impact of MyD88, Microbiota, and Location on Type 1 and Type 3 Innate Lymphoid Cells during Infection.感染过程中 MyD88、微生物群和位置对 1 型和 3 型固有淋巴细胞的影响。
Immunohorizons. 2022 Sep 12;6(9):660-670. doi: 10.4049/immunohorizons.2200070.
8
Induction of IL-12p40 and type 1 immunity by Toxoplasma gondii in the absence of the TLR-MyD88 signaling cascade.弓形虫诱导 IL-12p40 和 1 型免疫而不依赖 TLR-MyD88 信号级联。
PLoS Pathog. 2021 Oct 1;17(10):e1009970. doi: 10.1371/journal.ppat.1009970. eCollection 2021 Oct.
9
The IL-33/ST2 axis affects tumor growth by regulating mitophagy in macrophages and reprogramming their polarization.IL-33/ST2 轴通过调节巨噬细胞中的线粒体自噬并重塑其极化来影响肿瘤生长。
Cancer Biol Med. 2021 Feb 15;18(1):172-183. doi: 10.20892/j.issn.2095-3941.2020.0211.
10
Astrocytes promote a protective immune response to brain Toxoplasma gondii infection via IL-33-ST2 signaling.星形胶质细胞通过 IL-33-ST2 信号促进大脑弓形虫感染的保护性免疫反应。
PLoS Pathog. 2020 Oct 27;16(10):e1009027. doi: 10.1371/journal.ppat.1009027. eCollection 2020 Oct.
白细胞介素-33信号通路通过在肺部真菌感染期间抑制前列腺素E来调节先天性白细胞介素-17A和白细胞介素-22的产生。
J Immunol. 2017 Sep 15;199(6):2140-2148. doi: 10.4049/jimmunol.1602186. Epub 2017 Aug 7.
4
IL-33 and the intestine: The good, the bad, and the inflammatory.白细胞介素 33 与肠道:好、坏与炎症。
Cytokine. 2017 Dec;100:1-10. doi: 10.1016/j.cyto.2017.06.017. Epub 2017 Jul 4.
5
Endogenous IL-33 Deficiency Exacerbates Liver Injury and Increases Hepatic Influx of Neutrophils in Acute Murine Viral Hepatitis.内源性白细胞介素-33缺乏加重急性小鼠病毒性肝炎中的肝损伤并增加肝脏中性粒细胞浸润。
Mediators Inflamm. 2017;2017:1359064. doi: 10.1155/2017/1359064. Epub 2017 May 4.
6
Interleukin-33 in health and disease.白细胞介素-33 在健康和疾病中的作用。
Nat Rev Immunol. 2016 Nov;16(11):676-689. doi: 10.1038/nri.2016.95. Epub 2016 Sep 19.
7
IL-33 promotes an innate immune pathway of intestinal tissue protection dependent on amphiregulin-EGFR interactions.白细胞介素-33通过双调蛋白-表皮生长因子受体相互作用促进肠道组织保护的固有免疫途径。
Proc Natl Acad Sci U S A. 2015 Aug 25;112(34):10762-7. doi: 10.1073/pnas.1509070112. Epub 2015 Aug 4.
8
Caspase-1 activation by NLRP3 inflammasome dampens IL-33-dependent house dust mite-induced allergic lung inflammation.NLRP3 炎性小体激活半胱天冬酶-1 可抑制 IL-33 依赖性屋尘螨诱导的过敏性肺炎症。
J Mol Cell Biol. 2015 Aug;7(4):351-65. doi: 10.1093/jmcb/mjv012. Epub 2015 Feb 24.
9
Blockade of IL-1R signaling diminishes Paneth cell depletion and Toxoplasma gondii induced ileitis in mice.白细胞介素-1受体信号通路的阻断可减轻小鼠潘氏细胞耗竭及弓形虫诱导的回肠炎。
Am J Clin Exp Immunol. 2013 Feb 27;2(1):107-16. Print 2013.
10
The role of IL-33 in gut mucosal inflammation.IL-33 在肠道黏膜炎症中的作用。
Mediators Inflamm. 2013;2013:608187. doi: 10.1155/2013/608187. Epub 2013 May 23.