Key Laboratory of Cell Differentiation and Apoptosis of Chinese Minister of Education, Shanghai General Hospital, Shanghai Jiao Tong University School of Medicine, Shanghai, China; Shanghai Key Laboratory for Tumor Microenvironment and Inflammation, Shanghai General Hospital, Shanghai Jiao Tong University School of Medicine, Shanghai, China.
Institute of Fudan-Minhang Academic Health System, Minhang Hospital, Fudan University, 170 Xinsong Road, Shanghai 201199, China.
Neoplasia. 2019 Jun;21(6):602-614. doi: 10.1016/j.neo.2019.03.008. Epub 2019 May 6.
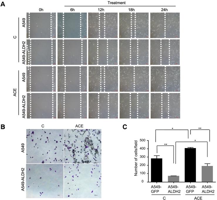
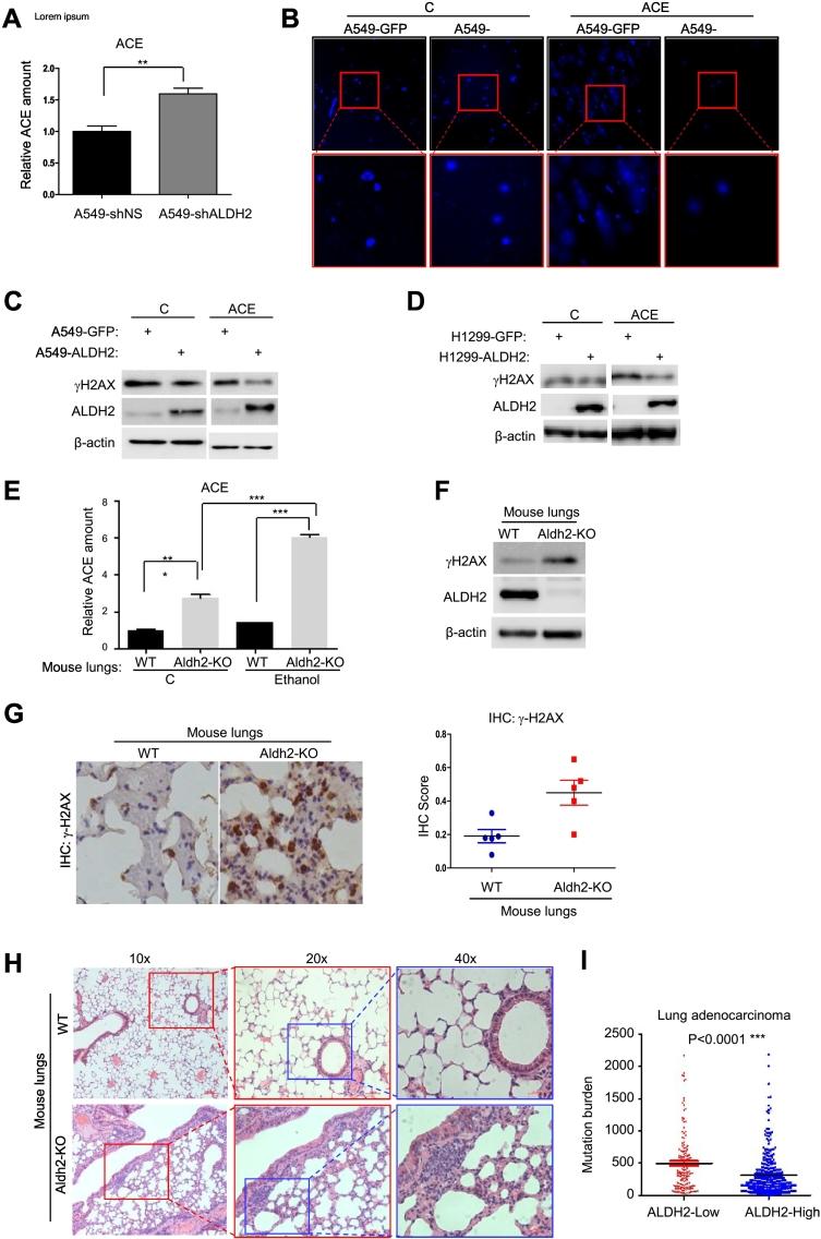
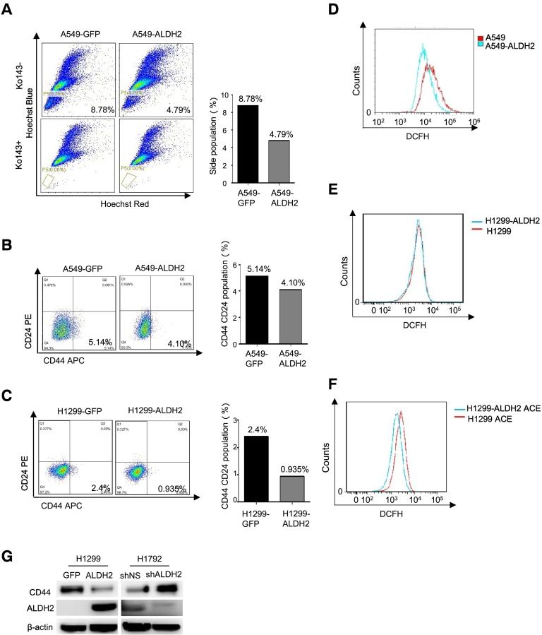
The major role of aldehyde dehydrogenase 2 family (ALDH2) is to detoxify acetaldehyde (ACE) to non-toxic acetic acid. Many evidences suggest that ALDH2 dysfunction contributes to a variety of human diseases including cancer. However, the biological function and molecular mechanism of ALDH2 in tumor progression remain elusive. In this study, we found that ALDH2 repression was associated with poor prognosis in lung adenocarcinoma. Overexpression of ALDH2 inhibited malignant features of lung adenocarcinoma cells, such as proliferation, stemness and migration, whereas ALDH2 knockdown increased these features. Mechanistically, ALDH2 repression led to accumulation of ACE; whereas ACE enhanced the migration features of lung adenocarcinoma cells, which was associated with increased DNA damage. Importantly, accumulated ACE and increased DNA damage were identified in Aldh2-knockout (KO) mouse lung tissues in vivo. Consistent with this concept, treatment of lung adenocarcinoma cells with ALDH2 agonist Alda-1 suppressed the proliferation, stemness and migration features of lung adenocarcinoma cells. Thus, activating ALDH2, such as via its agonist, may provide a novel strategy for treatment of lung cancer.
醛脱氢酶 2 家族(ALDH2)的主要作用是将乙醛(ACE)解毒为无毒的乙酸。许多证据表明,ALDH2 功能障碍与包括癌症在内的多种人类疾病有关。然而,ALDH2 在肿瘤进展中的生物学功能和分子机制仍不清楚。在这项研究中,我们发现 ALDH2 抑制与肺腺癌的不良预后相关。ALDH2 的过表达抑制了肺腺癌细胞的恶性特征,如增殖、干性和迁移,而 ALDH2 的敲低则增加了这些特征。从机制上讲,ALDH2 的抑制导致 ACE 的积累;而 ACE 增强了肺腺癌细胞的迁移特征,这与 DNA 损伤的增加有关。重要的是,在体内 Aldh2 敲除(KO)小鼠肺组织中发现了积累的 ACE 和增加的 DNA 损伤。与这一概念一致的是,用 ALDH2 激动剂 Alda-1 处理肺腺癌细胞抑制了肺腺癌细胞的增殖、干性和迁移特征。因此,激活 ALDH2,例如通过其激动剂,可能为治疗肺癌提供一种新策略。