Suppr超能文献

在不同条件下制备和保存的猪粪便微生物群移植悬液的活性细菌群落。

Active bacterial communities of pig fecal microbiota transplantation suspension prepared and preserved under different conditions.

作者信息

Lin Chunhui, Wan Jiajia, Lu Yang, Zhang He, Chen Xue, Su Yong, Zhu Weiyun

机构信息

Laboratory of Gastrointestinal Microbiology, Jiangsu Key Laboratory of Gastrointestinal Nutrition and Animal Health, College of Animal Science and Technology, Nanjing Agricultural University, Nanjing, 210095, China.

Institute of Animal Husbandry and Veterinary Science, Shanghai Academy of Agricultural Sciences, Shanghai, 201106, China.

出版信息

AMB Express. 2019 May 10;9(1):63. doi: 10.1186/s13568-019-0787-4.

Abstract

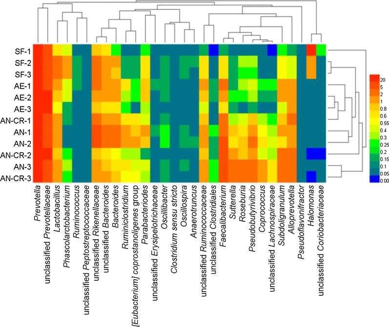
Although fecal microbiota transplantation (FMT) has become a research hotspot, studies on comparison of the active fecal bacteria suspension under different preparation conditions are limited. This study investigated the abundances of active bacterial community in pig FMT suspension that produced under different oxygen concentrations or cryopreservation conditions. Fecal samples from a Landrace × Yorkshire sow were used to prepare fecal bacteria suspension under the anaerobic (AN group) and aerobic conditions (AE group), respectively. And then half of the anaerobic fecal bacteria suspension was cryopreservation in - 80 °C (AN-CR group) for 1 week. The microbial RNA in the fecal bacteria suspension was extracted before and after cryopreservation, and reverse transcribed into cDNA. MiSeq sequencing 16S rRNA gene of bacterial cDNA showed that the bacterial diversity in the AN group was significantly higher than that in the AE group. Comparing with the sows' fecal sample, the relative abundances of Lactobacillus johnsonii, Lactobacillus coleohominis and Parabacteroides merdae in AN, AE and AN-CR groups were reduced. The short-term cryopreservation had low impact on the structure of the active bacterial community in the fecal bacterial suspension. These results suggest that fecal bacteria suspension can be better prepared under strict anaerobic condition, and that fecal bacteria suspension can be cryopreserved in - 80 °C for a short time.

摘要

尽管粪便微生物群移植(FMT)已成为研究热点,但关于不同制备条件下活性粪便细菌悬液比较的研究却很有限。本研究调查了在不同氧气浓度或冷冻保存条件下产生的猪FMT悬液中活性细菌群落的丰度。分别使用长白×约克夏母猪的粪便样本在厌氧(AN组)和好氧条件(AE组)下制备粪便细菌悬液。然后将一半的厌氧粪便细菌悬液在-80°C下冷冻保存(AN-CR组)1周。在冷冻保存前后提取粪便细菌悬液中的微生物RNA,并逆转录成cDNA。对细菌cDNA的16S rRNA基因进行MiSeq测序,结果显示AN组的细菌多样性显著高于AE组。与母猪粪便样本相比,AN、AE和AN-CR组中约氏乳杆菌、结肠乳杆菌和粪便副拟杆菌的相对丰度均降低。短期冷冻保存对粪便细菌悬液中活性细菌群落结构的影响较小。这些结果表明,粪便细菌悬液在严格厌氧条件下可以更好地制备,并且粪便细菌悬液可以在-80°C下短期冷冻保存。

https://cdn.ncbi.nlm.nih.gov/pmc/blobs/a9b1/6510741/c094595c82cc/13568_2019_787_Fig1_HTML.jpg

文献AI研究员

20分钟写一篇综述,助力文献阅读效率提升50倍。

立即体验

用中文搜PubMed

大模型驱动的PubMed中文搜索引擎

马上搜索

文档翻译

学术文献翻译模型,支持多种主流文档格式。

立即体验