Department of Molecular Biology, University of Geneva, Geneva, Switzerland.
Department of Biochemistry, University of Geneva, Geneva, Switzerland.
J Cell Biol. 2019 Jul 1;218(7):2265-2276. doi: 10.1083/jcb.201901096. Epub 2019 May 23.
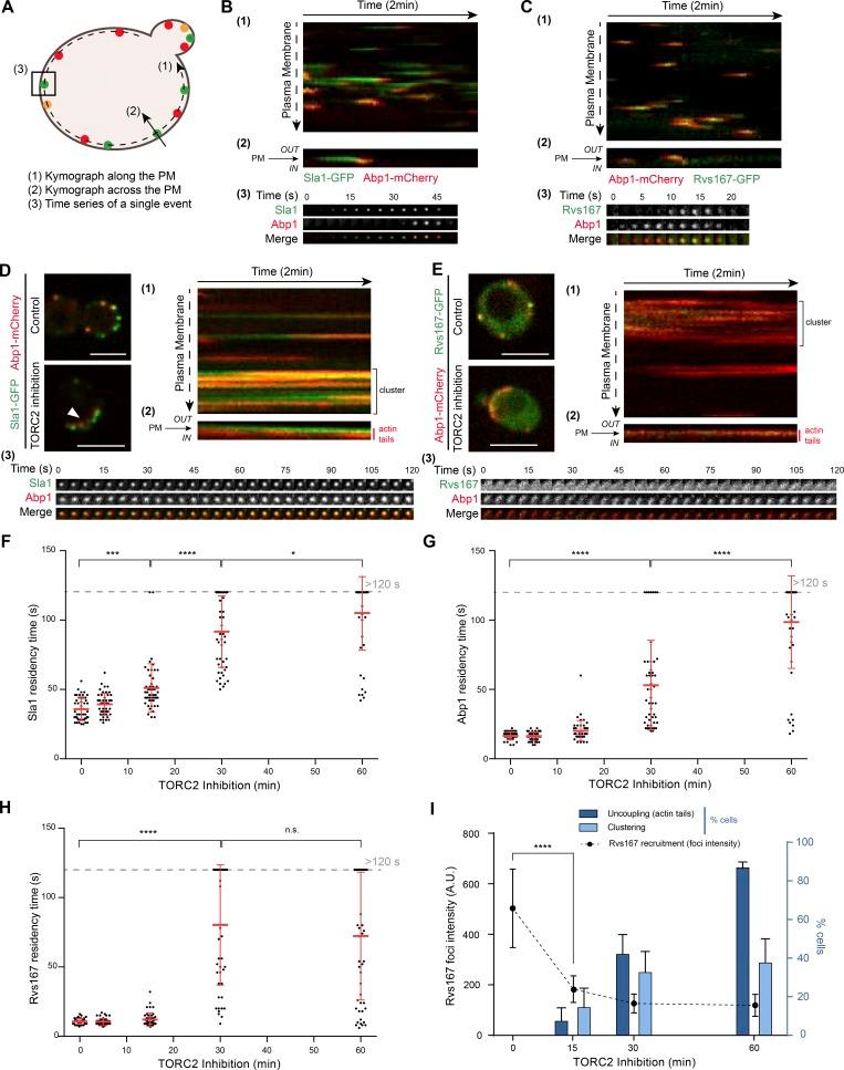
Target of rapamycin complex 2 (TORC2) is a conserved protein kinase that regulates multiple plasma membrane (PM)-related processes, including endocytosis. Direct, chemical inhibition of TORC2 arrests endocytosis but with kinetics that is relatively slow and therefore inconsistent with signaling being mediated solely through simple phosphorylation cascades. Here, we show that in addition to and independently from regulation of the phosphorylation of endocytic proteins, TORC2 also controls endocytosis by modulating PM tension. Elevated PM tension, upon TORC2 inhibition, impinges on endocytosis at two different levels by (1) severing the bonds between the PM adaptor proteins Sla2 and Ent1 and the actin cytoskeleton and (2) hindering recruitment of Rvs167, an N-BAR-containing protein important for vesicle fission to endocytosis sites. These results underline the importance of biophysical cues in the regulation of cellular and molecular processes.
雷帕霉素靶蛋白复合物 2(TORC2)是一种保守的蛋白激酶,调节多种质膜(PM)相关过程,包括内吞作用。TORC2 的直接化学抑制会阻止内吞作用,但动力学相对较慢,因此与信号转导仅通过简单的磷酸化级联不一致。在这里,我们表明,除了调节内吞作用蛋白的磷酸化之外,TORC2 还通过调节 PM 张力来控制内吞作用。在 TORC2 抑制后,PM 张力的升高通过以下两种方式对内吞作用产生影响:(1)切断 PM 衔接蛋白 Sla2 和 Ent1 与肌动蛋白细胞骨架之间的连接;(2)阻碍 Rvs167 的募集,Rvs167 是一种含有 N-BAR 的蛋白质,对于囊泡分裂到内吞作用部位很重要。这些结果强调了生物物理线索在调节细胞和分子过程中的重要性。