Suppr超能文献

进化关联分析确定了在不太保守的位点上与疾病相关变异的影响。

Evolutionary coupling analysis identifies the impact of disease-associated variants at less-conserved sites.

机构信息

Department of Life Sciences, Pohang University of Science and Technology, Pohang 790-784, Korea.

出版信息

Nucleic Acids Res. 2019 Sep 19;47(16):e94. doi: 10.1093/nar/gkz536.

Abstract

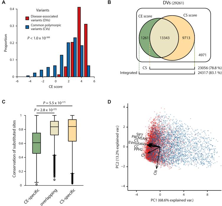
Genome-wide association studies have discovered a large number of genetic variants in human patients with the disease. Thus, predicting the impact of these variants is important for sorting disease-associated variants (DVs) from neutral variants. Current methods to predict the mutational impacts depend on evolutionary conservation at the mutation site, which is determined using homologous sequences and based on the assumption that variants at well-conserved sites have high impacts. However, many DVs at less-conserved but functionally important sites cannot be predicted by the current methods. Here, we present a method to find DVs at less-conserved sites by predicting the mutational impacts using evolutionary coupling analysis. Functionally important and evolutionarily coupled sites often have compensatory variants on cooperative sites to avoid loss of function. We found that our method identified known intolerant variants in a diverse group of proteins. Furthermore, at less-conserved sites, we identified DVs that were not identified using conservation-based methods. These newly identified DVs were frequently found at protein interaction interfaces, where species-specific mutations often alter interaction specificity. This work presents a means to identify less-conserved DVs and provides insight into the relationship between evolutionarily coupled sites and human DVs.

摘要

全基因组关联研究在患有该疾病的人类患者中发现了大量的遗传变异。因此,预测这些变异的影响对于从中性变异中筛选出与疾病相关的变异(DVs)非常重要。目前预测突变影响的方法依赖于突变位点的进化保守性,这是通过同源序列确定的,并且基于这样的假设,即保守性好的位点的变异具有较大的影响。然而,许多位于不太保守但功能重要的位点的 DVs 不能被当前的方法预测。在这里,我们提出了一种通过使用进化耦合分析来预测突变影响来发现不太保守位点的 DVs 的方法。功能重要且进化耦合的位点通常在协同位点上具有补偿性变异,以避免功能丧失。我们发现,我们的方法可以在一组多样化的蛋白质中识别已知的不耐受变异。此外,在不太保守的位点,我们发现了用保守性方法无法识别的 DVs。这些新识别的 DVs 经常出现在蛋白质相互作用界面上,在这些界面上,种特异性突变通常会改变相互作用特异性。这项工作提出了一种识别不太保守的 DVs 的方法,并为进化耦合位点与人类 DVs 之间的关系提供了新的见解。

https://cdn.ncbi.nlm.nih.gov/pmc/blobs/31e9/6895274/48ef0d6e8000/gkz536fig1.jpg

文献检索

告别复杂PubMed语法,用中文像聊天一样搜索,搜遍4000万医学文献。AI智能推荐,让科研检索更轻松。

立即免费搜索

文件翻译

保留排版,准确专业,支持PDF/Word/PPT等文件格式,支持 12+语言互译。

免费翻译文档

深度研究

AI帮你快速写综述,25分钟生成高质量综述,智能提取关键信息,辅助科研写作。

立即免费体验