Suppr超能文献

窖蛋白-1 在后有害刺激下选择性调节 microRNA 分拣到微泡中。

Caveolin-1 selectively regulates microRNA sorting into microvesicles after noxious stimuli.

机构信息

Division of Pulmonary and Critical Care Medicine, Department of Medicine, Boston University Medical Campus, Boston, MA.

Department of Computational Medicine and Bioinformatics Department of Biological Chemistry, The University of Michigan, Ann Arbor, MI.

出版信息

J Exp Med. 2019 Sep 2;216(9):2202-2220. doi: 10.1084/jem.20182313. Epub 2019 Jun 24.

Abstract

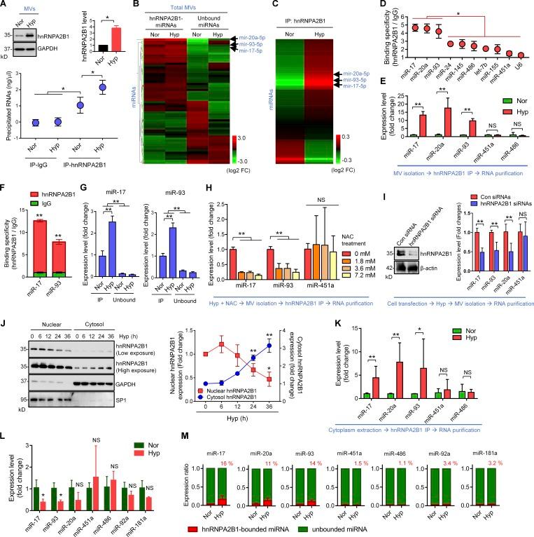
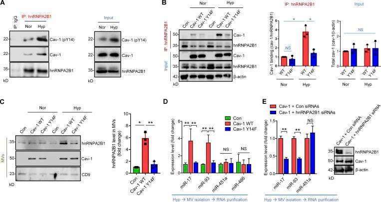
Emerging evidence suggests that extracellular vesicle (EV)-containing miRNAs mediate intercellular communications in response to noxious stimuli. It remains unclear how a cell selectively sorts the cellular miRNAs into EVs. We report that caveolin-1 (cav-1) is essential for sorting of selected miRNAs into microvesicles (MVs), a main type of EVs generated by outward budding of the plasma membrane. We found that cav-1 tyrosine 14 (Y14)-phosphorylation leads to interactions between cav-1 and hnRNPA2B1, an RNA-binding protein. The cav-1/hnRNPA2B1 complex subsequently traffics together into MVs. Oxidative stress induces -GlcNAcylation of hnRNPA2B1, resulting in a robustly altered hnRNPA2B1-bound miRNA repertoire. Notably, cav-1 pY14 also promotes hnRNPA2B1 -GlcNAcylation. Functionally, macrophages serve as the principal recipient of epithelial MVs in the lung. MV-containing cav-1/hnRNPA2B1 complex-bound miR-17/93 activate tissue macrophages. Collectively, cav-1 is the first identified membranous protein that directly guides RNA-binding protein into EVs. Our work delineates a novel mechanism by which oxidative stress compels epithelial cells to package and secrete specific miRNAs and elicits an innate immune response.

摘要

新出现的证据表明,细胞外囊泡 (EV) 中包含的 microRNA 通过响应有害刺激来介导细胞间通讯。目前尚不清楚细胞如何将细胞 microRNA 选择性地分选到 EV 中。我们报告说,小窝蛋白-1 (cav-1) 对于将选定的 microRNA 分选到微泡 (MV) 中是必需的,MV 是质膜向外出芽产生的主要 EV 类型之一。我们发现 cav-1 酪氨酸 14 (Y14) 磷酸化导致 cav-1 与 hnRNPA2B1 之间的相互作用,hnRNPA2B1 是一种 RNA 结合蛋白。随后,cav-1/hnRNPA2B1 复合物一起运输到 MV 中。氧化应激诱导 hnRNPA2B1 的 O-连接 N-乙酰葡萄糖胺化 (O-GlcNAcylation),导致 hnRNPA2B1 结合的 microRNA 谱发生强烈改变。值得注意的是,cav-1 pY14 也促进 hnRNPA2B1 的 O-GlcNAcylation。功能上,巨噬细胞是肺上皮细胞 MV 的主要受体。含有 cav-1/hnRNPA2B1 复合物的 MV 结合的 miR-17/93 激活组织巨噬细胞。总之,cav-1 是第一个被鉴定为直接将 RNA 结合蛋白引导到 EV 中的膜蛋白。我们的工作描绘了一种新的机制,即氧化应激迫使上皮细胞包装和分泌特定的 microRNA,并引发先天免疫反应。

https://cdn.ncbi.nlm.nih.gov/pmc/blobs/67aa/6719430/46c4f93bc9d2/JEM_20182313_Fig1.jpg

文献AI研究员

20分钟写一篇综述,助力文献阅读效率提升50倍。

立即体验

用中文搜PubMed

大模型驱动的PubMed中文搜索引擎

马上搜索

文档翻译

学术文献翻译模型,支持多种主流文档格式。

立即体验