Deakin University, Geelong, Australia; School of Exercise and Nutrition Sciences, Institute for Physical Activity and Nutrition, Burwood, Victoria, 3125, Australia.
Deakin University, Geelong, Australia; School of Life and Environmental Sciences, Burwood, Victoria, 3125, Australia.
Mol Metab. 2019 Sep;27:33-46. doi: 10.1016/j.molmet.2019.06.020. Epub 2019 Jun 27.
Phosphatidylethanolamine (PtdEtn) is a major phospholipid in mammals. It is synthesized via two pathways, the CDP-ethanolamine pathway in the endoplasmic reticulum and the phosphatidylserine (PtdSer) decarboxylase (PSD) pathway in the mitochondria. While the CDP-ethanolamine pathway is considered the major route for PtdEtn synthesis in most mammalian tissues, little is known about the importance of the PSD pathway in vivo, especially in tissues enriched with mitochondria such as skeletal muscle. Therefore, we aimed to examine the role of the mitochondrial PSD pathway in regulating PtdEtn homeostasis in skeletal muscle in vivo.
To determine the functional significance of this pathway in skeletal muscle in vivo, an adeno-associated viral vector approach was employed to knockdown PSD expression in skeletal muscle of adult mice. Muscle lipid and metabolite profiling was performed using mass spectrometry.
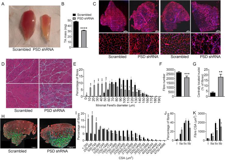
PSD knockdown disrupted muscle phospholipid homeostasis leading to an ∼25% reduction in PtdEtn and an ∼45% increase in PtdSer content. This was accompanied by the development of a severe myopathy, evident by a 40% loss in muscle mass as well as extensive myofiber damage as shown by increased DNA synthesis and central nucleation. In addition, PSD knockdown caused marked accumulation of abnormally appearing mitochondria that exhibited severely disrupted inner membrane integrity and reduced OXPHOS protein content.
The PSD pathway has a significant role in maintaining phospholipid homeostasis in adult skeletal muscle. Moreover, PSD is essential for maintenance of mitochondrial integrity and skeletal muscle mass.
磷脂酰乙醇胺(PtdEtn)是哺乳动物中的一种主要磷脂。它通过两种途径合成,内质网中的 CDP-乙醇胺途径和线粒体中的磷脂酰丝氨酸(PtdSer)脱羧酶(PSD)途径。虽然 CDP-乙醇胺途径被认为是大多数哺乳动物组织中 PtdEtn 合成的主要途径,但对于 PSD 途径在体内的重要性知之甚少,特别是在富含线粒体的组织如骨骼肌中。因此,我们旨在研究线粒体 PSD 途径在调节体内骨骼肌中 PtdEtn 动态平衡中的作用。
为了确定该途径在体内骨骼肌中的功能意义,采用腺相关病毒载体方法敲低成年小鼠骨骼肌中的 PSD 表达。使用质谱法进行肌肉脂质和代谢物谱分析。
PSD 敲低破坏了肌肉磷脂动态平衡,导致 PtdEtn 减少约 25%,PtdSer 含量增加约 45%。这伴随着严重的肌病的发展,表现为肌肉质量损失 40%,以及广泛的肌纤维损伤,表现为 DNA 合成和中央核化增加。此外,PSD 敲低导致异常出现的线粒体明显积累,这些线粒体表现出严重破坏的内膜完整性和减少的 OXPHOS 蛋白含量。
PSD 途径在维持成年骨骼肌中磷脂动态平衡方面具有重要作用。此外,PSD 对于维持线粒体完整性和骨骼肌质量是必不可少的。