Suppr超能文献

不同脂肪来源对非酒精性脂肪性肝炎(NASH)西方饮食小鼠模型中脂肪性肝炎和肝纤维化发展的影响

The Influence of Different Fat Sources on Steatohepatitis and Fibrosis Development in the Western Diet Mouse Model of Non-alcoholic Steatohepatitis (NASH).

作者信息

Drescher Hannah K, Weiskirchen Ralf, Fülöp Annabelle, Hopf Carsten, de San Román Estibaliz González, Huesgen Pitter F, de Bruin Alain, Bongiovanni Laura, Christ Annette, Tolba René, Trautwein Christian, Kroy Daniela C

机构信息

Department of Internal Medicine III, University Hospital RWTH Aachen, Aachen, Germany.

Institute of Molecular Pathobiochemistry, Experimental Gene Therapy and Clinical Chemistry (IFMPEGKC), University Hospital RWTH Aachen, Aachen, Germany.

出版信息

Front Physiol. 2019 Jun 25;10:770. doi: 10.3389/fphys.2019.00770. eCollection 2019.

Abstract

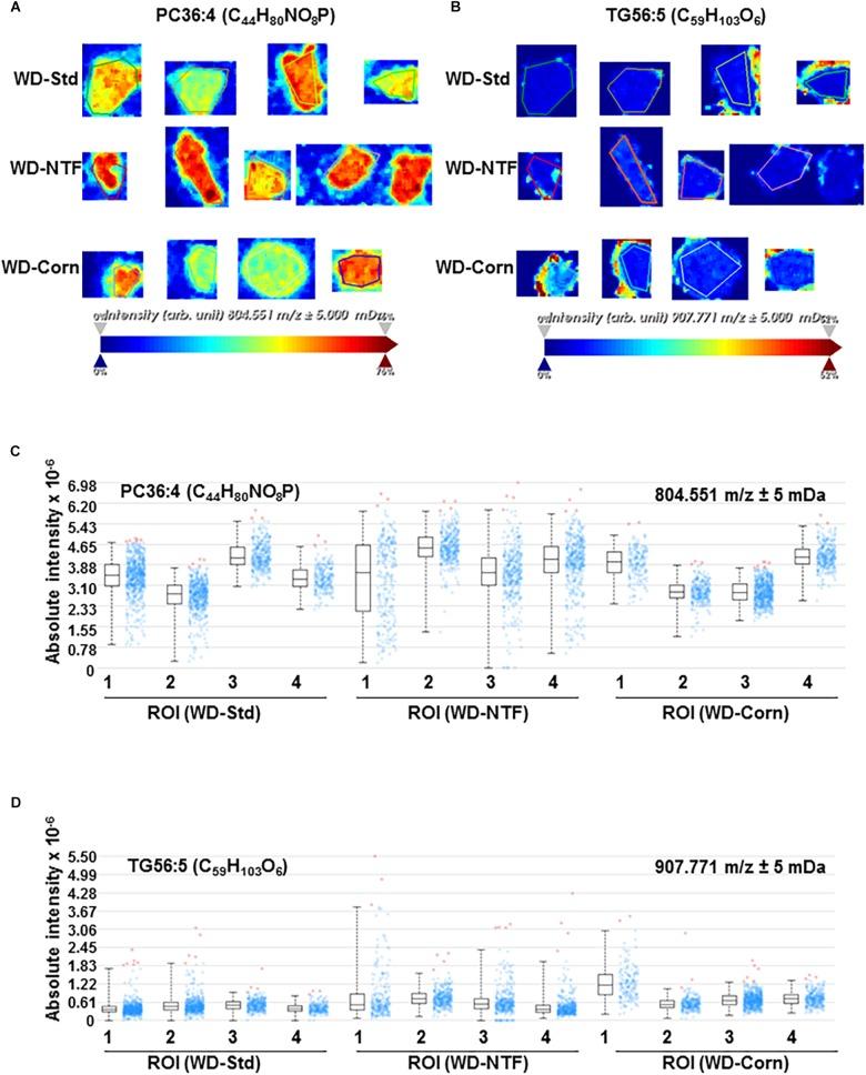
Non-alcoholic steatohepatitis (NASH) is the leading cause of chronic liver injury and the third most common reason for liver transplantations in Western countries. It is unclear so far how different fat sources in Western diets (WD) influence the development of NASH. Our study investigates the impact of non-trans fat (NTF) and corn oil (Corn) as fat source in a WD mouse model of steatohepatitis on disease development and progression. C57BL/6J wildtype (WT) mice were fed "standard" WD (WD-Std), WD-NTF or WD-Corn for 24 weeks. WT animals treated with WD-NTF exhibit distinct features of the metabolic syndrome compared to WD-Std and WD-Corn. This becomes evident by a worsened insulin resistance and elevated serum ALT, cholesterol and triglyceride (TG) levels compared to WD-Corn. Animals fed WD-Corn on the contrary tend to a weakened disease progression in the described parameters. After 24 weeks feeding with WD-NTF and WD-Std, WD-Corn lead to a comparable steatohepatitis initiation by histomorphological changes and immune cell infiltration compared to WD-Std. Immune cell infiltration results in a significant increase in mRNA expression of the pro-inflammatory cytokines IL-6 and TNF-α, which is more pronounced in WD-NTF compared to WD-Std and WD-Corn. Interestingly the fat source has no impact on the composition of accumulating fat within liver tissue as determined by matrix-assisted laser desorption/ionization mass spectrometry imaging of multiple lipid classes. The described effects of different fat sources on the development of steatohepatitis finally resulted in variations in fibrosis development. Animals treated with WD-NTF displayed massive collagen accumulation, whereas WD-Corn even seems to protect from extracellular matrix deposition. Noteworthy, WD-Corn provokes massive histomorphological modifications in epididymal white adipose tissue (eWAT) and severe accumulation of extracellular matrix which are not apparent in WD-Std and WD-NTF treatment. Different fat sources in WD-Std contribute to strong steatohepatitis development in WT mice after 24 weeks treatment. Surprisingly, corn oil provokes histomorphological changes in eWAT tissue. Accordingly, both WD-NTF and WD-Corn appear suitable as alternative dietary treatment to replace "standard" WD-Std as a diet mouse model of steatohepatitis whereas WD-Corn leads to strong changes in eWAT morphology.

摘要

非酒精性脂肪性肝炎(NASH)是慢性肝损伤的主要原因,也是西方国家肝移植的第三大常见原因。目前尚不清楚西方饮食(WD)中不同的脂肪来源如何影响NASH的发展。我们的研究调查了在脂肪性肝炎的WD小鼠模型中,非反式脂肪(NTF)和玉米油(玉米)作为脂肪来源对疾病发展和进程的影响。将C57BL/6J野生型(WT)小鼠喂食“标准”WD(WD-Std)、WD-NTF或WD-Corn 24周。与WD-Std和WD-Corn相比,用WD-NTF处理的WT动物表现出代谢综合征的明显特征。与WD-Corn相比,胰岛素抵抗恶化以及血清ALT、胆固醇和甘油三酯(TG)水平升高证明了这一点。相反,喂食WD-Corn的动物在所描述的参数中疾病进展趋于减弱。在用WD-NTF和WD-Std喂养24周后,与WD-Std相比,WD-Corn通过组织形态学变化和免疫细胞浸润导致了类似的脂肪性肝炎起始。免疫细胞浸润导致促炎细胞因子IL-6和TNF-α的mRNA表达显著增加,与WD-Std和WD-Corn相比,在WD-NTF中更为明显。有趣的是,通过对多种脂质类别的基质辅助激光解吸/电离质谱成像确定,脂肪来源对肝组织内积累脂肪的组成没有影响。不同脂肪来源对脂肪性肝炎发展的上述影响最终导致纤维化发展的差异。用WD-NTF处理的动物表现出大量胶原蛋白积累,而WD-Corn似乎甚至能防止细胞外基质沉积。值得注意的是,WD-Corn在附睾白色脂肪组织(eWAT)中引发大量组织形态学改变和细胞外基质的严重积累,这在WD-Std和WD-NTF处理中并不明显。在24周的处理后,WD-Std中的不同脂肪来源导致WT小鼠强烈发展脂肪性肝炎。令人惊讶的是,玉米油在eWAT组织中引发组织形态学变化。因此,WD-NTF和WD-Corn似乎都适合作为替代饮食疗法,以取代“标准”WD-Std作为脂肪性肝炎的饮食小鼠模型,而WD-Corn导致eWAT形态发生强烈变化。

https://cdn.ncbi.nlm.nih.gov/pmc/blobs/1e31/6603084/e26fdfec228f/fphys-10-00770-g001.jpg

文献AI研究员

20分钟写一篇综述,助力文献阅读效率提升50倍。

立即体验

用中文搜PubMed

大模型驱动的PubMed中文搜索引擎

马上搜索

文档翻译

学术文献翻译模型,支持多种主流文档格式。

立即体验