• 文献检索
  • 文档翻译
  • 深度研究
  • 学术资讯
  • Suppr Zotero 插件Zotero 插件
  • 邀请有礼
  • 套餐&价格
  • 历史记录
应用&插件
Suppr Zotero 插件Zotero 插件浏览器插件Mac 客户端Windows 客户端微信小程序
定价
高级版会员购买积分包购买API积分包
服务
文献检索文档翻译深度研究API 文档MCP 服务
关于我们
关于 Suppr公司介绍联系我们用户协议隐私条款
关注我们

Suppr 超能文献

核心技术专利:CN118964589B侵权必究
粤ICP备2023148730 号-1Suppr @ 2026

文献检索

告别复杂PubMed语法,用中文像聊天一样搜索,搜遍4000万医学文献。AI智能推荐,让科研检索更轻松。

立即免费搜索

文件翻译

保留排版,准确专业,支持PDF/Word/PPT等文件格式,支持 12+语言互译。

免费翻译文档

深度研究

AI帮你快速写综述,25分钟生成高质量综述,智能提取关键信息,辅助科研写作。

立即免费体验

大黄素诱导肝癌细胞中SREBP1依赖性和SREBP1非依赖性凋亡

Emodin Induced SREBP1-Dependent and SREBP1-Independent Apoptosis in Hepatocellular Carcinoma Cells.

作者信息

Yang Nian, Li Chen, Li Hongliang, Liu Ming, Cai Xiaojun, Cao Fengjun, Feng Yibin, Li Minglun, Wang Xuanbin

机构信息

Laboratory of Chinese Herbal Pharmacology, Oncology Center, Renmin Hospital, Hubei University of Medicine, Shiyan, China.

Hubei Key Laboratory of Wudang Local Chinese Medicine Research, Biomedical Research Institute, Hubei University of Medicine, Shiyan, China.

出版信息

Front Pharmacol. 2019 Jun 25;10:709. doi: 10.3389/fphar.2019.00709. eCollection 2019.

DOI:10.3389/fphar.2019.00709
PMID:31297058
原文链接:https://pmc.ncbi.nlm.nih.gov/articles/PMC6607744/
Abstract

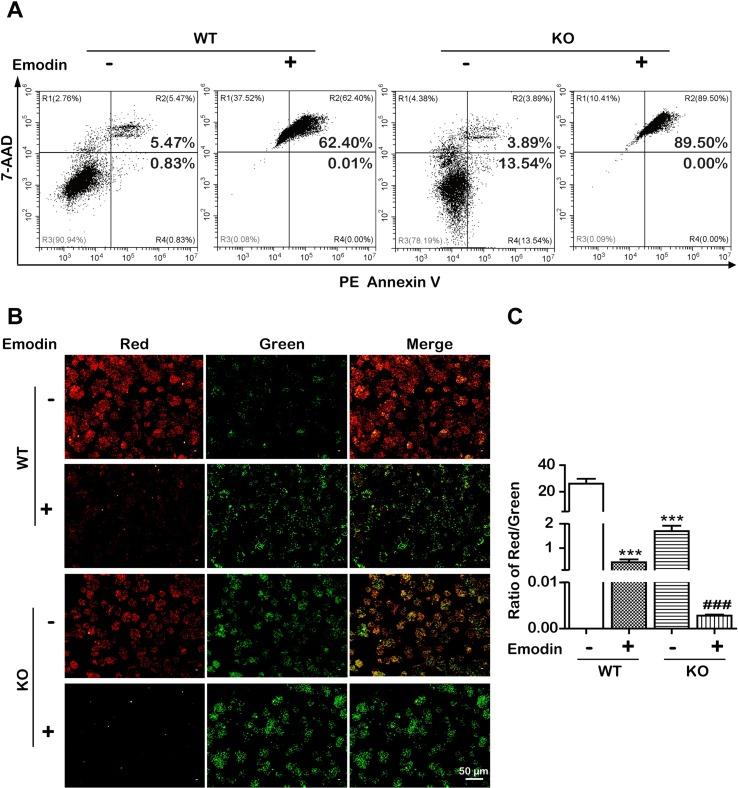
(Thunb.) Moldenke (He Shou Wu) has been used for about 20 centuries as a Chinese medicinal herb for its activities of anticancer, anti-hyperlipidemia, and anti-aging. Previously, we found that He Shou Wu ethanol extract could induce apoptosis in hepatocellular carcinoma cells, and we also screened its active components. In this study, we investigated whether lowering lipid metabolism of emodin, a main active component in He Shou Wu, was associated with inhibitory effects in hepatocellular carcinoma cells. The correlation of apoptosis induction and lipid metabolism was investigated. The intrinsic apoptotic cell death, lipid production, and their signaling pathways were investigated in emodin-treated human hepatocellular carcinoma cells Bel-7402. The data showed that emodin triggered apoptosis in Bel-7402 cells. The mitochondrial membrane potential (ΔΨm) was reduced in emodin-treated Bel-7402 cells. We also found that emodin activated the expression of intrinsic apoptosis signaling pathway-related proteins, cleaved-caspase 9 and 3, Apaf 1, cytochrome c (CYTC), apoptosis-inducing factor, endonuclease G, Bax, and Bcl-2. Furthermore, the level of triglycerides and desaturation of fatty acids was reduced in Bel-7402 cells when exposed to emodin. Furthermore, the expression level of messenger RNA (mRNA) and protein of sterol regulatory element binding protein 1 (SREBP1) as well as its downstream signaling pathway and the synthesis and the desaturation of fatty acid metabolism-associated proteins (adenosine triphosphate citrate lyase, acetyl-CoA carboxylase alpha, fatty acid synthase (FASN), and stearoyl-CoA desaturase D) were also decreased. Notably, knock-out of in Bel-7402 cells was also found to induce less intrinsic apoptosis than did emodin. In conclusion, these results indicated that emodin could induce apoptosis in an SREBP1-dependent and SREBP1-independent manner in hepatocellular carcinoma cells.

摘要

(蓼科)何首乌(Polygonum multiflorum (Thunb.) Moldenke)作为一种中药材,因其具有抗癌、抗高血脂和抗衰老的活性,已被使用了约20个世纪。此前,我们发现何首乌乙醇提取物可诱导肝癌细胞凋亡,并且我们还筛选了其活性成分。在本研究中,我们调查了何首乌中的主要活性成分大黄素降低脂质代谢是否与对肝癌细胞的抑制作用有关。研究了凋亡诱导与脂质代谢的相关性。在大黄素处理的人肝癌细胞Bel-7402中,研究了内源性凋亡性细胞死亡、脂质生成及其信号通路。数据表明,大黄素可触发Bel-7402细胞凋亡。大黄素处理的Bel-7402细胞中线粒体膜电位(ΔΨm)降低。我们还发现大黄素可激活内源性凋亡信号通路相关蛋白的表达,包括切割的半胱天冬酶9和3、凋亡蛋白酶激活因子1、细胞色素c(CYTC)、凋亡诱导因子、核酸内切酶G、Bax和Bcl-2。此外,当Bel-7402细胞暴露于大黄素时,甘油三酯水平和脂肪酸去饱和度降低。此外,固醇调节元件结合蛋白1(SREBP1)的信使核糖核酸(mRNA)和蛋白表达水平及其下游信号通路以及脂肪酸代谢相关蛋白(柠檬酸-ATP裂解酶、乙酰辅酶A羧化酶α、脂肪酸合酶(FASN)和硬脂酰辅酶A去饱和酶D)的合成和去饱和度也降低。值得注意的是,在Bel-7402细胞中敲除[此处原文缺失具体基因名称]也发现比大黄素诱导的内源性凋亡更少。总之,这些结果表明大黄素可在肝癌细胞中以依赖SREBP1和不依赖SREBP1的方式诱导凋亡。

https://cdn.ncbi.nlm.nih.gov/pmc/blobs/2e9a/6607744/d62601cf9a2b/fphar-10-00709-g007.jpg
https://cdn.ncbi.nlm.nih.gov/pmc/blobs/2e9a/6607744/9b0f137ad371/fphar-10-00709-g001.jpg
https://cdn.ncbi.nlm.nih.gov/pmc/blobs/2e9a/6607744/7c1e8924a993/fphar-10-00709-g002.jpg
https://cdn.ncbi.nlm.nih.gov/pmc/blobs/2e9a/6607744/98728f42fd0c/fphar-10-00709-g003.jpg
https://cdn.ncbi.nlm.nih.gov/pmc/blobs/2e9a/6607744/d65e5e444958/fphar-10-00709-g004.jpg
https://cdn.ncbi.nlm.nih.gov/pmc/blobs/2e9a/6607744/91e97afee97c/fphar-10-00709-g005.jpg
https://cdn.ncbi.nlm.nih.gov/pmc/blobs/2e9a/6607744/0865987a552d/fphar-10-00709-g006.jpg
https://cdn.ncbi.nlm.nih.gov/pmc/blobs/2e9a/6607744/d62601cf9a2b/fphar-10-00709-g007.jpg
https://cdn.ncbi.nlm.nih.gov/pmc/blobs/2e9a/6607744/9b0f137ad371/fphar-10-00709-g001.jpg
https://cdn.ncbi.nlm.nih.gov/pmc/blobs/2e9a/6607744/7c1e8924a993/fphar-10-00709-g002.jpg
https://cdn.ncbi.nlm.nih.gov/pmc/blobs/2e9a/6607744/98728f42fd0c/fphar-10-00709-g003.jpg
https://cdn.ncbi.nlm.nih.gov/pmc/blobs/2e9a/6607744/d65e5e444958/fphar-10-00709-g004.jpg
https://cdn.ncbi.nlm.nih.gov/pmc/blobs/2e9a/6607744/91e97afee97c/fphar-10-00709-g005.jpg
https://cdn.ncbi.nlm.nih.gov/pmc/blobs/2e9a/6607744/0865987a552d/fphar-10-00709-g006.jpg
https://cdn.ncbi.nlm.nih.gov/pmc/blobs/2e9a/6607744/d62601cf9a2b/fphar-10-00709-g007.jpg

相似文献

1
Emodin Induced SREBP1-Dependent and SREBP1-Independent Apoptosis in Hepatocellular Carcinoma Cells.大黄素诱导肝癌细胞中SREBP1依赖性和SREBP1非依赖性凋亡
Front Pharmacol. 2019 Jun 25;10:709. doi: 10.3389/fphar.2019.00709. eCollection 2019.
2
Zhiheshouwu ethanol extract induces intrinsic apoptosis and reduces unsaturated fatty acids via SREBP1 pathway in hepatocellular carcinoma cells.制何首乌乙醇提取物通过 SREBP1 通路诱导肝细胞癌细胞发生内在凋亡并减少不饱和脂肪酸。
Food Chem Toxicol. 2018 Sep;119:169-175. doi: 10.1016/j.fct.2018.04.054. Epub 2018 Apr 24.
3
Sorafenib kills liver cancer cells by disrupting SCD1-mediated synthesis of monounsaturated fatty acids the ATP-AMPK-mTOR-SREBP1 signaling pathway.索拉非尼通过破坏 SCD1 介导的单不饱和脂肪酸合成来杀死肝癌细胞——即 ATP-AMPK-mTOR-SREBP1 信号通路。
FASEB J. 2019 Sep;33(9):10089-10103. doi: 10.1096/fj.201802619RR. Epub 2019 Jun 14.
4
Overexpression of SREBP1 (sterol regulatory element binding protein 1) promotes de novo fatty acid synthesis and triacylglycerol accumulation in goat mammary epithelial cells.固醇调节元件结合蛋白1(SREBP1)的过表达促进了山羊乳腺上皮细胞中脂肪酸的从头合成和三酰甘油的积累。
J Dairy Sci. 2016 Jan;99(1):783-95. doi: 10.3168/jds.2015-9736. Epub 2015 Nov 18.
5
Regulation of lipid synthesis by liver X receptor α and sterol regulatory element-binding protein 1 in mammary epithelial cells.肝 X 受体α和固醇调节元件结合蛋白 1 对乳腺上皮细胞脂质合成的调控。
J Dairy Sci. 2013 Jan;96(1):112-21. doi: 10.3168/jds.2011-5276. Epub 2012 Oct 24.
6
SREBP1 regulates tumorigenesis and prognosis of pancreatic cancer through targeting lipid metabolism.固醇调节元件结合蛋白1通过靶向脂质代谢来调控胰腺癌的肿瘤发生及预后。
Tumour Biol. 2015 Jun;36(6):4133-41. doi: 10.1007/s13277-015-3047-5. Epub 2015 Jan 15.
7
Antitumor effects of emodin in CACO-2 human colon carcinoma cells are mediated via apoptosis, cell cycle arrest and downregulation of PI3K/AKT signalling pathway.大黄素对人结肠癌细胞系CACO-2的抗肿瘤作用是通过细胞凋亡、细胞周期阻滞以及PI3K/AKT信号通路的下调来介导的。
J BUON. 2018 May-Jun;23(3):587-591.
8
Platycodin D induces apoptosis and triggers ERK- and JNK-mediated autophagy in human hepatocellular carcinoma BEL-7402 cells.桔梗皂苷D诱导人肝癌BEL-7402细胞凋亡并触发ERK和JNK介导的自噬。
Acta Pharmacol Sin. 2015 Dec;36(12):1503-13. doi: 10.1038/aps.2015.99. Epub 2015 Nov 23.
9
Inhibitory effect of emodin on fatty acid synthase, colon cancer proliferation and apoptosis.大黄素对脂肪酸合酶、结肠癌增殖和凋亡的抑制作用。
Mol Med Rep. 2017 Apr;15(4):2163-2173. doi: 10.3892/mmr.2017.6254. Epub 2017 Feb 28.
10
An anthraquinone derivative, emodin sensitizes hepatocellular carcinoma cells to TRAIL induced apoptosis through the induction of death receptors and downregulation of cell survival proteins.一种蒽醌衍生物,大黄素通过诱导死亡受体和下调细胞存活蛋白,使肝癌细胞对 TRAIL 诱导的细胞凋亡敏感。
Apoptosis. 2013 Oct;18(10):1175-87. doi: 10.1007/s10495-013-0851-5.

引用本文的文献

1
Research Progress on Chemical Compositions, Pharmacological Activities, and Toxicities of Quinone Compounds in Traditional Chinese Medicines.中药中醌类化合物的化学成分、药理活性及毒性研究进展
Toxics. 2025 Jun 30;13(7):559. doi: 10.3390/toxics13070559.
2
PUMA reduces FASN ubiquitination to promote lipid accumulation and tumor progression in human clear cell renal cell carcinoma.在人肾透明细胞癌中,PUMA通过减少脂肪酸合酶(FASN)的泛素化来促进脂质积累和肿瘤进展。
Cell Death Dis. 2025 Jun 19;16(1):460. doi: 10.1038/s41419-025-07782-y.
3
Research advances in traditional Chinese medicine formulae and active components targeting lipid metabolism for hepatocellular carcinoma therapy.

本文引用的文献

1
Global cancer statistics 2018: GLOBOCAN estimates of incidence and mortality worldwide for 36 cancers in 185 countries.全球癌症统计数据 2018:GLOBOCAN 对全球 185 个国家/地区 36 种癌症的发病率和死亡率的估计。
CA Cancer J Clin. 2018 Nov;68(6):394-424. doi: 10.3322/caac.21492. Epub 2018 Sep 12.
2
Zhiheshouwu ethanol extract induces intrinsic apoptosis and reduces unsaturated fatty acids via SREBP1 pathway in hepatocellular carcinoma cells.制何首乌乙醇提取物通过 SREBP1 通路诱导肝细胞癌细胞发生内在凋亡并减少不饱和脂肪酸。
Food Chem Toxicol. 2018 Sep;119:169-175. doi: 10.1016/j.fct.2018.04.054. Epub 2018 Apr 24.
3
用于肝细胞癌治疗的靶向脂质代谢的中药方剂及活性成分的研究进展
Front Pharmacol. 2025 Apr 25;16:1528671. doi: 10.3389/fphar.2025.1528671. eCollection 2025.
4
Enhancing doxorubicin's anticancer impact in colorectal cancer by targeting the Akt/Gsk3β/mTOR-SREBP1 signaling axis with an HDAC inhibitor.通过使用组蛋白去乙酰化酶(HDAC)抑制剂靶向Akt/Gsk3β/mTOR-SREBP1信号轴增强阿霉素对结直肠癌的抗癌作用。
Korean J Physiol Pharmacol. 2025 May 1;29(3):321-335. doi: 10.4196/kjpp.24.274.
5
GPR120/FFAR4 protects retinal vascular endothelial cells against high glucose injury suppressing ROS-ERS mediated apoptosis.GPR120/FFAR4通过抑制ROS-ERS介导的凋亡保护视网膜血管内皮细胞免受高糖损伤。
Int J Ophthalmol. 2025 Mar 18;18(3):383-389. doi: 10.18240/ijo.2025.03.02. eCollection 2025.
6
Research Progress on the Anti-Liver Cancer Mechanism and Toxicity of Rhubarb Anthraquinone.大黄蒽醌抗肝癌机制及毒性的研究进展
Drug Des Devel Ther. 2024 Dec 18;18:6089-6113. doi: 10.2147/DDDT.S489377. eCollection 2024.
7
Upregulation of fatty acid synthesis genes in the livers of adolescent female rats caused by inhalation exposure to PCB52 (2,2',5,5'-Tetrachlorobiphenyl).青春期雌性大鼠吸入 PCB52(2,2',5,5'-四氯联苯)导致肝脏中脂肪酸合成基因的上调。
Environ Toxicol Pharmacol. 2024 Sep;110:104520. doi: 10.1016/j.etap.2024.104520. Epub 2024 Jul 25.
8
Exploring functional metabolites and proteomics biomarkers in late-preterm and natural-born pigs.探索近足月出生仔猪和自然分娩仔猪中的功能代谢物和蛋白质组学生物标志物。
Front Vet Sci. 2024 Apr 24;11:1340849. doi: 10.3389/fvets.2024.1340849. eCollection 2024.
9
Drug repurposing for cancer therapy.药物重用于癌症治疗。
Signal Transduct Target Ther. 2024 Apr 19;9(1):92. doi: 10.1038/s41392-024-01808-1.
10
The roles and mechanisms of SREBP1 in cancer development and drug response.SREBP1在癌症发展和药物反应中的作用及机制。
Genes Dis. 2023 Jun 22;11(4):100987. doi: 10.1016/j.gendis.2023.04.022. eCollection 2024 Jul.
Emodin Inhibits Colon Cancer Cell Invasion and Migration by Suppressing Epithelial-Mesenchymal Transition via the Wnt/β-Catenin Pathway.
大黄素通过抑制 Wnt/β-连环蛋白通路抑制上皮间质转化抑制结肠癌细胞侵袭和迁移。
Oncol Res. 2019 Feb 5;27(2):193-202. doi: 10.3727/096504018X15150662230295. Epub 2018 Jan 4.
4
Inhibitory effect of emodin on fatty acid synthase, colon cancer proliferation and apoptosis.大黄素对脂肪酸合酶、结肠癌增殖和凋亡的抑制作用。
Mol Med Rep. 2017 Apr;15(4):2163-2173. doi: 10.3892/mmr.2017.6254. Epub 2017 Feb 28.
5
Quality evaluation of Heshouwu, a Taoist medicine in Wudang, China.中国武当道医何首乌的质量评价
Exp Ther Med. 2016 Oct;12(4):2317-2323. doi: 10.3892/etm.2016.3580. Epub 2016 Aug 9.
6
Hepatoprotection and hepatotoxicity of Heshouwu, a Chinese medicinal herb: Context of the paradoxical effect.中药何首乌的肝保护作用与肝毒性:矛盾效应的背景
Food Chem Toxicol. 2017 Oct;108(Pt B):407-418. doi: 10.1016/j.fct.2016.07.035. Epub 2016 Jul 30.
7
Cancer metabolism: a therapeutic perspective.癌症代谢:治疗新视角
Nat Rev Clin Oncol. 2017 Jan;14(1):11-31. doi: 10.1038/nrclinonc.2016.60. Epub 2016 May 4.
8
Involvement of PI3K/Akt, ERK and p38 signaling pathways in emodin-mediated extrinsic and intrinsic human hepatoblastoma cell apoptosis.PI3K/Akt、ERK和p38信号通路在大黄素介导的人肝母细胞瘤细胞外源性和内源性凋亡中的作用
Food Chem Toxicol. 2016 Jun;92:26-37. doi: 10.1016/j.fct.2016.03.013. Epub 2016 Mar 23.
9
Emodin improves lipid and glucose metabolism in high fat diet-induced obese mice through regulating SREBP pathway.大黄素通过调节固醇调节元件结合蛋白(SREBP)途径改善高脂饮食诱导的肥胖小鼠的脂质和葡萄糖代谢。
Eur J Pharmacol. 2016 Jan 5;770:99-109. doi: 10.1016/j.ejphar.2015.11.045. Epub 2015 Nov 25.
10
Anti-tumor effect of emodin on gynecological cancer cells.大黄素对妇科癌细胞的抗肿瘤作用。
Cell Oncol (Dordr). 2015 Oct;38(5):353-63. doi: 10.1007/s13402-015-0234-8. Epub 2015 Jul 11.