Suppr超能文献

Numb 家族蛋白-N-钙黏蛋白轴调控的心肌细胞方向对于心室壁形态发生至关重要。

Cardiomyocyte orientation modulated by the Numb family proteins-N-cadherin axis is essential for ventricular wall morphogenesis.

机构信息

Department of Molecular and Cellular Physiology, Center for Cardiovascular Sciences, Albany Medical College, Albany, NY 12208.

Key Laboratory of Molecular Medicine, Ministry of Education, Fudan University, 200032 Shanghai, China.

出版信息

Proc Natl Acad Sci U S A. 2019 Jul 30;116(31):15560-15569. doi: 10.1073/pnas.1904684116. Epub 2019 Jul 12.

Abstract

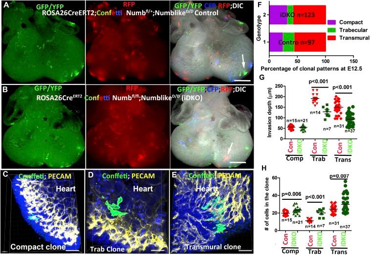
The roles of cellular orientation during trabecular and ventricular wall morphogenesis are unknown, and so are the underlying mechanisms that regulate cellular orientation. Myocardial-specific and double-knockout (MDKO) hearts display a variety of defects, including in cellular orientation, patterns of mitotic spindle orientation, trabeculation, and ventricular compaction. Furthermore, - and -null cardiomyocytes exhibit cellular behaviors distinct from those of control cells during trabecular morphogenesis based on single-cell lineage tracing. We investigated how Numb regulates cellular orientation and behaviors and determined that N-cadherin levels and membrane localization are reduced in MDKO hearts. To determine how Numb regulates N-cadherin membrane localization, we generated an mCherry:Numb knockin line and found that Numb localized to diverse endocytic organelles but mainly to the recycling endosome. Consistent with this localization, cardiomyocytes in MDKO did not display defects in N-cadherin internalization but rather in postendocytic recycling to the plasma membrane. Furthermore, N-cadherin overexpression via a mosaic model partially rescued the defects in cellular orientation and trabeculation of MDKO hearts. Our study unravels a phenomenon that cardiomyocytes display spatiotemporal cellular orientation during ventricular wall morphogenesis, and its disruption leads to abnormal trabecular and ventricular wall morphogenesis. Furthermore, we established a mechanism by which Numb modulates cellular orientation and consequently trabecular and ventricular wall morphogenesis by regulating N-cadherin recycling to the plasma membrane.

摘要

细胞取向在小梁和心室壁形态发生中的作用尚不清楚,调节细胞取向的潜在机制也尚不清楚。心肌特异性和双重敲除(MDKO)心脏显示出多种缺陷,包括细胞取向、有丝分裂纺锤体取向、小梁化和心室致密化。此外,基于单细胞谱系追踪,和双 null 心肌细胞在小梁形态发生过程中表现出与对照细胞不同的细胞行为。我们研究了 Numb 如何调节细胞取向和行为,并确定在 MDKO 心脏中 N-钙粘蛋白水平和膜定位降低。为了确定 Numb 如何调节 N-钙粘蛋白的膜定位,我们生成了一个 mCherry:Numb 敲入系,并发现 Numb 定位于多种内体细胞器,但主要定位于再循环内体。与这种定位一致,MDKO 中的心肌细胞没有显示出 N-钙粘蛋白内化缺陷,而是在质膜上的再循环后出现缺陷。此外,通过镶嵌模型过表达 N-钙粘蛋白可部分挽救 MDKO 心脏中细胞取向和小梁化的缺陷。我们的研究揭示了一种现象,即心肌细胞在心室壁形态发生过程中表现出时空细胞取向,其破坏导致小梁和心室壁形态发生异常。此外,我们建立了一种机制,通过该机制,Numb 通过调节 N-钙粘蛋白再循环到质膜来调节细胞取向,从而调节小梁和心室壁的形态发生。

https://cdn.ncbi.nlm.nih.gov/pmc/blobs/8246/6681736/3b9b244b1a65/pnas.1904684116fig01.jpg

文献检索

告别复杂PubMed语法,用中文像聊天一样搜索,搜遍4000万医学文献。AI智能推荐,让科研检索更轻松。

立即免费搜索

文件翻译

保留排版,准确专业,支持PDF/Word/PPT等文件格式,支持 12+语言互译。

免费翻译文档

深度研究

AI帮你快速写综述,25分钟生成高质量综述,智能提取关键信息,辅助科研写作。

立即免费体验