Genome Structural Biology Group, Temasek Life Sciences Laboratory, National University of Singapore, Singapore.
School of Computing, National University of Singapore, Singapore.
Genome Biol Evol. 2019 Aug 1;11(8):2078-2098. doi: 10.1093/gbe/evz142.
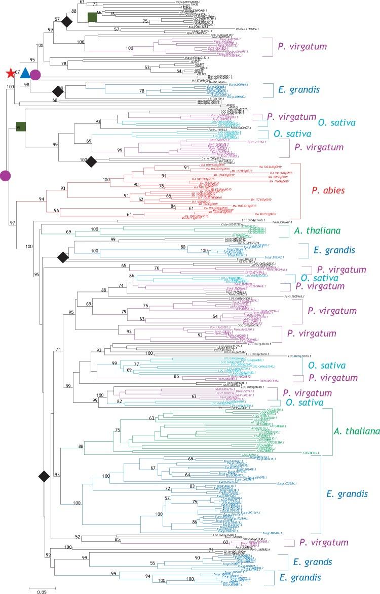
Terpenes are organic compounds and play important roles in plant growth and development as well as in mediating interactions of plants with the environment. Terpene synthases (TPSs) are the key enzymes responsible for the biosynthesis of terpenes. Although some species were employed for the genome-wide identification and characterization of the TPS family, limited information is available regarding the evolution, expansion, and retention mechanisms occurring in this gene family. We performed a genome-wide identification of the TPS family members in 50 sequenced genomes. Additionally, we also characterized the TPS family from aromatic spearmint and basil plants using RNA-Seq data. No TPSs were identified in algae genomes but the remaining plant species encoded various numbers of the family members ranging from 2 to 79 full-length TPSs. Some species showed lineage-specific expansion of certain subfamilies, which might have contributed toward species or ecotype divergence or environmental adaptation. A large-scale family expansion was observed mainly in dicot and monocot plants, which was accompanied by frequent domain loss. Both tandem and segmental duplication significantly contributed toward family expansion and expression divergence and played important roles in the survival of these expanded genes. Our data provide new insight into the TPS family expansion and evolution and suggest that TPSs might have originated from isoprenyl diphosphate synthase genes.
萜类化合物是有机化合物,在植物生长发育以及介导植物与环境的相互作用中发挥着重要作用。萜烯合酶(TPSs)是负责萜类生物合成的关键酶。尽管一些物种被用于全基因组鉴定和萜烯合酶家族的特征描述,但关于该基因家族发生的进化、扩张和保留机制的信息有限。我们在 50 个测序基因组中进行了 TPS 家族成员的全基因组鉴定。此外,我们还使用 RNA-Seq 数据对芳香留兰香和罗勒植物的 TPS 家族进行了特征描述。藻类基因组中没有鉴定出 TPS,但其余植物物种编码了各种数量的家族成员,从 2 到 79 个全长 TPS。某些物种显示出某些亚家族的谱系特异性扩张,这可能有助于物种或生态型分化或环境适应。大规模的家族扩张主要发生在双子叶植物和单子叶植物中,伴随着频繁的结构域缺失。串联和片段重复对家族扩张和表达分化有重要贡献,并在这些扩展基因的生存中发挥了重要作用。我们的数据为 TPS 家族的扩张和进化提供了新的见解,并表明 TPS 可能起源于异戊烯二磷酸合酶基因。