Lin Xianzhi, Spindler Tassja J, de Souza Fonseca Marcos Abraão, Corona Rosario I, Seo Ji-Heui, Dezem Felipe Segato, Li Lewyn, Lee Janet M, Long Henry W, Sellers Thomas A, Karlan Beth Y, Noushmehr Houtan, Freedman Matthew L, Gayther Simon A, Lawrenson Kate
Women's Cancer Program at the Samuel Oschin Comprehensive Cancer Institute, Cedars-Sinai Medical Center, Los Angeles, CA, USA.
Department of Genetics, University of Sao Paulo, Ribeirao Preto, Sao Paulo, Brazil.
iScience. 2019 Jul 26;17:242-255. doi: 10.1016/j.isci.2019.06.025. Epub 2019 Jun 20.
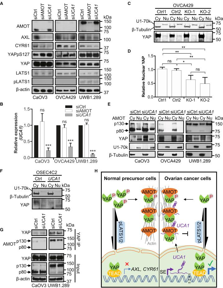
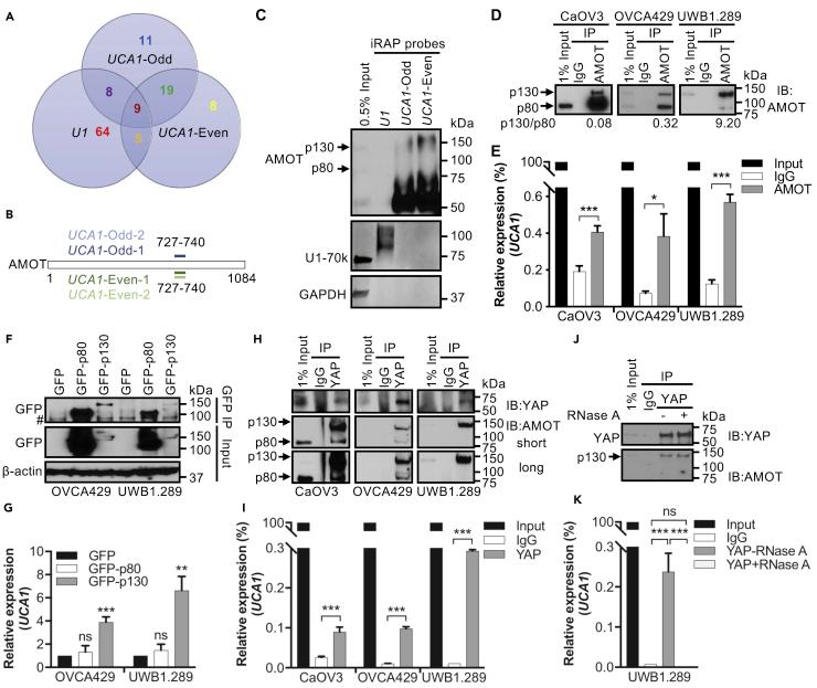
Long noncoding RNAs (lncRNAs) have emerged as critical regulators of tumorigenesis, and yet their mechanistic roles remain challenging to characterize. Here, we integrate functional proteomics with lncRNA-interactome profiling to characterize Urothelial Cancer Associated 1 (UCA1), a candidate driver of ovarian cancer development. Reverse phase protein array (RPPA) analysis indicates that UCA1 activates transcription coactivator YAP and its target genes. In vivo RNA antisense purification (iRAP) of UCA1 interacting proteins identified angiomotin (AMOT), a known YAP regulator, as a direct binding partner. Loss-of-function experiments show that AMOT mediates YAP activation by UCA1, as UCA1 enhances the AMOT-YAP interaction to promote YAP dephosphorylation and nuclear translocation. Together, we characterize UCA1 as a lncRNA regulator of Hippo-YAP signaling and highlight the UCA1-AMOT-YAP signaling axis in ovarian cancer development.
长链非编码RNA(lncRNAs)已成为肿瘤发生的关键调节因子,但其作用机制仍难以明确。在此,我们将功能蛋白质组学与lncRNA相互作用组分析相结合,以明确卵巢癌发展的候选驱动因子——尿路上皮癌相关1(UCA1)。反相蛋白质阵列(RPPA)分析表明,UCA1激活转录共激活因子YAP及其靶基因。对与UCA1相互作用的蛋白质进行体内RNA反义纯化(iRAP),确定血管动蛋白(AMOT)(一种已知的YAP调节因子)为直接结合伴侣。功能缺失实验表明,AMOT介导UCA1对YAP的激活,因为UCA1增强了AMOT与YAP的相互作用,以促进YAP去磷酸化和核转位。我们共同确定UCA1为Hippo-YAP信号通路的lncRNA调节因子,并强调了UCA1-AMOT-YAP信号轴在卵巢癌发展中的作用。