Suppr超能文献

前额叶通路为事件序列的记忆提供自上而下的控制。

Prefrontal Pathways Provide Top-Down Control of Memory for Sequences of Events.

机构信息

Cognitive Neuroscience Program, Department of Psychology, Florida International University, Miami, FL 33199, USA.

Center for Complex Systems and Brain Sciences, Florida Atlantic University, Boca Raton, FL 33431, USA.

出版信息

Cell Rep. 2019 Jul 16;28(3):640-654.e6. doi: 10.1016/j.celrep.2019.06.053.

Abstract

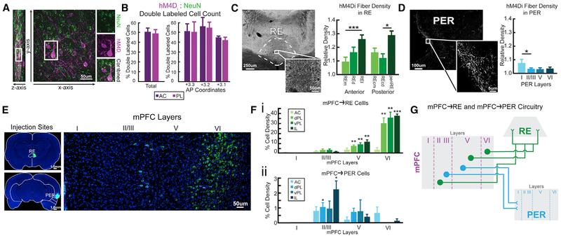
We remember our lives as sequences of events, but it is unclear how these memories are controlled during retrieval. In rats, the medial prefrontal cortex (mPFC) is positioned to influence sequence memory through extensive top-down inputs to regions heavily interconnected with the hippocampus, notably the nucleus reuniens of the thalamus (RE) and perirhinal cortex (PER). Here, we used an hM4Di synaptic-silencing approach to test our hypothesis that specific mPFC→RE and mPFC→PER projections regulate sequence memory retrieval. First, we found non-overlapping populations of mPFC cells project to RE and PER. Second, suppressing mPFC activity impaired sequence memory. Third, inhibiting mPFC→RE and mPFC→PER pathways effectively abolished sequence memory. Finally, a sequential lag analysis showed that the mPFC→RE pathway contributes to a working memory retrieval strategy, whereas the mPFC→PER pathway supports a temporal context memory retrieval strategy. These findings demonstrate that mPFC→RE and mPFC→PER pathways serve as top-down mechanisms that control distinct sequence memory retrieval strategies.

摘要

我们将生活记得为一连串的事件,但在检索过程中,这些记忆是如何被控制的还不清楚。在大鼠中,内侧前额叶皮层(mPFC)通过与海马体高度互联的区域(特别是丘脑的 reunions 核(RE)和 perirhinal 皮质(PER))的广泛自上而下的输入,处于影响序列记忆的位置。在这里,我们使用 hM4Di 突触沉默方法来检验我们的假设,即特定的 mPFC→RE 和 mPFC→PER 投射调节序列记忆检索。首先,我们发现 mPFC 细胞向 RE 和 PER 的投射没有重叠。其次,抑制 mPFC 活动会损害序列记忆。第三,抑制 mPFC→RE 和 mPFC→PER 通路有效地消除了序列记忆。最后,序列滞后分析表明,mPFC→RE 通路有助于工作记忆检索策略,而 mPFC→PER 通路支持时间上下文记忆检索策略。这些发现表明,mPFC→RE 和 mPFC→PER 通路是控制不同序列记忆检索策略的自上而下的机制。

https://cdn.ncbi.nlm.nih.gov/pmc/blobs/cceb/6662648/bbf56392c892/nihms-1534954-f0002.jpg

文献检索

告别复杂PubMed语法,用中文像聊天一样搜索,搜遍4000万医学文献。AI智能推荐,让科研检索更轻松。

立即免费搜索

文件翻译

保留排版,准确专业,支持PDF/Word/PPT等文件格式,支持 12+语言互译。

免费翻译文档

深度研究

AI帮你快速写综述,25分钟生成高质量综述,智能提取关键信息,辅助科研写作。

立即免费体验