Suppr超能文献

DNA 天桥:产生用于高通量单分子成像的光片的 3D 结构。

DNA skybridge: 3D structure producing a light sheet for high-throughput single-molecule imaging.

机构信息

Department of Physics, Pohang University of Science and Technology (POSTECH), Pohang 37673, Korea.

Division of Biological and Environmental Sciences and Engineering, King Abdullah University of Science and Technology (KAUST), Thuwal 23955-6900, Kingdom of Saudi Arabia.

出版信息

Nucleic Acids Res. 2019 Oct 10;47(18):e107. doi: 10.1093/nar/gkz625.

Abstract

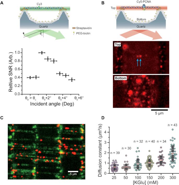
Real-time visualization of single-proteins or -complexes on nucleic acid substrates is an essential tool for characterizing nucleic acid binding proteins. Here, we present a novel surface-condition independent and high-throughput single-molecule optical imaging platform called 'DNA skybridge'. The DNA skybridge is constructed in a 3D structure with 4 μm-high thin quartz barriers in a quartz slide. Each DNA end is attached to the top of the adjacent barrier, resulting in the extension and immobilization of DNA. In this 3D structure, the bottom surface is out-of-focus when the target molecules on the DNA are imaged. Moreover, the DNA skybridge itself creates a thin Gaussian light sheet beam parallel to the immobilized DNA. This dual property allows for imaging a single probe-tagged molecule moving on DNA while effectively suppressing interference with the surface and background signals from the surface.

摘要

实时可视化单个蛋白质或复合物在核酸底物上的行为对于研究核酸结合蛋白至关重要。在这里,我们提出了一种新颖的表面状态不依赖且高通量的单分子光学成像平台,称为“DNA 天桥”。DNA 天桥采用 3D 结构,在石英载玻片上形成 4μm 高的薄石英壁障。每个 DNA 末端附着在相邻壁障的顶部,从而实现 DNA 的延伸和固定。在这个 3D 结构中,当对 DNA 上的靶分子进行成像时,底部表面是离焦的。此外,DNA 天桥本身会产生一个平行于固定化 DNA 的薄高斯光片光束。这种双重特性允许对单个探针标记分子在 DNA 上的运动进行成像,同时有效抑制来自表面的干扰和表面信号的背景。

https://cdn.ncbi.nlm.nih.gov/pmc/blobs/c5f8/6765118/857c5bd88133/gkz625fig1.jpg

文献AI研究员

20分钟写一篇综述,助力文献阅读效率提升50倍。

立即体验

用中文搜PubMed

大模型驱动的PubMed中文搜索引擎

马上搜索

文档翻译

学术文献翻译模型,支持多种主流文档格式。

立即体验