Suppr超能文献

通过非天然氨基酸生成笼状慢病毒载体用于光开关转导。

Generation of a caged lentiviral vector through an unnatural amino acid for photo-switchable transduction.

机构信息

State Key Laboratory of Natural and Biomimetic Drugs, School of Pharmaceutical Sciences, Peking University, Beijing 100191, China.

Department of Molecular and Cellular Pharmacology, School of Pharmaceutical Sciences, Peking University, Beijing 100191, China.

出版信息

Nucleic Acids Res. 2019 Nov 4;47(19):e114. doi: 10.1093/nar/gkz659.

Abstract

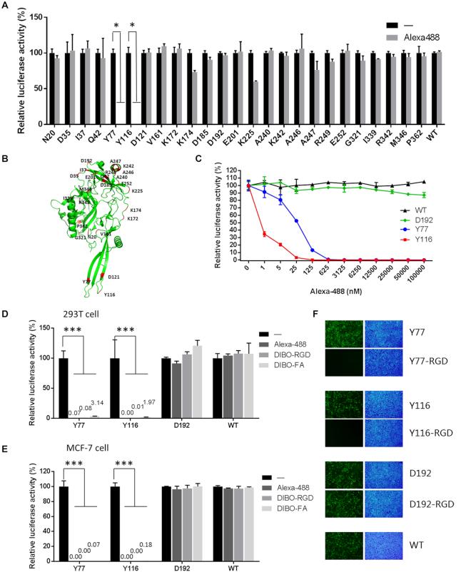
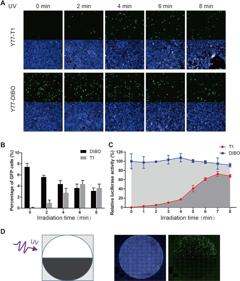
Application of viral vectors in gene delivery is attracting widespread attention but is hampered by the absence of control over transduction, which may lead to non-selective transduction with adverse side effects. To overcome some of these limitations, we proposed an unnatural amino acid aided caging-uncaging strategy for controlling the transduction capability of a viral vector. In this proof-of-principle study, we first expanded the genetic code of the lentiviral vector to incorporate an azido-containing unnatural amino acid (Nϵ-2-azidoethyloxycarbonyl-l-lysine, NAEK) site specifically within a lentiviral envelope protein. Screening of the resultant vectors indicated that NAEK incorporation at Y77 and Y116 was capable of inactivating viral transduction upon click conjugation with a photo-cleavable chemical molecule (T1). Exposure of the chimeric viral vector (Y77-T1) to UVA light subsequently removed the photo-caging group and restored the transduction capability of lentiviral vector both in vitro and in vivo. Our results indicate that the use of the photo-uncage activation procedure can reverse deactivated lentiviral vectors and thus enable regulation of viral transduction in a switchable manner. The methods presented here may be a general approach for generating various switchable vectors that respond to different stimulations and adapt to different viral vectors.

摘要

病毒载体在基因传递中的应用引起了广泛关注,但由于缺乏对转导的控制,可能导致非选择性转导,从而产生不良的副作用。为了克服这些限制,我们提出了一种非天然氨基酸辅助的笼闭-解笼闭策略,以控制病毒载体的转导能力。在这项原理验证研究中,我们首先将慢病毒载体的遗传密码扩展,以在慢病毒包膜蛋白内特异地掺入一个含叠氮化物的非天然氨基酸(Nϵ-2-叠氮乙氧基羰基-l-赖氨酸,NAEK)位点。对所得载体的筛选表明,NAEK 在 Y77 和 Y116 处的掺入能够在与光解化学分子(T1)点击偶联时使病毒转导失活。将嵌合病毒载体(Y77-T1)暴露于 UVA 光下,随后去除光笼闭基团,恢复了慢病毒载体在体外和体内的转导能力。我们的结果表明,使用光解笼激活程序可以逆转失活的慢病毒载体,从而以可切换的方式调节病毒转导。这里提出的方法可能是一种生成各种可切换载体的通用方法,这些载体可以响应不同的刺激,并适应不同的病毒载体。

https://cdn.ncbi.nlm.nih.gov/pmc/blobs/5870/6821241/8a9c89a9d36b/gkz659fig1.jpg

文献检索

告别复杂PubMed语法,用中文像聊天一样搜索,搜遍4000万医学文献。AI智能推荐,让科研检索更轻松。

立即免费搜索

文件翻译

保留排版,准确专业,支持PDF/Word/PPT等文件格式,支持 12+语言互译。

免费翻译文档

深度研究

AI帮你快速写综述,25分钟生成高质量综述,智能提取关键信息,辅助科研写作。

立即免费体验