Suppr超能文献

毒性分枝杆菌硫糖脂-1对宿主细胞膜的动态重塑。

Dynamic Remodeling of the Host Cell Membrane by Virulent Mycobacterial Sulfoglycolipid-1.

机构信息

Department of Chemistry, Indian Institute of Technology Bombay, Powai, India.

出版信息

Sci Rep. 2019 Sep 6;9(1):12844. doi: 10.1038/s41598-019-49343-2.

Abstract

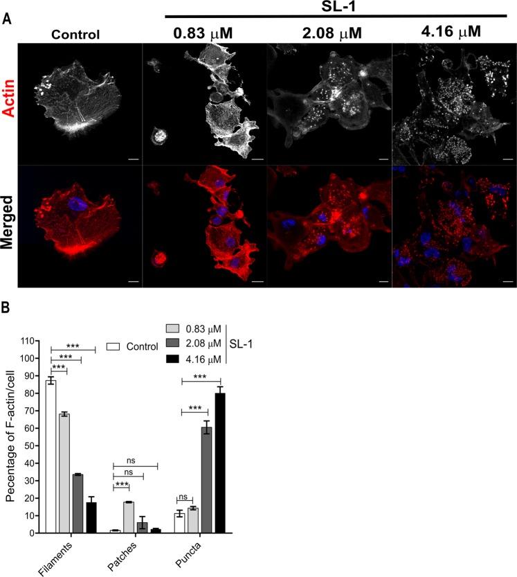
Lipids dictate membrane properties to modulate lateral membrane organization, lipid/protein diffusion and lipid-protein interactions, thereby underpinning proper functioning of cells. Mycobacterium tuberculosis harnesses the power of its atypical cell wall lipids to impact immune surveillance machinery centered at the host cell membrane. However, the role of specific virulent lipids in altering host cellular functions by modulating membrane organization and the associated signaling response are still pertinent unresolved questions. Here, combining membrane biophysics and cell biology, we elucidate how virulent Mtb sulfoglycolipids hijack the host cell membrane, affecting its order, fluidity, and stiffness along with manipulating the linked cytoskeleton. The functional outcome of this perturbation was assayed by monitoring membrane-associated autophagy signaling. These actions form a part of the overall response to commandeer host membrane-associated immune processes during infection. The findings on the mechanism of action of Mtb lipids on host cell membrane structure and downstream signaling will deepen the collective understanding of their functional aspects in membrane-dictated bacterial survival, pathogenesis and drug resistance and reveal suitable membrane driven-therapeutic intervention points and diagnostic tools.

摘要

脂质决定膜的性质,从而调节侧向膜的组织、脂质/蛋白质的扩散和脂质-蛋白质的相互作用,为细胞的正常功能提供支持。结核分枝杆菌利用其非典型细胞壁脂质的力量,影响以宿主细胞膜为中心的免疫监视机制。然而,特定的毒力脂质通过调节膜组织和相关信号反应来改变宿主细胞功能的作用,仍然是悬而未决的未解决问题。在这里,我们结合膜生物物理学和细胞生物学,阐明了毒力 Mtb 硫苷脂如何劫持宿主细胞膜,影响其有序性、流动性和刚性,同时操纵相关的细胞骨架。通过监测与膜相关的自噬信号来检测这种干扰的功能后果。这些作用是在感染过程中劫持宿主膜相关免疫过程的整体反应的一部分。关于 Mtb 脂质对宿主细胞膜结构和下游信号转导的作用机制的研究结果将加深对其在膜介导的细菌存活、发病机制和耐药性方面的功能方面的认识,并揭示合适的基于膜的治疗干预点和诊断工具。

https://cdn.ncbi.nlm.nih.gov/pmc/blobs/e214/6731295/58f56ce70186/41598_2019_49343_Fig1_HTML.jpg

文献检索

告别复杂PubMed语法,用中文像聊天一样搜索,搜遍4000万医学文献。AI智能推荐,让科研检索更轻松。

立即免费搜索

文件翻译

保留排版,准确专业,支持PDF/Word/PPT等文件格式,支持 12+语言互译。

免费翻译文档

深度研究

AI帮你快速写综述,25分钟生成高质量综述,智能提取关键信息,辅助科研写作。

立即免费体验