• 文献检索
  • 文档翻译
  • 深度研究
  • 学术资讯
  • Suppr Zotero 插件Zotero 插件
  • 邀请有礼
  • 套餐&价格
  • 历史记录
应用&插件
Suppr Zotero 插件Zotero 插件浏览器插件Mac 客户端Windows 客户端微信小程序
定价
高级版会员购买积分包购买API积分包
服务
文献检索文档翻译深度研究API 文档MCP 服务
关于我们
关于 Suppr公司介绍联系我们用户协议隐私条款
关注我们

Suppr 超能文献

核心技术专利:CN118964589B侵权必究
粤ICP备2023148730 号-1Suppr @ 2026

文献检索

告别复杂PubMed语法,用中文像聊天一样搜索,搜遍4000万医学文献。AI智能推荐,让科研检索更轻松。

立即免费搜索

文件翻译

保留排版,准确专业,支持PDF/Word/PPT等文件格式,支持 12+语言互译。

免费翻译文档

深度研究

AI帮你快速写综述,25分钟生成高质量综述,智能提取关键信息,辅助科研写作。

立即免费体验

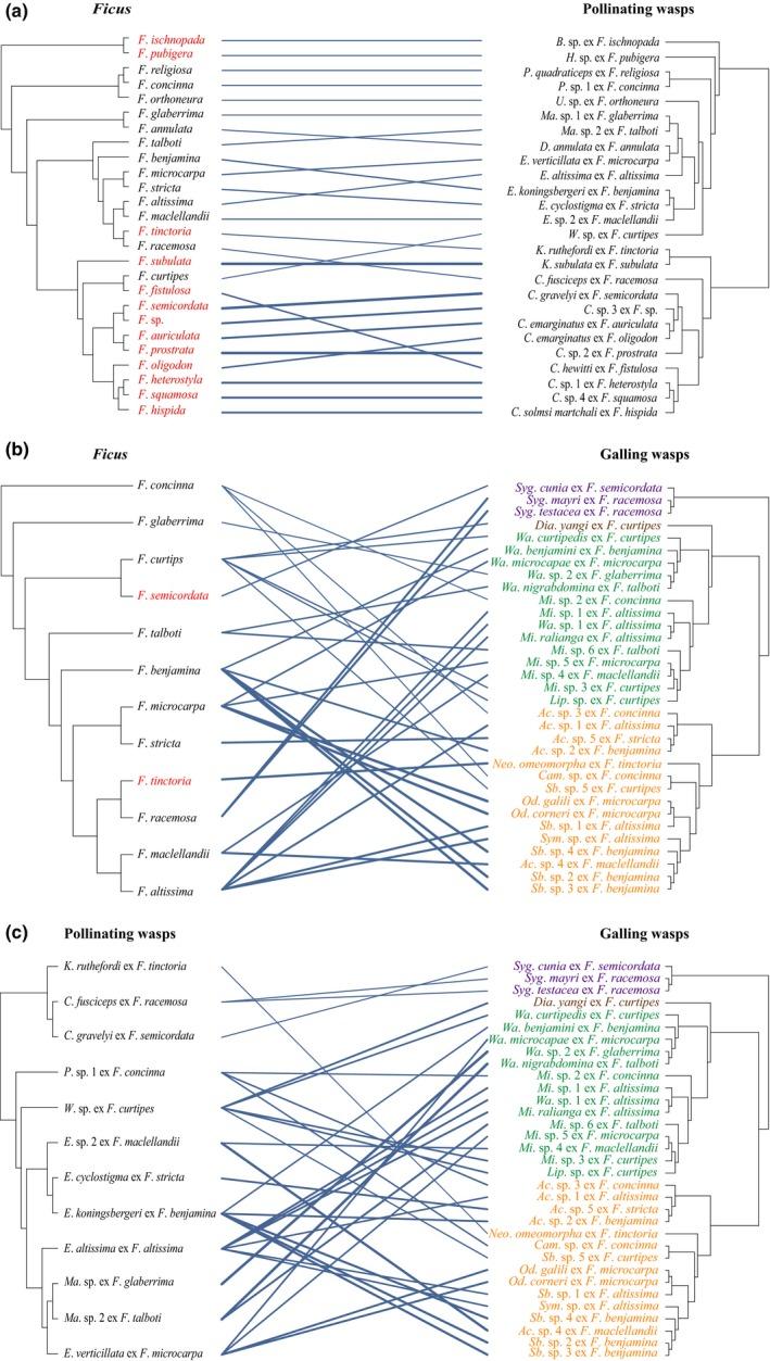
种间相互作用和共同进化模式的本质,如图 fig 微宇宙所示。

The nature of interspecific interactions and co-diversification patterns, as illustrated by the fig microcosm.

机构信息

State Key Laboratory of Earth Surface Processes and Resource Ecology, Ministry of Education Key Laboratory for Biodiversity Science and Ecological Engineering, Beijing Normal University, Beijing, China.

CAS Key Laboratory of Tropical Forest Ecology, Xishuangbanna Tropical Botanical Garden, Chinese Academy of Sciences, Kunming, China.

出版信息

New Phytol. 2019 Nov;224(3):1304-1315. doi: 10.1111/nph.16176. Epub 2019 Oct 4.

DOI:10.1111/nph.16176
PMID:31494940
原文链接:https://pmc.ncbi.nlm.nih.gov/articles/PMC6856861/
Abstract

Interactions between mutualists, competitors, and antagonists have contrasting ecological effects that, sustained over generations, can influence micro- and macroevolution. Dissimilar benefits and costs for these interactions should cause contrasting co-diversification patterns between interacting clades, with prevalent co-speciation by mutualists, association loss by competitors, and host switching by antagonists. We assessed these expectations for a local assemblage of 26 fig species (Moraceae: Ficus), 26 species of mutualistic (pollinating), and 33 species of parasitic (galling) wasps (Chalcidoidea). Using newly acquired gene sequences, we inferred the phylogenies for all three clades. We then compared the three possible pairs of phylogenies to assess phylogenetic congruence and the relative frequencies of co-speciation, association duplication, switching, and loss. The paired phylogenies of pollinators with their mutualists and competitors were significantly congruent, unlike that of figs and their parasites. The distributions of macroevolutionary events largely agreed with expectations for mutualists and antagonists. By contrast, that for competitors involved relatively frequent association switching, as expected, but also unexpectedly frequent co-speciation. The latter result likely reflects the heterogeneous nature of competition among fig wasps. These results illustrate the influence of different interspecific interactions on co-diversification, while also revealing its dependence on specific characteristics of those interactions.

摘要

互利共生、竞争和拮抗相互作用具有相反的生态效应,这些效应持续作用于多个世代,会影响微观和宏观进化。这些相互作用的不同利益和成本应该导致相互作用的分类群之间出现相反的共同进化模式,互利共生者以共同物种形成为主,竞争者以关联丧失为主,而拮抗者以宿主转换为主。我们评估了这些期望对于本地的一个由 26 种榕属植物物种(桑科:榕属)、26 种互利共生(传粉)和 33 种寄生(瘿蜂)黄蜂(膜翅目:瘿蜂总科)组成的集合体的适用性。我们使用新获取的基因序列推断了所有三个分类群的系统发育。然后,我们比较了这三种可能的对系统发育,以评估系统发育一致性和共同物种形成、关联复制、转换和损失的相对频率。传粉者与其互利共生者和竞争者的成对系统发育显著一致,而榕属植物与其寄生者的系统发育则不一致。宏观进化事件的分布在很大程度上与互利共生者和拮抗者的预期一致。相比之下,竞争者的关联转换相对频繁,这是预期的,但也出乎意料地频繁出现共同物种形成。后者的结果可能反映了榕蜂之间竞争的异质性。这些结果说明了不同种间相互作用对共同进化的影响,同时也揭示了其对这些相互作用的特定特征的依赖性。

https://cdn.ncbi.nlm.nih.gov/pmc/blobs/63d5/6856861/23c85b86c494/NPH-224-1304-g004.jpg
https://cdn.ncbi.nlm.nih.gov/pmc/blobs/63d5/6856861/59f84565c5d8/NPH-224-1304-g001.jpg
https://cdn.ncbi.nlm.nih.gov/pmc/blobs/63d5/6856861/bf4d405f2cd4/NPH-224-1304-g002.jpg
https://cdn.ncbi.nlm.nih.gov/pmc/blobs/63d5/6856861/712694c8e99b/NPH-224-1304-g003.jpg
https://cdn.ncbi.nlm.nih.gov/pmc/blobs/63d5/6856861/23c85b86c494/NPH-224-1304-g004.jpg
https://cdn.ncbi.nlm.nih.gov/pmc/blobs/63d5/6856861/59f84565c5d8/NPH-224-1304-g001.jpg
https://cdn.ncbi.nlm.nih.gov/pmc/blobs/63d5/6856861/bf4d405f2cd4/NPH-224-1304-g002.jpg
https://cdn.ncbi.nlm.nih.gov/pmc/blobs/63d5/6856861/712694c8e99b/NPH-224-1304-g003.jpg
https://cdn.ncbi.nlm.nih.gov/pmc/blobs/63d5/6856861/23c85b86c494/NPH-224-1304-g004.jpg

相似文献

1
The nature of interspecific interactions and co-diversification patterns, as illustrated by the fig microcosm.种间相互作用和共同进化模式的本质,如图 fig 微宇宙所示。
New Phytol. 2019 Nov;224(3):1304-1315. doi: 10.1111/nph.16176. Epub 2019 Oct 4.
2
Diversification and spatial structuring in the mutualism between Ficus septica and its pollinating wasps in insular South East Asia.东南亚岛屿上垂叶榕与其传粉榕小蜂互利共生关系中的多样化与空间结构
BMC Evol Biol. 2017 Aug 29;17(1):207. doi: 10.1186/s12862-017-1034-8.
3
Differential effects of nematode infection on pollinating and non-pollinating fig wasps: Can shared antagonism provide net benefits to a mutualism?线虫感染对传粉和非传粉榕小蜂的差异影响:共同拮抗能为共生关系提供净收益吗?
J Anim Ecol. 2021 Jul;90(7):1764-1775. doi: 10.1111/1365-2656.13495. Epub 2021 May 10.
4
Critical review of host specificity and its coevolutionary implications in the fig/fig-wasp mutualism.对榕树/榕小蜂互利共生关系中宿主特异性及其协同进化意义的批判性综述。
Proc Natl Acad Sci U S A. 2005 May 3;102 Suppl 1(Suppl 1):6558-65. doi: 10.1073/pnas.0501840102. Epub 2005 Apr 25.
5
Genomic evidence of prevalent hybridization throughout the evolutionary history of the fig-wasp pollination mutualism.基因组证据表明,在榕小蜂传粉共生关系的进化历史中普遍存在杂交现象。
Nat Commun. 2021 Feb 2;12(1):718. doi: 10.1038/s41467-021-20957-3.
6
Low host specificity and broad geographical ranges in a community of parasitic non-pollinating fig wasps (Sycoryctinae; Chalcidoidea).在一个寄生非传粉榕小蜂群落(长尾小蜂科;膜翅目)中,宿主特异性低且地理分布范围广。
J Anim Ecol. 2021 Jul;90(7):1678-1690. doi: 10.1111/1365-2656.13483. Epub 2021 Apr 15.
7
Field studies reveal a close relative of C. elegans thrives in the fresh figs of Ficus septica and disperses on its Ceratosolen pollinating wasps.野外研究表明,秀丽隐杆线虫的近亲在榕小蜂寄生的无花果中茁壮成长,并在其传播。
BMC Ecol. 2018 Aug 21;18(1):26. doi: 10.1186/s12898-018-0182-z.
8
Molecular phylogenies of figs and fig-pollinating wasps in the Ryukyu and Bonin (Ogasawara) islands, Japan.日本琉球群岛和小笠原群岛(小笠原诸岛)榕树与榕小蜂的分子系统发育。
Genes Genet Syst. 2010;85(3):177-92. doi: 10.1266/ggs.85.177.
9
One fig to bind them all: host conservatism in a fig wasp community unraveled by cospeciation analyses among pollinating and nonpollinating fig wasps.一颗榕果统御万物:通过传粉与非传粉榕小蜂的共物种形成分析揭示榕小蜂群落中的宿主保守性
Evolution. 2008 Jul;62(7):1777-1797. doi: 10.1111/j.1558-5646.2008.00406.x.
10
Codivergence and multiple host species use by fig wasp populations of the Ficus pollination mutualism.榕小蜂传粉互惠共生中种群的趋同进化和多种宿主物种的利用
BMC Evol Biol. 2012 Jan 3;12:1. doi: 10.1186/1471-2148-12-1.

引用本文的文献

1
Impacts of Climate Change and Human Activity on the Habitat Distribution of .气候变化和人类活动对……栖息地分布的影响
Ecol Evol. 2025 Apr 10;15(4):e71269. doi: 10.1002/ece3.71269. eCollection 2025 Apr.
2
and Native Broadleaf Mixed Cultures Boost Soil Multifunctionality by Regulating Soil Fertility and Fungal Community Dynamics.本地阔叶混合栽培通过调节土壤肥力和真菌群落动态提升土壤多功能性。
J Fungi (Basel). 2024 Oct 11;10(10):709. doi: 10.3390/jof10100709.
3
Parasitism Features of a Fig Wasp of Genus (Pteromalidae: Pteromalinae) Associated with a Host Belonging to Subgenus .

本文引用的文献

1
A phylogenetic analysis of the megadiverse Chalcidoidea (Hymenoptera).对超多样小蜂总科(膜翅目)的系统发育分析。
Cladistics. 2013 Oct;29(5):466-542. doi: 10.1111/cla.12006. Epub 2013 Jan 4.
2
How to be a fig wasp parasite on the fig-fig wasp mutualism.如何在榕树-榕小蜂互利共生关系中成为榕小蜂寄生虫。
Curr Opin Insect Sci. 2015 Apr;8:34-40. doi: 10.1016/j.cois.2015.01.011. Epub 2015 Jan 24.
3
Plant-herbivore coevolution and plant speciation.植物-草食动物协同进化与植物物种形成。
与榕属(Ficus)亚属(subgenus)宿主相关的一种榕小蜂(广肩小蜂科:广肩小蜂亚科)的寄生特征
Insects. 2023 May 3;14(5):437. doi: 10.3390/insects14050437.
4
Adaptation of Fig Wasps (Agaodinae) to Their Host Revealed by Large-Scale Transcriptomic Data.大规模转录组数据揭示榕小蜂(Agaodinae)对其寄主的适应性
Insects. 2021 Sep 11;12(9):815. doi: 10.3390/insects12090815.
5
The evolution of parasitism from mutualism in wasps pollinating the fig, , in Yunnan Province, China.中国云南省榕小蜂传粉互惠共生向寄生演化。
Proc Natl Acad Sci U S A. 2021 Aug 10;118(32). doi: 10.1073/pnas.2021148118.
Ecology. 2019 Jul;100(7):e02704. doi: 10.1002/ecy.2704. Epub 2019 May 20.
4
You stay, but I Hop: Host shifting near and far co-dominated the evolution of treehoppers.你留下,而我跳跃:远近宿主转移共同主导了角蝉的进化。
Ecol Evol. 2018 Jan 15;8(4):1954-1965. doi: 10.1002/ece3.3815. eCollection 2018 Feb.
5
Shifts in diversification rates and host jump frequencies shaped the diversity of host range among Sclerotiniaceae fungal plant pathogens.种系分化速率和宿主跳跃频率的转变塑造了核盘菌科真菌植物病原菌宿主范围多样性。
Mol Ecol. 2018 Mar;27(5):1309-1323. doi: 10.1111/mec.14523. Epub 2018 Mar 23.
6
Impacts of nectar robbing on the foraging ecology of a territorial hummingbird.花蜜掠夺对领地性蜂鸟觅食生态的影响。
Behav Processes. 2018 Apr;149:27-34. doi: 10.1016/j.beproc.2018.01.001. Epub 2018 Jan 31.
7
Insect-bacteria parallel evolution in multiple-co-obligate-aphid association: a case in Lachninae (Hemiptera: Aphididae).昆虫-细菌在多重共生蚜虫中的平行进化:以 Lachninae(半翅目:蚜科)为例。
Sci Rep. 2017 Aug 31;7(1):10204. doi: 10.1038/s41598-017-10761-9.
8
Cophylogenetic analyses reveal extensive host-shift speciation in a highly specialized and host-specific symbiont system.共系统发育分析揭示了在一个高度特化且宿主特异性的共生体系统中广泛的宿主转移物种形成现象。
Mol Phylogenet Evol. 2017 Oct;115:190-196. doi: 10.1016/j.ympev.2017.08.005. Epub 2017 Aug 12.
9
Cophylogenetic signal is detectable in pollination interactions across ecological scales.共生进化信号在跨生态尺度的传粉相互作用中是可检测的。
Ecology. 2017 Oct;98(10):2640-2652. doi: 10.1002/ecy.1955. Epub 2017 Aug 24.
10
A Unifying Comparative Phylogenetic Framework Including Traits Coevolving Across Interacting Lineages.一个统一的比较系统发育框架,包括跨相互作用谱系共同进化的性状。
Syst Biol. 2017 Jul 1;66(4):551-568. doi: 10.1093/sysbio/syw115.