Doctoral Programme in Experimental Biology and Biomedicine (PDBEB), Portugal CNC - Center for Neuroscience and Cell Biology, University of Coimbra, Coimbra, Portugal; Center for Neuroscience and Cell Biology, University of Coimbra, Coimbra, Portugal; Faculty of Medicine, University of Coimbra, Coimbra, Portugal.
Center for Neuroscience and Cell Biology, University of Coimbra, Coimbra, Portugal.
Stem Cell Reports. 2019 Oct 8;13(4):599-611. doi: 10.1016/j.stemcr.2019.08.002. Epub 2019 Sep 5.
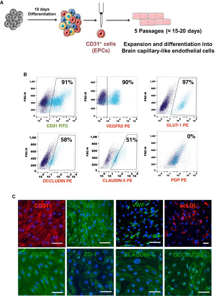
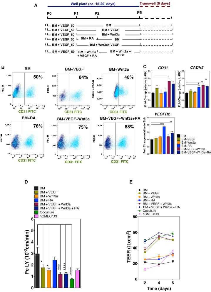
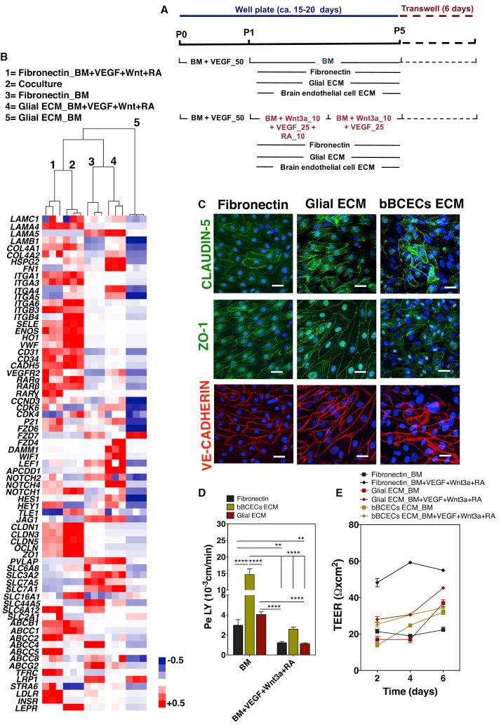
The derivation of human brain capillary endothelial cells is of utmost importance for drug discovery programs focusing on diseases of the central nervous system. Here, we describe a two-step differentiation protocol to derive brain capillary-like endothelial cells from human pluripotent stem cells. The cells were initially differentiated into endothelial progenitor cells followed by specification into a brain capillary-like endothelial cell phenotype using a protocol that combined the induction, in a time-dependent manner, of VEGF, Wnt3a, and retinoic acid signaling pathways and the use of fibronectin as the extracellular matrix. The brain capillary-like endothelial cells displayed a permeability to lucifer yellow of 1 × 10 cm/min, a transendothelial electrical resistance value of 60 Ω cm and were able to generate a continuous monolayer of cells expressing ZO-1 and CLAUDIN-5 but moderate expression of P-glycoprotein. Further maturation of these cells required coculture with pericytes. The study presented here opens a new approach for the study of soluble and non-soluble factors in the specification of endothelial progenitor cells into brain capillary-like endothelial cells.
对于专注于中枢神经系统疾病的药物发现计划来说,衍生人脑毛细血管内皮细胞至关重要。在这里,我们描述了一种两步分化方案,可从人多能干细胞中衍生出脑毛细血管样内皮细胞。这些细胞最初被分化为内皮祖细胞,然后通过诱导 VEGF、Wnt3a 和视黄酸信号通路的时间依赖性组合以及使用纤维连接蛋白作为细胞外基质来特化成脑毛细血管样内皮细胞表型。脑毛细血管样内皮细胞对荧光素黄的通透性为 1×10cm/min,跨内皮电阻值为 60Ωcm,能够生成连续表达 ZO-1 和 CLAUDIN-5 的单层细胞,但 P-糖蛋白表达适中。这些细胞的进一步成熟需要与周细胞共培养。本研究为研究可溶性和非可溶性因子在将内皮祖细胞特化成脑毛细血管样内皮细胞中的作用开辟了新途径。