• 文献检索
  • 文档翻译
  • 深度研究
  • 学术资讯
  • Suppr Zotero 插件Zotero 插件
  • 邀请有礼
  • 套餐&价格
  • 历史记录
应用&插件
Suppr Zotero 插件Zotero 插件浏览器插件Mac 客户端Windows 客户端微信小程序
定价
高级版会员购买积分包购买API积分包
服务
文献检索文档翻译深度研究API 文档MCP 服务
关于我们
关于 Suppr公司介绍联系我们用户协议隐私条款
关注我们

Suppr 超能文献

核心技术专利:CN118964589B侵权必究
粤ICP备2023148730 号-1Suppr @ 2026

文献检索

告别复杂PubMed语法,用中文像聊天一样搜索,搜遍4000万医学文献。AI智能推荐,让科研检索更轻松。

立即免费搜索

文件翻译

保留排版,准确专业,支持PDF/Word/PPT等文件格式,支持 12+语言互译。

免费翻译文档

深度研究

AI帮你快速写综述,25分钟生成高质量综述,智能提取关键信息,辅助科研写作。

立即免费体验

胞外菌和内化菌对肺炎链球菌早期诱导巨噬细胞炎症反应的相对贡献

Relative Contributions of Extracellular and Internalized Bacteria to Early Macrophage Proinflammatory Responses to Streptococcus pneumoniae.

机构信息

Centre for Inflammation and Tissue Repair, UCL Respiratory, Division of Medicine, University College Medical School, Rayne Institute, London, United Kingdom.

Division of Infection and Immunity, University College London, London, United Kingdom.

出版信息

mBio. 2019 Sep 24;10(5):e02144-19. doi: 10.1128/mBio.02144-19.

DOI:10.1128/mBio.02144-19
PMID:31551336
原文链接:https://pmc.ncbi.nlm.nih.gov/articles/PMC6759765/
Abstract

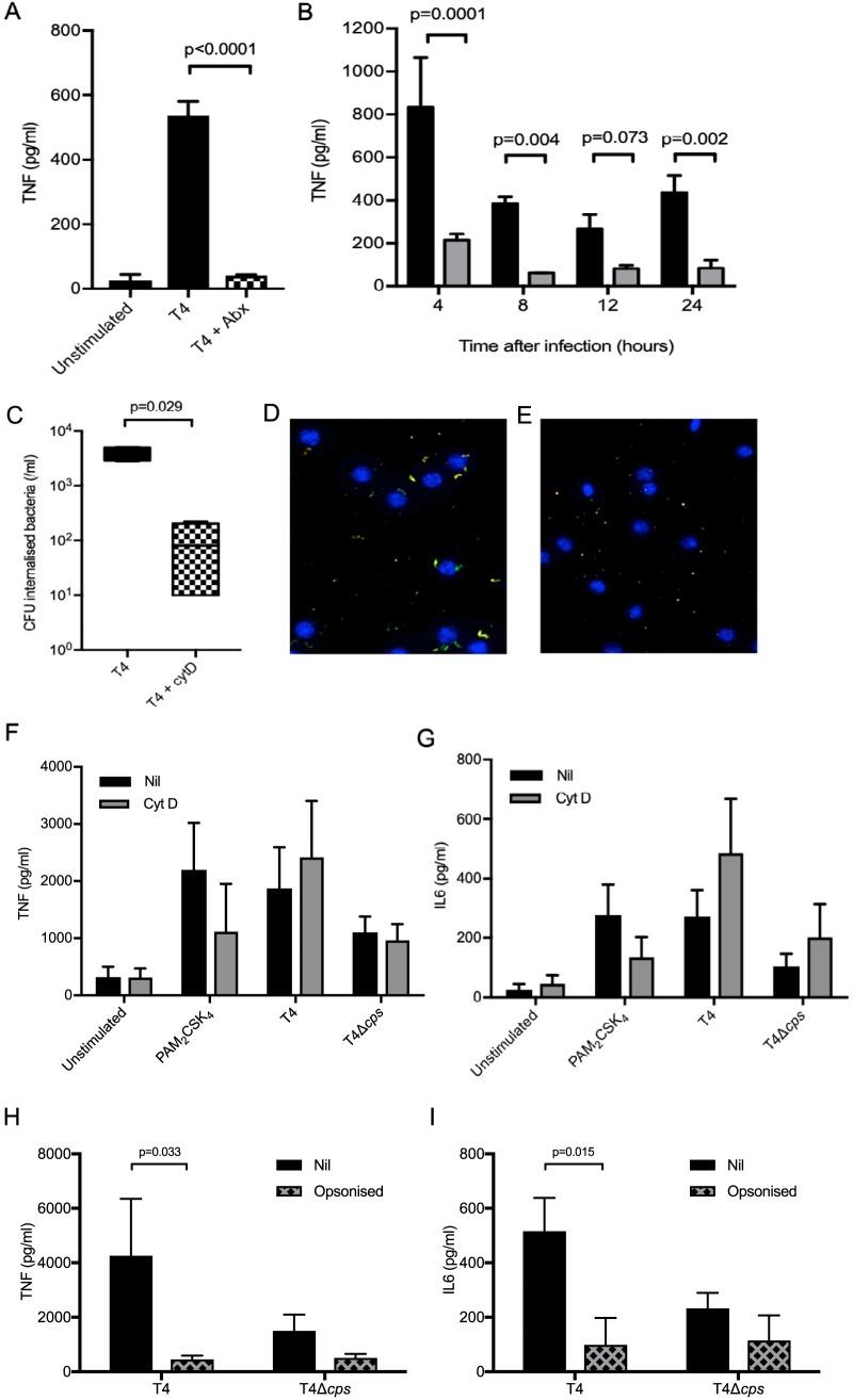
Both intracellular immune sensing and extracellular innate immune sensing have been implicated in initiating macrophage proinflammatory cytokine responses to The capsule, a major virulence determinant, prevents phagocytosis, and we hypothesized that this would reduce activation of host innate inflammatory responses by preventing activation of intracellular proinflammatory signaling pathways. We investigated this hypothesis in human monocyte-derived macrophages stimulated with encapsulated or isogenic unencapsulated mutant Unexpectedly, despite strongly inhibiting bacterial internalization, the capsule resulted in enhanced inflammatory cytokine production by macrophages infected with Experiments using purified capsule material and a mutant expressing an serotype 4 capsule indicated these differences required whole bacteria and were not due to proinflammatory effects of the capsule itself. Transcriptional profiling demonstrated relatively few differences in macrophage gene expression profiles between infections with encapsulated and those with unencapsulated , largely limited to reduced expression of proinflammatory genes in response to unencapsulated bacteria, predicted to be due to reduced activation of the NF-κB family of transcription factors. Blocking internalization using cytochalasin D had minimal effects on the inflammatory response to Experiments using murine macrophages indicated that the affected genes were dependent on Toll-like receptor 2 (TLR2) activation, although not through direct stimulation of TLR2 by capsule polysaccharide. Our data demonstrate that the early macrophage proinflammatory response to is mainly dependent on extracellular bacteria and reveal an unexpected proinflammatory effect of encapsulated that could contribute to disease pathogenesis. Multiple extra- and intracellular innate immune receptors have been identified that recognize , but the relative contributions of intra- versus extracellular bacteria to the inflammatory response were unknown. We have shown that intracellular contributes surprisingly little to the inflammatory responses, with production of important proinflammatory cytokines largely dependent on extracellular bacteria. Furthermore, although we expected the polysaccharide capsule to block activation of the host immune system by reducing bacterial internalization and therefore activation of intracellular innate immune receptors, there was an increased inflammatory response to encapsulated compared to unencapsulated bacteria, which is likely to contribute to disease pathogenesis.

摘要

胞内免疫感应和细胞外固有免疫感应都与引发巨噬细胞原炎症细胞因子反应有关。荚膜是一种主要的毒力决定因素,可阻止吞噬作用,我们假设这将通过阻止细胞内炎症信号通路的激活来减少宿主固有炎症反应的激活。我们在人类单核细胞衍生的巨噬细胞中研究了这一假设,这些巨噬细胞受到了包裹或同基因未包裹的突变体的刺激。出乎意料的是,尽管强烈抑制了细菌的内化,荚膜仍导致感染的巨噬细胞产生更强的炎症细胞因子。使用纯化的荚膜材料和表达 4 型荚膜的 突变体进行的实验表明,这些差异需要完整的细菌,并且不是由于荚膜本身的促炎作用。转录谱分析表明,感染包裹和未包裹的 之间的巨噬细胞基因表达谱差异相对较少,主要局限于未包裹细菌的炎症基因表达减少,这被预测是由于 NF-κB 家族转录因子的激活减少。使用细胞松弛素 D 阻断 内化对 炎症反应的影响很小。使用鼠巨噬细胞进行的实验表明,受影响的基因依赖于 Toll 样受体 2 (TLR2) 的激活,尽管不是通过荚膜多糖直接刺激 TLR2。我们的数据表明,巨噬细胞对 的早期原炎症反应主要依赖于细胞外细菌,并揭示了包裹的意想不到的促炎作用,这可能有助于疾病发病机制。已经鉴定出多种细胞外和细胞内固有免疫受体来识别 ,但炎症反应中外源和细胞内细菌的相对贡献尚不清楚。我们已经表明,细胞内 对炎症反应的贡献出人意料地较小,重要的前炎症细胞因子的产生主要依赖于细胞外细菌。此外,尽管我们预计 多糖荚膜通过减少细菌内化从而减少细胞内固有免疫受体的激活来阻止宿主免疫系统的激活,但与未包裹的细菌相比,对包裹的细菌的炎症反应增加,这可能有助于疾病发病机制。

https://cdn.ncbi.nlm.nih.gov/pmc/blobs/642c/6759765/e18bb6e6e805/mBio.02144-19-f0009.jpg
https://cdn.ncbi.nlm.nih.gov/pmc/blobs/642c/6759765/0a4281930f88/mBio.02144-19-f0001.jpg
https://cdn.ncbi.nlm.nih.gov/pmc/blobs/642c/6759765/fd0672cb4994/mBio.02144-19-f0002.jpg
https://cdn.ncbi.nlm.nih.gov/pmc/blobs/642c/6759765/b3f27e7d1818/mBio.02144-19-f0003.jpg
https://cdn.ncbi.nlm.nih.gov/pmc/blobs/642c/6759765/3e91d4f95f24/mBio.02144-19-f0004.jpg
https://cdn.ncbi.nlm.nih.gov/pmc/blobs/642c/6759765/693558e6ce59/mBio.02144-19-f0005.jpg
https://cdn.ncbi.nlm.nih.gov/pmc/blobs/642c/6759765/90be7dedd3e0/mBio.02144-19-f0006.jpg
https://cdn.ncbi.nlm.nih.gov/pmc/blobs/642c/6759765/8f4e617e09ac/mBio.02144-19-f0007.jpg
https://cdn.ncbi.nlm.nih.gov/pmc/blobs/642c/6759765/49ea4d832771/mBio.02144-19-f0008.jpg
https://cdn.ncbi.nlm.nih.gov/pmc/blobs/642c/6759765/e18bb6e6e805/mBio.02144-19-f0009.jpg
https://cdn.ncbi.nlm.nih.gov/pmc/blobs/642c/6759765/0a4281930f88/mBio.02144-19-f0001.jpg
https://cdn.ncbi.nlm.nih.gov/pmc/blobs/642c/6759765/fd0672cb4994/mBio.02144-19-f0002.jpg
https://cdn.ncbi.nlm.nih.gov/pmc/blobs/642c/6759765/b3f27e7d1818/mBio.02144-19-f0003.jpg
https://cdn.ncbi.nlm.nih.gov/pmc/blobs/642c/6759765/3e91d4f95f24/mBio.02144-19-f0004.jpg
https://cdn.ncbi.nlm.nih.gov/pmc/blobs/642c/6759765/693558e6ce59/mBio.02144-19-f0005.jpg
https://cdn.ncbi.nlm.nih.gov/pmc/blobs/642c/6759765/90be7dedd3e0/mBio.02144-19-f0006.jpg
https://cdn.ncbi.nlm.nih.gov/pmc/blobs/642c/6759765/8f4e617e09ac/mBio.02144-19-f0007.jpg
https://cdn.ncbi.nlm.nih.gov/pmc/blobs/642c/6759765/49ea4d832771/mBio.02144-19-f0008.jpg
https://cdn.ncbi.nlm.nih.gov/pmc/blobs/642c/6759765/e18bb6e6e805/mBio.02144-19-f0009.jpg

相似文献

1
Relative Contributions of Extracellular and Internalized Bacteria to Early Macrophage Proinflammatory Responses to Streptococcus pneumoniae.胞外菌和内化菌对肺炎链球菌早期诱导巨噬细胞炎症反应的相对贡献
mBio. 2019 Sep 24;10(5):e02144-19. doi: 10.1128/mBio.02144-19.
2
TLR-mediated inflammatory responses to Streptococcus pneumoniae are highly dependent on surface expression of bacterial lipoproteins.TLR 介导的肺炎链球菌炎症反应高度依赖于细菌脂蛋白的表面表达。
J Immunol. 2014 Oct 1;193(7):3736-45. doi: 10.4049/jimmunol.1401413. Epub 2014 Aug 29.
3
Streptococcus pneumoniae-associated human macrophage apoptosis after bacterial internalization via complement and Fcgamma receptors correlates with intracellular bacterial load.肺炎链球菌通过补体和Fcγ受体内化后与人类巨噬细胞凋亡相关,且与细胞内细菌载量相关。
J Infect Dis. 2003 Oct 15;188(8):1119-31. doi: 10.1086/378675. Epub 2003 Oct 10.
4
Importance of bacterial replication and alveolar macrophage-independent clearance mechanisms during early lung infection with Streptococcus pneumoniae.肺炎链球菌早期肺部感染期间细菌复制及肺泡巨噬细胞非依赖清除机制的重要性
Infect Immun. 2015 Mar;83(3):1181-9. doi: 10.1128/IAI.02788-14. Epub 2015 Jan 12.
5
Capsule expression in Streptococcus mitis modulates interaction with oral keratinocytes and alters susceptibility to human antimicrobial peptides.荚膜表达在口腔链球菌中调节与口腔角质细胞的相互作用,并改变对人类抗菌肽的敏感性。
Mol Oral Microbiol. 2016 Aug;31(4):302-13. doi: 10.1111/omi.12123. Epub 2015 Sep 22.
6
Relationship between the Nano-Biomechanical Properties of Streptococcal Polysaccharide Capsules and Virulence Phenotype.链球菌多糖荚膜的纳米生物力学特性与毒力表型的关系。
ACS Nano. 2020 Jan 28;14(1):1070-1083. doi: 10.1021/acsnano.9b08631. Epub 2020 Jan 8.
7
Streptococcus pneumoniae Endopeptidase O (PepO) Elicits a Strong Innate Immune Response in Mice via TLR2 and TLR4 Signaling Pathways.肺炎链球菌内肽酶O(PepO)通过TLR2和TLR4信号通路在小鼠中引发强烈的先天性免疫反应。
Front Cell Infect Microbiol. 2016 Feb 29;6:23. doi: 10.3389/fcimb.2016.00023. eCollection 2016.
8
A Quorum Sensing System Enables Suppression of Innate Immunity.群体感应系统可抑制先天免疫。
mBio. 2021 May 4;12(3):e03400-20. doi: 10.1128/mBio.03400-20.
9
Mycobacterium tuberculosis Hip1 dampens macrophage proinflammatory responses by limiting toll-like receptor 2 activation.结核分枝杆菌 Hip1 通过限制 Toll 样受体 2 的激活来抑制巨噬细胞的促炎反应。
Infect Immun. 2011 Dec;79(12):4828-38. doi: 10.1128/IAI.05574-11. Epub 2011 Sep 26.
10
Evades Host Cell Phagocytosis and Limits Host Mortality Through Its Cell Wall Anchoring Protein PfbA.通过其细胞壁锚定蛋白 PfbA 逃避宿主细胞吞噬作用并限制宿主死亡率。
Front Cell Infect Microbiol. 2019 Aug 20;9:301. doi: 10.3389/fcimb.2019.00301. eCollection 2019.

引用本文的文献

1
Microcella aerolata GA224 exhibits preventive potential against Streptococcus pneumoniae infection via the gut-lung axis.气生微球菌GA224通过肠-肺轴对肺炎链球菌感染具有预防潜力。
World J Microbiol Biotechnol. 2025 Jul 9;41(7):259. doi: 10.1007/s11274-025-04478-5.
2
Autophagy, cell death, and cytokines in infection: therapeutic perspectives.自噬、细胞死亡与 感染中的细胞因子:治疗新视角
Emerg Microbes Infect. 2023 Dec;12(1):2140607. doi: 10.1080/22221751.2022.2140607.
3
Pericyte derived chemokines amplify neutrophil recruitment across the cerebrovascular endothelial barrier.

本文引用的文献

1
Pneumolysin binds to the mannose receptor C type 1 (MRC-1) leading to anti-inflammatory responses and enhanced pneumococcal survival.肺炎球菌溶血素与甘露糖受体 C 型 1(MRC-1)结合,导致抗炎反应和增强肺炎球菌的存活。
Nat Microbiol. 2019 Jan;4(1):62-70. doi: 10.1038/s41564-018-0280-x. Epub 2018 Nov 12.
2
The cGAS/STING Pathway Detects Streptococcus pneumoniae but Appears Dispensable for Antipneumococcal Defense in Mice and Humans.cGAS/STING 通路可检测肺炎链球菌,但对于小鼠和人类的抗肺炎球菌防御似乎并非必不可少。
Infect Immun. 2018 Feb 20;86(3). doi: 10.1128/IAI.00849-17. Print 2018 Mar.
3
Apoptosis, Toll-like, RIG-I-like and NOD-like Receptors Are Pathways Jointly Induced by Diverse Respiratory Bacterial and Viral Pathogens.
周细胞衍生趋化因子扩增中性粒细胞穿过脑血管内皮屏障的募集。
Front Immunol. 2022 Jul 28;13:935798. doi: 10.3389/fimmu.2022.935798. eCollection 2022.
4
Pneumolysin suppresses the initial macrophage pro-inflammatory response to Streptococcus pneumoniae.肺炎球菌溶血素抑制肺炎链球菌诱导的初始巨噬细胞炎症反应。
Immunology. 2022 Nov;167(3):413-427. doi: 10.1111/imm.13546. Epub 2022 Jul 28.
5
Interactions Between and Altered Bacterial Transcriptional Profiling and Attenuated the Immune Responses of Macrophages.与 相互作用改变了细菌的转录谱,并减弱了巨噬细胞的免疫反应。
Front Cell Infect Microbiol. 2022 Jan 7;11:783323. doi: 10.3389/fcimb.2021.783323. eCollection 2021.
6
Dopamine Levels Induced by Substance Abuse Alter Efficacy of Maraviroc and Expression of CCR5 Conformations on Myeloid Cells: Implications for NeuroHIV.物质滥用诱导的多巴胺水平改变马拉维若的疗效和髓样细胞上 CCR5 构象的表达:对神经 HIV 的影响。
Front Immunol. 2021 May 19;12:663061. doi: 10.3389/fimmu.2021.663061. eCollection 2021.
7
Rhodomyrtus tomentosa Leaf Extract and Rhodomyrtone Combat Streptococcus pneumoniae Biofilm and Inhibit Invasiveness to Human Lung Epithelial and Enhance Pneumococcal Phagocytosis by Macrophage.桃金娘叶提取物和桃金娘酮对抗肺炎链球菌生物膜并抑制其对人肺上皮细胞的侵袭性,增强巨噬细胞对肺炎球菌的吞噬作用。
Curr Microbiol. 2020 Nov;77(11):3546-3554. doi: 10.1007/s00284-020-02164-3. Epub 2020 Aug 18.
凋亡、Toll样、RIG-I样和NOD样受体是由多种呼吸道细菌和病毒病原体共同诱导的信号通路。
Front Microbiol. 2017 Mar 1;8:276. doi: 10.3389/fmicb.2017.00276. eCollection 2017.
4
In Vivo Molecular Dissection of the Effects of HIV-1 in Active Tuberculosis.HIV-1对活动性结核病影响的体内分子剖析
PLoS Pathog. 2016 Mar 17;12(3):e1005469. doi: 10.1371/journal.ppat.1005469. eCollection 2016 Mar.
5
Molecular Determinants in Phagocyte-Bacteria Interactions.吞噬细胞-细菌相互作用中的分子决定因素。
Immunity. 2016 Mar 15;44(3):476-491. doi: 10.1016/j.immuni.2016.02.014.
6
Importance of bacterial replication and alveolar macrophage-independent clearance mechanisms during early lung infection with Streptococcus pneumoniae.肺炎链球菌早期肺部感染期间细菌复制及肺泡巨噬细胞非依赖清除机制的重要性
Infect Immun. 2015 Mar;83(3):1181-9. doi: 10.1128/IAI.02788-14. Epub 2015 Jan 12.
7
The role of macrophages in the innate immune response to Streptococcus pneumoniae and Staphylococcus aureus: mechanisms and contrasts.巨噬细胞在对肺炎链球菌和金黄色葡萄球菌的天然免疫反应中的作用:机制与对比。
Adv Microb Physiol. 2014;65:125-202. doi: 10.1016/bs.ampbs.2014.08.004. Epub 2014 Nov 4.
8
Scaling of immune responses against intracellular bacterial infection.针对细胞内细菌感染的免疫反应的调节
EMBO J. 2014 Oct 16;33(20):2283-94. doi: 10.15252/embj.201489055. Epub 2014 Sep 15.
9
TLR-mediated inflammatory responses to Streptococcus pneumoniae are highly dependent on surface expression of bacterial lipoproteins.TLR 介导的肺炎链球菌炎症反应高度依赖于细菌脂蛋白的表面表达。
J Immunol. 2014 Oct 1;193(7):3736-45. doi: 10.4049/jimmunol.1401413. Epub 2014 Aug 29.
10
Protective role of the capsule and impact of serotype 4 switching on Streptococcus mitis.荚膜的保护作用及血清型 4 转换对缓症链球菌的影响。
Infect Immun. 2014 Sep;82(9):3790-801. doi: 10.1128/IAI.01840-14. Epub 2014 Jun 23.