Chang R, Duong T A, Taerum S J, Wingfield M J, Zhou X, Yin M, de Beer Z W
Department of Biochemistry, Genetics and Microbiology, Forestry and Agricultural Biotechnology Institute (FABI), University of Pretoria, Pretoria 0002, South Africa.
FuturaGene Biotechnology (Shanghai) Co. Ltd, Shanghai 200233, China.
Persoonia. 2019 Jun;42:50-74. doi: 10.3767/persoonia.2019.42.03. Epub 2018 Aug 22.
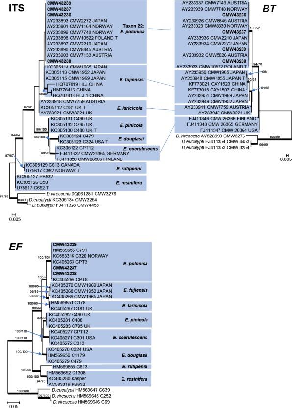
(, ) is a spruce-infesting bark beetle that occurs throughout Europe and Asia. The beetle can cause considerable damage, especially when colonized trees are stressed and beetle populations increase. Although some studies have shown that populations of in Europe, China and Japan are genetically distinct, these populations are biologically similar, including a strong association with ophiostomatoid fungi. To date, only two spp. have been reported from the beetle in China, while 40 species have been reported from Europe and 13 from Japan. The aims of this study were to identify the ophiostomatoid fungal associates of in north-eastern China, and to determine whether the fungal assemblages reflect the different geographical populations of the beetle. Field surveys in Jilin and Heilongjiang provinces yielded a total of 1 046 fungal isolates from 145 beetles and 178 galleries. Isolates were grouped based on morphology and representatives of each group were identified using DNA sequences of the ribosomal LSU, ITS, β-tubulin, calmodulin and elongation factor 1-α gene regions. A total of 23 species of ophiostomatoid fungi were identified, including 12 previously described species and 11 novel species, all of which are described here. The dominant species were , and D, representing 40.5 %, 27.8 % and 17.8 % of the isolates, respectively. Comparisons of species from China, Europe and Japan are complicated by the fact that some of the European and all the Japanese species were identified based only on morphology. However, assuming that those identifications are correct, five species were shared between Europe, Japan and China, two species were shared between China and Japan, five between Europe and China, and two between Europe and Japan. Consequently, populations in these different geographic areas have different fungal assemblages, suggesting that the majority of these beetle-associations are promiscuous. The results also suggested that the symbionts of the bark beetle do not reflect the population structures of the beetle. The use of fungal symbiont assemblages to infer population structures and invasion history of its vectors should thus be interpreted with circumspection.
(某种甲虫名称)是一种侵害云杉的小蠹虫,分布于欧洲和亚洲各地。这种甲虫会造成相当大的损害,尤其是当被侵害的树木受到压力且甲虫数量增加时。尽管一些研究表明欧洲、中国和日本的该种甲虫种群在基因上存在差异,但这些种群在生物学上具有相似性,包括与长喙壳类真菌有很强的关联。迄今为止,在中国仅报道了两种与该甲虫相关的(真菌名称)物种,而在欧洲报道了40种,在日本报道了13种。本研究的目的是鉴定中国东北地区该种甲虫的长喙壳类真菌共生体,并确定真菌组合是否反映了甲虫的不同地理种群。在吉林省和黑龙江省进行的野外调查从145只甲虫和178个虫道中总共获得了1046株真菌分离株。根据形态对分离株进行分组,并使用核糖体大亚基(LSU)、内转录间隔区(ITS)、β - 微管蛋白、钙调蛋白和延伸因子1 - α基因区域的DNA序列对每组的代表菌株进行鉴定。总共鉴定出23种长喙壳类真菌,包括12种先前描述的物种和11种新物种,所有这些物种均在此处进行描述。优势物种分别是(某种真菌名称)、(某种真菌名称)和(某种真菌名称)D,分别占分离株的40.5%、27.8%和17.8%。由于部分欧洲物种和所有日本物种仅基于形态进行鉴定,因此对中国、欧洲和日本的物种进行比较变得复杂。然而,假设这些鉴定是正确的,欧洲、日本和中国共有5个物种,中国和日本共有2个物种,欧洲和中国共有5个物种,欧洲和日本共有2个物种。因此,这些不同地理区域的该种甲虫种群具有不同的真菌组合,这表明这些甲虫关联中的大多数是混杂的。结果还表明,树皮甲虫的共生体不能反映甲虫的种群结构。因此,在利用真菌共生体组合推断其传播媒介的种群结构和入侵历史时应谨慎解读。