Suppr超能文献

检测SOX15在人类原始生殖细胞命运中的作用。

Testing the role of SOX15 in human primordial germ cell fate.

作者信息

Pierson Smela Merrick, Sybirna Anastasiya, Wong Frederick C K, Surani M Azim

机构信息

Wellcome Trust/CRUK Gurdon Institute, Cambridge, CB2 1QN, UK.

出版信息

Wellcome Open Res. 2019 Sep 23;4:122. doi: 10.12688/wellcomeopenres.15381.2. eCollection 2019.

Abstract

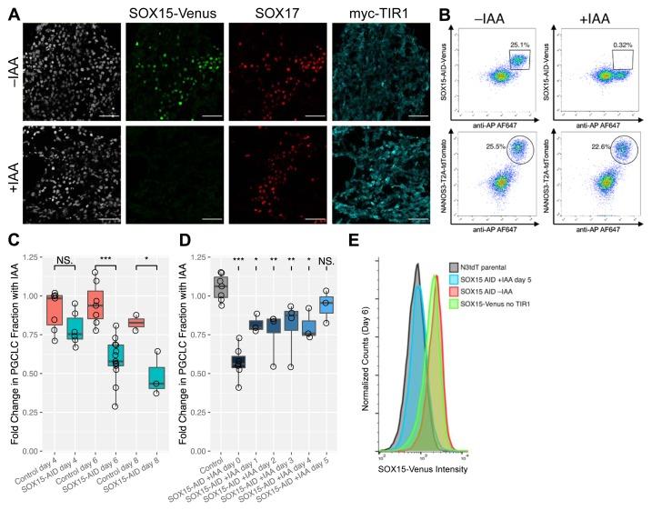
Potentially novel regulators of early human germline development have been identified recently, including SOX15 and SOX17, both of which show specific expression in human primordial germ cells. SOX17 is now known to be a critical specifier of human germ cell identity. There have been suggestions, as yet without evidence, that SOX15 might also play a prominent role. The early human germline is inaccessible for direct study, but an model of human primordial germ cell-like cell (hPGCLC) specification from human embryonic stem cells (hESCs) has been developed. This enables mechanistic study of human germ cell specification using genetic tools to manipulate the levels of SOX15 and SOX17 proteins to explore their roles in hPGCLC specification. SOX15 and SOX17 proteins were depleted during hPGCLC specification from hESCs using the auxin-inducible degron system, combined with a fluorescent reporter for tracking protein levels. Additionally, SOX15 protein was overexpressed using the ProteoTuner system. Protein-level expression changes were confirmed by immunofluorescence. The impact on hPGCLC specification efficiency was determined by flow cytometry at various time points. qPCR experiments were performed to determine some transcriptional effects of SOX15 perturbations. We observed specific SOX15 expression in hPGCLCs by using immunofluorescence and flow cytometry analysis. Depletion of SOX15 had no significant effect on hPGCLC specification efficiency on day 4 after induction, but there was a significant and progressive decrease in hPGCLCs on days 6 and 8. By contrast, depletion of SOX17 completely abrogated hPGCLC specification. Furthermore, SOX15 overexpression resulted in a significant increase in hPGCLC fraction on day 8. qPCR analysis revealed a possible role for the germ cell and pluripotency regulator PRDM14 in compensating for changes to SOX15 protein levels. SOX17 is essential for hPGCLC specification, yet SOX15 is dispensable. However, SOX15 may have a role in maintaining germ cell identity.

摘要

最近已经鉴定出了早期人类生殖细胞发育中可能的新型调节因子,包括SOX15和SOX17,它们在人类原始生殖细胞中均表现出特异性表达。现在已知SOX17是人类生殖细胞身份的关键决定因子。有人提出,尚无证据表明,SOX15可能也起重要作用。早期人类生殖细胞无法直接进行研究,但已经建立了一种从人类胚胎干细胞(hESC)中生成人类原始生殖细胞样细胞(hPGCLC)的模型。这使得能够使用遗传工具操纵SOX15和SOX17蛋白水平,以探索它们在hPGCLC生成中的作用,从而对人类生殖细胞的生成进行机制研究。利用生长素诱导降解系统,结合用于追踪蛋白水平的荧光报告基因,在从hESC生成hPGCLC的过程中消耗SOX15和SOX17蛋白。此外,使用ProteoTuner系统过表达SOX15蛋白。通过免疫荧光确认蛋白水平的表达变化。在各个时间点通过流式细胞术确定对hPGCLC生成效率的影响。进行qPCR实验以确定SOX15扰动的一些转录效应。通过免疫荧光和流式细胞术分析,我们在hPGCLC中观察到了特异性的SOX15表达。诱导后第4天,SOX15的缺失对hPGCLC生成效率没有显著影响,但在第6天和第8天,hPGCLC有显著且逐渐的减少。相比之下,SOX17的缺失完全消除了hPGCLC的生成。此外,SOX15的过表达导致第8天hPGCLC比例显著增加。qPCR分析揭示了生殖细胞和多能性调节因子PRDM14在补偿SOX15蛋白水平变化方面可能发挥的作用。SOX17对于hPGCLC的生成至关重要,但SOX15并非必需。然而,SOX15可能在维持生殖细胞身份方面发挥作用。

https://cdn.ncbi.nlm.nih.gov/pmc/blobs/a860/6758951/99863f527464/wellcomeopenres-4-16931-g0000.jpg

文献检索

告别复杂PubMed语法,用中文像聊天一样搜索,搜遍4000万医学文献。AI智能推荐,让科研检索更轻松。

立即免费搜索

文件翻译

保留排版,准确专业,支持PDF/Word/PPT等文件格式,支持 12+语言互译。

免费翻译文档

深度研究

AI帮你快速写综述,25分钟生成高质量综述,智能提取关键信息,辅助科研写作。

立即免费体验