Department of Biochemistry, McGill University, Montreal, Quebec, Canada.
Rosalind and Morris Goodman Cancer Centre, McGill University, Montreal, Quebec, Canada.
J Cell Biol. 2019 Nov 4;218(11):3812-3826. doi: 10.1083/jcb.201806111. Epub 2019 Oct 7.
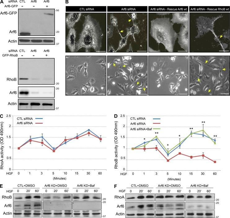
The ADP-ribosylation factor 6 (Arf6) is a small GTPase that regulates endocytic recycling processes in concert with various effectors. Arf6 controls cytoskeletal organization and membrane trafficking; however, the detailed mechanisms of regulation remain poorly understood. Here, we report that Arf6 forms a complex with RhoB. The interaction between RhoB and Arf6 is mediated by the GCI (glycine, cysteine, and isoleucine) residues (188-190) of RhoB. Specific targeting of Arf6 to plasma membrane or mitochondrial membranes promotes recruitment and colocalization of RhoB to these membrane microdomains. Arf6 depletion promotes the loss of RhoB from endosomal membranes and leads to RhoB degradation through an endolysosomal pathway. This results in defective actin and focal adhesion dynamics and increased 3D cell migration upon activation of the Met receptor tyrosine kinase. Our findings identify a novel regulatory mechanism for RhoB localization and stability by Arf6 and establish the strict requirement of Arf6 for RhoB-specific subcellular targeting to endosomes and biological functions.
ADP-核糖基化因子 6(Arf6)是一种小分子 GTPase,它与各种效应器协同调节内体再循环过程。Arf6 控制细胞骨架组织和膜运输;然而,其详细的调控机制仍知之甚少。在这里,我们报告 Arf6 与 RhoB 形成复合物。RhoB 和 Arf6 之间的相互作用是由 RhoB 的 GCI(甘氨酸、半胱氨酸和异亮氨酸)残基(188-190)介导的。Arf6 特异性靶向质膜或线粒体膜,促进 RhoB 募集和共定位到这些膜微区。Arf6 的耗竭促进 RhoB 从内体膜的丢失,并通过内体溶酶体途径导致 RhoB 降解。这导致肌动蛋白和焦点黏附动力学缺陷,并在激活 Met 受体酪氨酸激酶后增加 3D 细胞迁移。我们的发现确定了 Arf6 对 RhoB 定位和稳定性的新调控机制,并确立了 Arf6 对 RhoB 特异性亚细胞靶向内体和生物学功能的严格要求。