Suppr超能文献

病毒 N6-甲基腺苷上调人呼吸道合胞病毒的复制和发病机制。

Viral N-methyladenosine upregulates replication and pathogenesis of human respiratory syncytial virus.

机构信息

Department of Veterinary Biosciences, College of Veterinary Medicine, The Ohio State University, Columbus, OH, 43210, USA.

Department of Chemistry, Department of Biochemistry and Molecular Biology, and Institute for Biophysical Dynamics, The University of Chicago, Chicago, IL, 60637, USA.

出版信息

Nat Commun. 2019 Oct 9;10(1):4595. doi: 10.1038/s41467-019-12504-y.

Abstract

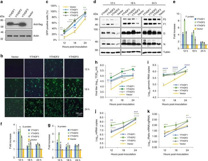
N-methyladenosine (mA) is the most prevalent internal modification of mRNAs in most eukaryotes. Here we show that RNAs of human respiratory syncytial virus (RSV) are modified by mA within discreet regions and that these modifications enhance viral replication and pathogenesis. Knockdown of mA methyltransferases decreases RSV replication and gene expression whereas knockdown of mA demethylases has the opposite effect. The G gene transcript contains the most mA modifications. Recombinant RSV variants expressing G transcripts that lack particular clusters of mA display reduced replication in A549 cells, primary well differentiated human airway epithelial cultures, and respiratory tracts of cotton rats. One of the mA-deficient variants is highly attenuated yet retains high immunogenicity in cotton rats. Collectively, our results demonstrate that viral mA methylation upregulates RSV replication and pathogenesis and identify viral mA methylation as a target for rational design of live attenuated vaccine candidates for RSV and perhaps other pneumoviruses.

摘要

N6-甲基腺苷(m6A)是大多数真核生物中 mRNA 最普遍的内部修饰。在这里,我们表明人类呼吸道合胞病毒(RSV)的 RNA 在特定区域被 m6A 修饰,并且这些修饰增强了病毒的复制和发病机制。m6A 甲基转移酶的敲低降低了 RSV 的复制和基因表达,而 m6A 去甲基化酶的敲低则产生相反的效果。G 基因转录本包含最多的 m6A 修饰。表达缺乏特定 m6A 簇的 G 转录本的重组 RSV 变体在 A549 细胞、原代分化良好的人呼吸道上皮培养物和棉鼠呼吸道中显示出复制减少。其中一种 m6A 缺陷变体高度减毒,但在棉鼠中仍保持高免疫原性。总的来说,我们的结果表明病毒 m6A 甲基化上调了 RSV 的复制和发病机制,并确定了病毒 m6A 甲基化作为 RSV 及其他可能的肺炎病毒的活减毒候选疫苗合理设计的靶点。

https://cdn.ncbi.nlm.nih.gov/pmc/blobs/06f5/6785563/c585078efe1d/41467_2019_12504_Fig1_HTML.jpg

文献检索

告别复杂PubMed语法,用中文像聊天一样搜索,搜遍4000万医学文献。AI智能推荐,让科研检索更轻松。

立即免费搜索

文件翻译

保留排版,准确专业,支持PDF/Word/PPT等文件格式,支持 12+语言互译。

免费翻译文档

深度研究

AI帮你快速写综述,25分钟生成高质量综述,智能提取关键信息,辅助科研写作。

立即免费体验