Swiss Institute of Allergy and Asthma Research, University of Zurich, Davos, Switzerland.
Christine Kühne - Center for Allergy Research and Education (CK-CARE), Davos, Switzerland.
Front Immunol. 2019 Sep 13;10:2169. doi: 10.3389/fimmu.2019.02169. eCollection 2019.
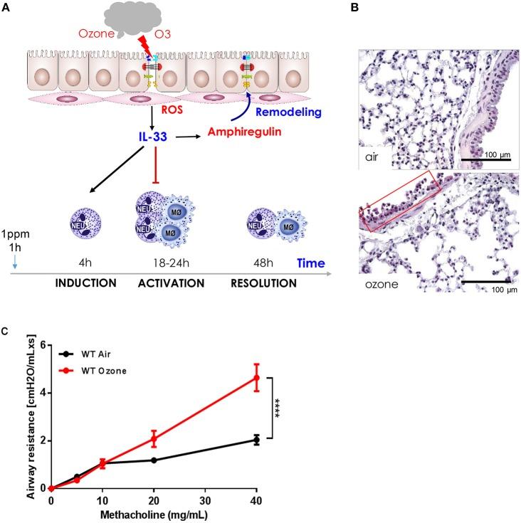
Ozone exposure causes irritation, airway hyperreactivity (AHR), inflammation of the airways, and destruction of alveoli (emphysema), the gas exchange area of the lung in human and mice. This review focuses on the acute disruption of the respiratory epithelial barrier in mice. A single high dose ozone exposure (1 ppm for 1 h) causes first a break of the bronchiolar epithelium within 2 h with leak of serum proteins in the broncho-alveolar space, disruption of epithelial tight junctions and cell death, which is followed at 6 h by ROS activation, AHR, myeloid cell recruitment, and remodeling. High ROS levels activate a novel PGAM5 phosphatase dependent cell-death pathway, called oxeiptosis. Bronchiolar cell wall damage and inflammation upon a single ozone exposure are reversible. However, chronic ozone exposure leads to progressive and irreversible loss of alveolar epithelial cells and alveoli with reduced gas exchange space known as emphysema. It is further associated with chronic inflammation and fibrosis of the lung, resembling other environmental pollutants and cigarette smoke in pathogenesis of asthma, and chronic obstructive pulmonary disease (COPD). Here, we review recent data on the mechanisms of ozone induced injury on the different cell types and pathways with a focus on the role of the IL-1 family cytokines and the related IL-33. The relation of chronic ozone exposure induced lung disease with asthma and COPD and the fact that ozone exacerbates asthma and COPD is emphasized.
臭氧暴露会导致人类和小鼠的气道刺激、气道高反应性(AHR)、气道炎症和肺泡破坏(肺气肿)。本篇综述聚焦于臭氧暴露对小鼠呼吸道上皮屏障的急性破坏。单次高剂量臭氧暴露(1ppm 暴露 1 小时)会在 2 小时内首先破坏细支气管上皮,导致血清蛋白渗漏到支气管肺泡腔,破坏上皮紧密连接和细胞死亡,随后在 6 小时时会激活 ROS、AHR、髓样细胞募集和重塑。高 ROS 水平会激活一种新型的 PGAM5 依赖性细胞死亡途径,称为氧化细胞凋亡。单次臭氧暴露引起的细支气管细胞壁损伤和炎症是可逆的。然而,慢性臭氧暴露会导致肺泡上皮细胞和肺泡的进行性和不可逆损失,导致气体交换空间减少,即肺气肿。它还与肺部的慢性炎症和纤维化有关,在哮喘和慢性阻塞性肺疾病(COPD)的发病机制方面与其他环境污染物和香烟烟雾类似。在这里,我们综述了关于臭氧诱导不同细胞类型和途径损伤的机制的最新数据,重点关注白细胞介素-1 家族细胞因子及其相关的 IL-33 的作用。强调了慢性臭氧暴露引起的肺部疾病与哮喘和 COPD 的关系,以及臭氧会加重哮喘和 COPD 的事实。