The Jackson Laboratory, 600 Main St. Bar Harbor, ME.
Department of Neurological Sciences, Larner College of Medicine, University of Vermont, Burlington, VT, and.
G3 (Bethesda). 2020 Jan 7;10(1):151-163. doi: 10.1534/g3.119.400775.
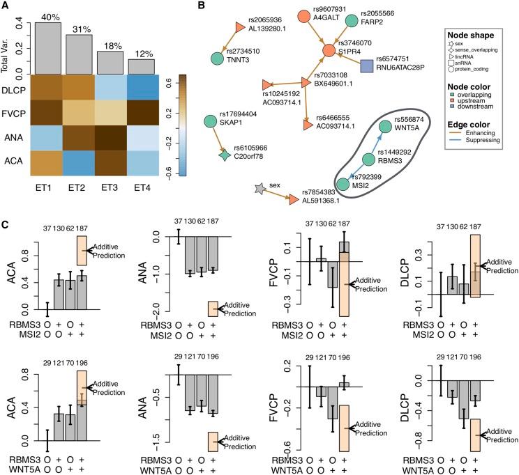
Scleroderma, or systemic sclerosis (SSc), is an autoimmune disease characterized by progressive fibrosis of the skin and internal organs. The most common cause of death in people with SSc is lung disease, but the pathogenesis of lung disease in SSc is insufficiently understood to devise specific treatment strategies. Developing targeted treatments requires not only the identification of molecular processes involved in SSc-associated lung disease, but also understanding of how these processes interact to drive pathology. One potentially powerful approach is to identify alleles that interact genetically to influence lung outcomes in patients with SSc. Analysis of interactions, rather than individual allele effects, has the potential to delineate molecular interactions that are important in SSc-related lung pathology. However, detecting genetic interactions, or epistasis, in human cohorts is challenging. Large numbers of variants with low minor allele frequencies, paired with heterogeneous disease presentation, reduce power to detect epistasis. Here we present an analysis that increases power to detect epistasis in human genome-wide association studies (GWAS). We tested for genetic interactions influencing lung function and autoantibody status in a cohort of 416 SSc patients. Using Matrix Epistasis to filter SNPs followed by the Combined Analysis of Pleiotropy and Epistasis (CAPE), we identified a network of interacting alleles influencing lung function in patients with SSc. In particular, we identified a three-gene network comprising , , and , which in combination influenced multiple pulmonary pathology measures. The associations of these genes with lung outcomes in SSc are novel and high-confidence. Furthermore, gene coexpression analysis suggested that the interactions we identified are tissue-specific, thus differentiating SSc-related pathogenic processes in lung from those in skin.
硬皮病,又称系统性硬化症(SSc),是一种自身免疫性疾病,其特征是皮肤和内部器官进行性纤维化。SSc 患者最常见的死亡原因是肺部疾病,但肺部疾病的发病机制尚不足以制定特定的治疗策略。开发靶向治疗不仅需要确定与 SSc 相关的肺部疾病相关的分子过程,还需要了解这些过程如何相互作用以驱动病理学。一种潜在的有力方法是确定与遗传相互作用的等位基因,以影响 SSc 患者的肺部结局。与单独分析等位基因效应相比,分析相互作用具有阐明在 SSc 相关肺部病理中起重要作用的分子相互作用的潜力。然而,在人类队列中检测遗传相互作用(上位性)具有挑战性。具有低次要等位基因频率的大量变体,加上异质的疾病表现,降低了检测上位性的能力。在这里,我们提出了一种分析方法,可以提高人类全基因组关联研究(GWAS)中检测上位性的能力。我们在 416 名 SSc 患者的队列中测试了影响肺功能和自身抗体状态的遗传相互作用。我们使用矩阵上位性过滤 SNP,然后使用多效性和上位性的联合分析(CAPE),确定了影响 SSc 患者肺功能的相互作用等位基因网络。特别是,我们确定了一个由 、 和 组成的三基因网络,该网络共同影响多种肺部病理指标。这些基因与 SSc 肺部结局的关联是新颖的和高可信度的。此外,基因共表达分析表明,我们鉴定的相互作用是组织特异性的,从而区分了 SSc 相关肺部和皮肤中的致病过程。