Suppr超能文献

肺癌细胞panel 中肿瘤组学和药物扰动的特征分析。

Characterization of cancer omics and drug perturbations in panels of lung cancer cells.

机构信息

Department of Computational Biology and Medical Sciences, Graduate School of Frontier Sciences, The University of Tokyo, Chiba, Japan.

Division of Translational Informatics, Exploratory Oncology Research and Clinical Trial Center, National Cancer Center, Chiba, Japan.

出版信息

Sci Rep. 2019 Dec 20;9(1):19529. doi: 10.1038/s41598-019-55692-9.

Abstract

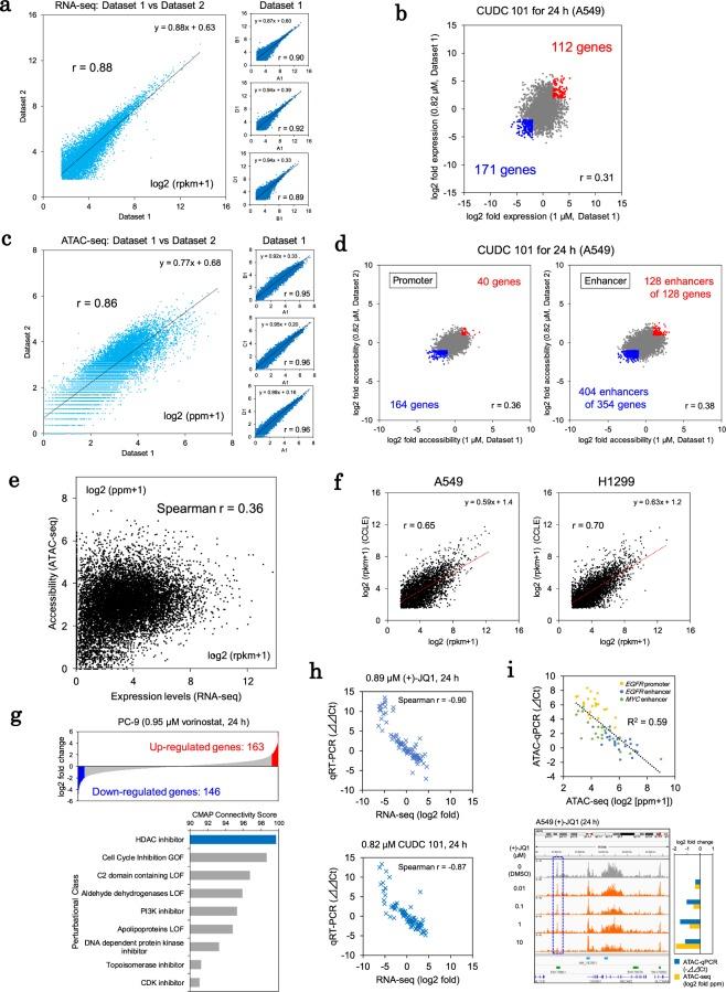
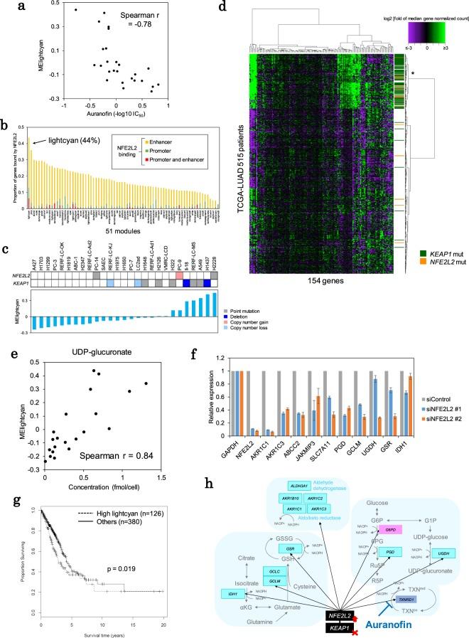
To better understand the disruptions of transcriptional regulations and gene expression in lung cancers, we constructed a multi-omics catalogue of the responses of lung cancer cells to a series of chemical compounds. We generated and analyzed 3,240 RNA-seq and 3,393 ATAC-seq libraries obtained from 23 cell lines treated with 95 well-annotated compounds. To demonstrate the power of the created multi-omics resource, we attempted to identify drugs that could induce the designated changes alone or in combination. The basal multi-omics information was first integrated into co-expression modules. Among these modules, we identified a stress response module that may be a promising drug intervention target, as new combinations of compounds that could be used to regulate this module and the consequent phenotypic appearance of cancer cells have been identified. We believe that the multi-omics profiles generated in this study and the strategy used to stratify them will lead to more rational and efficient development of anticancer drugs.

摘要

为了更好地理解肺癌中转录调控和基因表达的紊乱,我们构建了一个多组学目录,该目录记录了肺癌细胞对一系列化学化合物的反应。我们生成并分析了 23 个细胞系在 95 种标记化合物处理下获得的 3240 个 RNA-seq 和 3393 个 ATAC-seq 文库。为了展示所创建的多组学资源的强大功能,我们试图单独或联合确定能够诱导指定变化的药物。首先将基础多组学信息整合到共表达模块中。在这些模块中,我们鉴定了一个应激反应模块,这可能是一个很有前途的药物干预靶点,因为已经鉴定出了可以用来调节该模块和癌细胞表型的新的化合物组合。我们相信,本研究中生成的多组学图谱和用于分层的策略将导致更合理和有效的抗癌药物开发。

https://cdn.ncbi.nlm.nih.gov/pmc/blobs/e5b0/6925249/a31f86542233/41598_2019_55692_Fig1_HTML.jpg

文献检索

告别复杂PubMed语法,用中文像聊天一样搜索,搜遍4000万医学文献。AI智能推荐,让科研检索更轻松。

立即免费搜索

文件翻译

保留排版,准确专业,支持PDF/Word/PPT等文件格式,支持 12+语言互译。

免费翻译文档

深度研究

AI帮你快速写综述,25分钟生成高质量综述,智能提取关键信息,辅助科研写作。

立即免费体验