Suppr超能文献

内皮蛋白 C 受体可能有助于实验性疟疾相关急性呼吸窘迫综合征。

Endothelial Protein C Receptor Could Contribute to Experimental Malaria-Associated Acute Respiratory Distress Syndrome.

机构信息

Department of Immunology, Biomedical Science Institute, University of São Paulo (USP), 1730 Professor Lineu Prestes Avenue, 05508-900 São Paulo, Brazil.

Department of Clinical and Toxicological Analyses, Faculty of Pharmaceutical Science, University of São Paulo (USP), 580 Professor Lineu Prestes Avenue, 05508-000 São Paulo, São Paulo, Brazil.

出版信息

J Immunol Res. 2019 Dec 4;2019:3105817. doi: 10.1155/2019/3105817. eCollection 2019.

Abstract

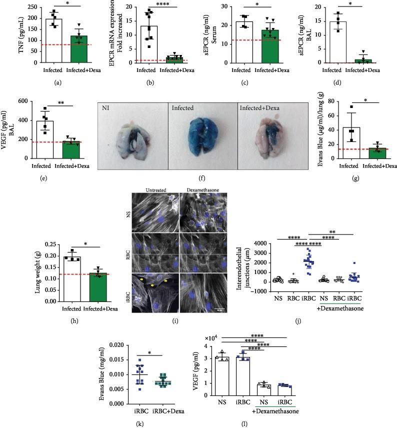
The severity of malaria is associated with parasite cytoadherence, but there is limited knowledge about the effect of parasite cytoadherence in malaria-associated acute respiratory distress syndrome (ARDS). Our objective was to evaluate the cytoadherence of infected red blood cells (iRBCs) in a murine model of ARDS and to appraise a potential function of endothelial protein C receptor (EPCR) in ARDS pathogenesis. DBA/2 mice infected with ANKA were classified as ARDS- or hyperparasitemia- (HP-) developing mice according to respiratory parameters and parasitemia. Lungs, blood, and bronchoalveolar lavage were collected for gene expression or protein analyses. Primary cultures of microvascular lung endothelial cells from DBA/2 mice were analyzed for iRBC interactions. Lungs from ARDS-developing mice showed evidence of iRBC accumulation along with an increase in EPCR and TNF concentrations. Furthermore, TNF increased iRBC adherence . Dexamethasone-treated infected mice showed low levels of TNF and EPCR mRNA expression and, finally, decreased vascular permeability, thus protecting mice from ARDS. In conclusion, we identified that increased iRBC cytoadherence in the lungs underlies malaria-associated ARDS in DBA/2-infected mice and that inflammation increased cytoadherence capacity, suggesting a participation of EPCR and a conceivable target for drug development.

摘要

疟疾的严重程度与寄生虫细胞黏附有关,但对于寄生虫细胞黏附在疟疾相关急性呼吸窘迫综合征(ARDS)中的作用知之甚少。我们的目的是评估 ARDS 小鼠模型中感染的红细胞(iRBC)的细胞黏附,并评估内皮蛋白 C 受体(EPCR)在 ARDS 发病机制中的潜在作用。根据呼吸参数和寄生虫血症,将感染 ANKA 的 DBA/2 小鼠分为 ARDS 或高寄生虫血症(HP)发展的小鼠。收集肺、血液和支气管肺泡灌洗液进行基因表达或蛋白质分析。分析来自 DBA/2 小鼠的微血管肺内皮细胞的原代培养物,以研究 iRBC 相互作用。ARDS 发展的小鼠的肺显示出 iRBC 积累的证据,同时 EPCR 和 TNF 浓度增加。此外,TNF 增加 iRBC 黏附。用地塞米松治疗的感染小鼠显示 TNF 和 EPCR mRNA 表达水平较低,最终降低了血管通透性,从而保护小鼠免受 ARDS 的影响。总之,我们发现 DBA/2 感染小鼠肺部 iRBC 细胞黏附增加是疟疾相关 ARDS 的基础,炎症增加了细胞黏附能力,提示 EPCR 的参与和药物开发的一个可能靶点。

https://cdn.ncbi.nlm.nih.gov/pmc/blobs/25b7/6913256/fffab6230aed/JIR2019-3105817.001.jpg

文献AI研究员

20分钟写一篇综述,助力文献阅读效率提升50倍。

立即体验

用中文搜PubMed

大模型驱动的PubMed中文搜索引擎

马上搜索

文档翻译

学术文献翻译模型,支持多种主流文档格式。

立即体验