Suppr超能文献

按需存储和释放抗菌肽的 Pandora 盒状纳米管,其由细菌感染响应性聚合物控制。

On-demand storage and release of antimicrobial peptides using Pandora's box-like nanotubes gated with a bacterial infection-responsive polymer.

机构信息

National Engineering Research Center for Tissue Restoration and Reconstruction, South China University of Technology, Guangzhou 510006, China.

School of Biomedical Science and Engineering, South China University of Technology, Guangzhou 510006, China.

出版信息

Theranostics. 2020 Jan 1;10(1):109-122. doi: 10.7150/thno.38388. eCollection 2020.

Abstract

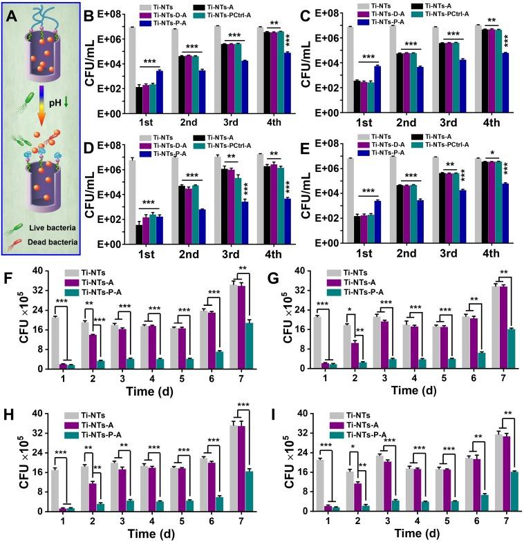
: Localized delivery of antimicrobial agents such as antimicrobial peptides (AMPs) by a biomaterial should be on-demand. Namely, AMPs should be latent and biocompatible in the absence of bacterial infection, but released in an amount enough to kill bacteria immediately in response to bacterial infection. : To achieve the unmet goal of such on-demand delivery, here we turned a titanium implant with titania nanotubes (Ti-NTs) into a Pandora's box. The box was loaded with AMPs (HHC36 peptides, with a sequence of KRWWKWWRR) inside the nanotubes and "closed" (surface-modified) with a pH-responsive molecular gate, poly(methacrylic acid) (PMAA), which swelled under normal physiological conditions (pH 7.4) but collapsed under bacterial infection (pH ≤ 6.0). Thus, the PMAA-gated Ti-NTs behaved just like a Pandora's box. The box retarded the burst release of AMPs under physiological conditions because the gate swelled to block the nanotubes opening. However, it was opened to release AMPs to kill bacteria immediately when bacterial infection occurred to lowering the pH (and thus made the gate collapse). : We demonstrated such smart excellent bactericidal activity against a panel of four clinically important bacteria, including , , , methicillin-resistant . In addition, this box was biocompatible and could promote the osteogenic differentiation of human mesenchymal stem cells. Both and studies confirmed the smart "on-demand" bactericidal activity of the Pandora's box. The molecularly gated Pandora's box design represents a new strategy in smart drug delivery.

摘要

: 抗菌药物(如抗菌肽(AMPs))的局部输送应该是按需的。也就是说,在没有细菌感染的情况下,AMPs 应该潜伏且具有生物相容性,但在细菌感染时,应该以足以立即杀死细菌的量释放。: 为了实现这种按需输送的未满足目标,我们在这里将带有二氧化钛纳米管(Ti-NTs)的钛植入物变成了潘多拉魔盒。盒子里装着 AMPs(HHC36 肽,序列为 KRWWKWWRR),纳米管内部用 pH 响应性分子门聚(甲基丙烯酸)(PMAA)封闭,在正常生理条件下(pH 7.4),PMAA 会膨胀,但在细菌感染时(pH ≤ 6.0)会坍塌。因此,PMAA 门控 Ti-NTs 的行为就像潘多拉魔盒。在生理条件下,盒子会延迟 AMPs 的爆发释放,因为门会膨胀以阻止纳米管打开。然而,当细菌感染导致 pH 降低时,门会打开以立即释放 AMPs 来杀死细菌(从而使门坍塌)。: 我们展示了针对四种临床重要细菌(包括 、 、 、耐甲氧西林 )的这种智能优异的杀菌活性。此外,这个盒子具有生物相容性,并能促进人骨髓间充质干细胞的成骨分化。和 研究都证实了这个魔盒的智能“按需”杀菌活性。分子门控的潘多拉魔盒设计代表了智能药物输送的一种新策略。

https://cdn.ncbi.nlm.nih.gov/pmc/blobs/33b7/6929614/dafedc89845d/thnov10p0109g001.jpg

文献AI研究员

20分钟写一篇综述,助力文献阅读效率提升50倍。

立即体验

用中文搜PubMed

大模型驱动的PubMed中文搜索引擎

马上搜索

文档翻译

学术文献翻译模型,支持多种主流文档格式。

立即体验