• 文献检索
  • 文档翻译
  • 深度研究
  • 学术资讯
  • Suppr Zotero 插件Zotero 插件
  • 邀请有礼
  • 套餐&价格
  • 历史记录
应用&插件
Suppr Zotero 插件Zotero 插件浏览器插件Mac 客户端Windows 客户端微信小程序
定价
高级版会员购买积分包购买API积分包
服务
文献检索文档翻译深度研究API 文档MCP 服务
关于我们
关于 Suppr公司介绍联系我们用户协议隐私条款
关注我们

Suppr 超能文献

核心技术专利:CN118964589B侵权必究
粤ICP备2023148730 号-1Suppr @ 2026

文献检索

告别复杂PubMed语法,用中文像聊天一样搜索,搜遍4000万医学文献。AI智能推荐,让科研检索更轻松。

立即免费搜索

文件翻译

保留排版,准确专业,支持PDF/Word/PPT等文件格式,支持 12+语言互译。

免费翻译文档

深度研究

AI帮你快速写综述,25分钟生成高质量综述,智能提取关键信息,辅助科研写作。

立即免费体验

虹鳟鱼 IgM B 细胞优先对胸腺非依赖抗原产生应答,但可被 CD40L 激活。

Rainbow Trout IgM B Cells Preferentially Respond to Thymus-Independent Antigens but Are Activated by CD40L.

机构信息

Animal Health Research Center (CISA-INIA), Madrid, Spain.

出版信息

Front Immunol. 2019 Dec 17;10:2902. doi: 10.3389/fimmu.2019.02902. eCollection 2019.

DOI:10.3389/fimmu.2019.02902
PMID:31921163
原文链接:https://pmc.ncbi.nlm.nih.gov/articles/PMC6927014/
Abstract

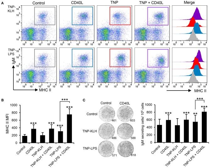
In the absence of class switch recombination and germinal centers, the mechanisms through which B cells from teleost fish mount extrafollicular immunoglobulin M (IgM) memory responses remains mostly unexplored. In this report, we demonstrate that teleost IgM B cells respond to CD40L, a thymus-dependent activation signal, similarly to mammalian B2 cells. However, when stimulated with different types of antigens, fish IgM B cells only reach a general activation state in response to antigens cataloged as thymus-independent 1 (TI-1) in mammals, as established through both functional assays and RNA sequencing. Interestingly, fish IgM B cells remained completely unresponsive to TI-2 antigens, suggesting that the engagement of innate receptors provided by TI-1 antigens is required for the activation of teleost B cells. Finally, a synergy between CD40L and TI-1 antigens was also demonstrated, further supporting that there is no clear dichotomy between thymus-dependent and TI responses in teleost fish.

摘要

在没有类别转换重组和生发中心的情况下,研究硬骨鱼类 B 细胞如何产生滤泡外免疫球蛋白 M(IgM)记忆应答的机制在很大程度上仍未得到探索。在本报告中,我们证明了硬骨鱼 IgM B 细胞对 CD40L(一种依赖于胸腺的激活信号)的反应类似于哺乳动物 B2 细胞。然而,当用不同类型的抗原刺激时,鱼类 IgM B 细胞仅对被归类为哺乳动物中的非依赖性 1(TI-1)的抗原做出一般性的激活反应,这是通过功能测定和 RNA 测序确定的。有趣的是,鱼类 IgM B 细胞对 TI-2 抗原完全没有反应,这表明 TI-1 抗原提供的先天受体的参与对于硬骨鱼 B 细胞的激活是必需的。最后,还证明了 CD40L 和 TI-1 抗原之间存在协同作用,这进一步支持了在硬骨鱼中不存在明显的依赖于胸腺和 TI 反应之间的二分法。

https://cdn.ncbi.nlm.nih.gov/pmc/blobs/dd51/6927014/e0e2a9c37ddf/fimmu-10-02902-g0007.jpg
https://cdn.ncbi.nlm.nih.gov/pmc/blobs/dd51/6927014/201847a22df3/fimmu-10-02902-g0001.jpg
https://cdn.ncbi.nlm.nih.gov/pmc/blobs/dd51/6927014/ff9044806c22/fimmu-10-02902-g0002.jpg
https://cdn.ncbi.nlm.nih.gov/pmc/blobs/dd51/6927014/50affbc5131b/fimmu-10-02902-g0003.jpg
https://cdn.ncbi.nlm.nih.gov/pmc/blobs/dd51/6927014/b6903a389f79/fimmu-10-02902-g0004.jpg
https://cdn.ncbi.nlm.nih.gov/pmc/blobs/dd51/6927014/4320e7b7f61c/fimmu-10-02902-g0005.jpg
https://cdn.ncbi.nlm.nih.gov/pmc/blobs/dd51/6927014/6da964fa0e3a/fimmu-10-02902-g0006.jpg
https://cdn.ncbi.nlm.nih.gov/pmc/blobs/dd51/6927014/e0e2a9c37ddf/fimmu-10-02902-g0007.jpg
https://cdn.ncbi.nlm.nih.gov/pmc/blobs/dd51/6927014/201847a22df3/fimmu-10-02902-g0001.jpg
https://cdn.ncbi.nlm.nih.gov/pmc/blobs/dd51/6927014/ff9044806c22/fimmu-10-02902-g0002.jpg
https://cdn.ncbi.nlm.nih.gov/pmc/blobs/dd51/6927014/50affbc5131b/fimmu-10-02902-g0003.jpg
https://cdn.ncbi.nlm.nih.gov/pmc/blobs/dd51/6927014/b6903a389f79/fimmu-10-02902-g0004.jpg
https://cdn.ncbi.nlm.nih.gov/pmc/blobs/dd51/6927014/4320e7b7f61c/fimmu-10-02902-g0005.jpg
https://cdn.ncbi.nlm.nih.gov/pmc/blobs/dd51/6927014/6da964fa0e3a/fimmu-10-02902-g0006.jpg
https://cdn.ncbi.nlm.nih.gov/pmc/blobs/dd51/6927014/e0e2a9c37ddf/fimmu-10-02902-g0007.jpg

相似文献

1
Rainbow Trout IgM B Cells Preferentially Respond to Thymus-Independent Antigens but Are Activated by CD40L.虹鳟鱼 IgM B 细胞优先对胸腺非依赖抗原产生应答,但可被 CD40L 激活。
Front Immunol. 2019 Dec 17;10:2902. doi: 10.3389/fimmu.2019.02902. eCollection 2019.
2
Distinct modes of action of CD40L and adaptive cytokines IL-2, IL-4/13, IL-10 and IL-21 on rainbow trout IgM B cells.CD40L 和适应性细胞因子 IL-2、IL-4/13、IL-10 和 IL-21 对虹鳟 IgM B 细胞作用方式的不同。
Dev Comp Immunol. 2020 Oct;111:103752. doi: 10.1016/j.dci.2020.103752. Epub 2020 May 22.
3
Rainbow trout mount a robust specific immune response upon anal administration of thymus-independent antigens.虹鳟鱼在肛门给予非胸腺依赖抗原时会引发强烈的特异性免疫反应。
Dev Comp Immunol. 2020 Aug;109:103715. doi: 10.1016/j.dci.2020.103715. Epub 2020 Apr 21.
4
CpG Oligodeoxynucleotides Modulate Innate and Adaptive Functions of IgM B Cells in Rainbow Trout.CpG 寡脱氧核苷酸调节虹鳟鱼 IgM B 细胞的固有和适应性功能。
Front Immunol. 2019 Mar 26;10:584. doi: 10.3389/fimmu.2019.00584. eCollection 2019.
5
Expansion and differentiation of IgM B cells in the rainbow trout peritoneal cavity in response to different antigens.虹鳟鱼腹腔中IgM B细胞对不同抗原的增殖与分化
Dev Comp Immunol. 2017 May;70:119-127. doi: 10.1016/j.dci.2017.01.012. Epub 2017 Jan 11.
6
Regulation of IgM B Cell Activities by Rainbow Trout APRIL Reveals Specific Effects of This Cytokine in Lower Vertebrates.虹鳟 APRIL 对 IgM B 细胞活性的调节揭示了这种细胞因子在低等脊椎动物中的特定作用。
Front Immunol. 2018 Aug 13;9:1880. doi: 10.3389/fimmu.2018.01880. eCollection 2018.
7
Type I Interferon Regulates the Survival and Functionality of B Cells in Rainbow Trout.Ⅰ型干扰素调控虹鳟鱼 B 细胞的存活和功能。
Front Immunol. 2020 Jul 9;11:1494. doi: 10.3389/fimmu.2020.01494. eCollection 2020.
8
Distinct Differentiation Programs Triggered by IL-6 and LPS in Teleost IgM(+) B Cells in The Absence of Germinal Centers.在没有生发中心的情况下,IL-6和LPS在硬骨鱼IgM(+) B细胞中引发的不同分化程序
Sci Rep. 2016 Aug 2;6:30004. doi: 10.1038/srep30004.
9
The Ancient Cytokine BAFF- and APRIL-like Molecule Regulates the Functionality of Teleost IgM B Cells Similarly to BAFF and APRIL.古代细胞因子 BAFF- 和 APRIL 样分子调节硬骨鱼 IgM B 细胞的功能与 BAFF 和 APRIL 相似。
J Immunol. 2021 Apr 15;206(8):1765-1775. doi: 10.4049/jimmunol.2000762. Epub 2021 Mar 24.
10
Different IgM B cell subpopulations residing within the peritoneal cavity of vaccinated rainbow trout are differently regulated by BAFF.接种疫苗的虹鳟鱼腹腔内不同的 IgM B 细胞亚群受 BAFF 的不同调控。
Fish Shellfish Immunol. 2019 Feb;85:9-17. doi: 10.1016/j.fsi.2017.10.003. Epub 2017 Oct 5.

引用本文的文献

1
Immunoglobulin M response in largemouth bass () following ranavirus infection.感染蛙病毒后大口黑鲈( )的免疫球蛋白M反应
Front Immunol. 2025 Jan 29;16:1515684. doi: 10.3389/fimmu.2025.1515684. eCollection 2025.
2
Single-nuclei transcriptome analysis of channel catfish spleen provides insight into the immunome of an aquaculture-relevant species.对斑点叉尾鮰脾脏的单细胞转录组分析为水产养殖相关物种的免疫组提供了新见解。
PLoS One. 2024 Sep 26;19(9):e0309397. doi: 10.1371/journal.pone.0309397. eCollection 2024.
3
L-methionine supplementation modulates IgM B cell responses in rainbow trout.

本文引用的文献

1
Regulation of IgM B Cell Activities by Rainbow Trout APRIL Reveals Specific Effects of This Cytokine in Lower Vertebrates.虹鳟 APRIL 对 IgM B 细胞活性的调节揭示了这种细胞因子在低等脊椎动物中的特定作用。
Front Immunol. 2018 Aug 13;9:1880. doi: 10.3389/fimmu.2018.01880. eCollection 2018.
2
Novel Insights on the Regulation of B Cell Functionality by Members of the Tumor Necrosis Factor Superfamily in Jawed Fish.在有颚鱼类中肿瘤坏死因子超家族成员对 B 细胞功能的调控的新见解
Front Immunol. 2018 Jun 7;9:1285. doi: 10.3389/fimmu.2018.01285. eCollection 2018.
3
Dysregulation of B Cell Activity During Proliferative Kidney Disease in Rainbow Trout.
补充 L-蛋氨酸可调节虹鳟鱼 IgM B 细胞应答。
Front Immunol. 2023 Oct 10;14:1264228. doi: 10.3389/fimmu.2023.1264228. eCollection 2023.
4
Endoplasmic reticulum expansion throughout the differentiation of teleost B cells to plasmablasts.硬骨鱼B细胞向浆母细胞分化过程中内质网的扩张。
iScience. 2022 Dec 21;26(1):105854. doi: 10.1016/j.isci.2022.105854. eCollection 2023 Jan 20.
5
Functional role of CD40 and CD154 costimulatory signals in IgZ-mediated immunity against bacterial infection.CD40和CD154共刺激信号在IgZ介导的抗细菌感染免疫中的功能作用。
Fish Shellfish Immunol Rep. 2021 Nov 14;2:100038. doi: 10.1016/j.fsirep.2021.100038. eCollection 2021 Dec.
6
Teleost fish IgM plasma-like cells possess IgM-secreting, phagocytic, and antigen-presenting capacities.硬骨鱼类 IgM 浆细胞样细胞具有 IgM 分泌、吞噬和抗原提呈能力。
Front Immunol. 2022 Sep 26;13:1016974. doi: 10.3389/fimmu.2022.1016974. eCollection 2022.
7
Functional and Phenotypic Characterization of B Cells in the Teleost Adipose Tissue.鱼类脂肪组织中 B 细胞的功能和表型特征。
Front Immunol. 2022 May 10;13:868551. doi: 10.3389/fimmu.2022.868551. eCollection 2022.
8
Pro-Inflammatory and B Cell Regulating Capacities of TWEAK in Rainbow Trout ().TWEAK 在虹鳟鱼中的促炎和 B 细胞调节作用()。
Front Immunol. 2021 Oct 1;12:748836. doi: 10.3389/fimmu.2021.748836. eCollection 2021.
9
Diversity of Rainbow Trout Blood B Cells Revealed by Single Cell RNA Sequencing.单细胞RNA测序揭示虹鳟鱼血液B细胞的多样性
Biology (Basel). 2021 Jun 9;10(6):511. doi: 10.3390/biology10060511.
10
Distinct modes of action of CD40L and adaptive cytokines IL-2, IL-4/13, IL-10 and IL-21 on rainbow trout IgM B cells.CD40L 和适应性细胞因子 IL-2、IL-4/13、IL-10 和 IL-21 对虹鳟 IgM B 细胞作用方式的不同。
Dev Comp Immunol. 2020 Oct;111:103752. doi: 10.1016/j.dci.2020.103752. Epub 2020 May 22.
虹鳟增殖性肾病期间B细胞活性的失调
Front Immunol. 2018 May 31;9:1203. doi: 10.3389/fimmu.2018.01203. eCollection 2018.
4
Fish Lymphocytes: An Evolutionary Equivalent of Mammalian Innate-Like Lymphocytes?鱼类淋巴细胞:哺乳动物类先天样淋巴细胞的进化等价物?
Front Immunol. 2018 May 7;9:971. doi: 10.3389/fimmu.2018.00971. eCollection 2018.
5
Identification of the First Teleost CD5 Molecule: Additional Evidence on Phenotypical and Functional Similarities between Fish IgM B Cells and Mammalian B1 Cells.鉴定首个硬骨鱼 CD5 分子:鱼类 IgM B 细胞和哺乳动物 B1 细胞表型和功能相似性的更多证据。
J Immunol. 2018 Jul 15;201(2):465-480. doi: 10.4049/jimmunol.1701546. Epub 2018 Jun 4.
6
Identification and functional characterization of Toll-like receptor 13 from orange-spotted grouper (Epinephelus coioides).鉴定与功能分析斜带石斑鱼 Toll 样受体 13。
Fish Shellfish Immunol. 2018 Mar;74:309-317. doi: 10.1016/j.fsi.2017.12.054. Epub 2018 Jan 2.
7
Pathview Web: user friendly pathway visualization and data integration.Pathview Web:用户友好的通路可视化和数据集成。
Nucleic Acids Res. 2017 Jul 3;45(W1):W501-W508. doi: 10.1093/nar/gkx372.
8
B Cell Functions Can Be Modulated by Antimicrobial Peptides in Rainbow Trout : Novel Insights into the Innate Nature of B Cells in Fish.抗菌肽可调节虹鳟鱼的B细胞功能:对鱼类B细胞先天性本质的新见解
Front Immunol. 2017 Apr 4;8:388. doi: 10.3389/fimmu.2017.00388. eCollection 2017.
9
B-cell activation with CD40L or CpG measures the function of B-cell subsets and identifies specific defects in immunodeficient patients.用CD40L或CpG激活B细胞可检测B细胞亚群的功能,并识别免疫缺陷患者的特定缺陷。
Eur J Immunol. 2017 Jan;47(1):131-143. doi: 10.1002/eji.201646574. Epub 2016 Nov 25.
10
The PI3K pathway in B cell metabolism.B细胞代谢中的PI3K信号通路。
Crit Rev Biochem Mol Biol. 2016 Sep;51(5):359-378. doi: 10.1080/10409238.2016.1215288. Epub 2016 Aug 5.