Suppr超能文献

电化学生物传感器用于检测上皮-间充质转化。

An electrochemical biosensor for the detection of epithelial-mesenchymal transition.

机构信息

Shandong Provincial Key Laboratory of Animal Resistance Biology, Collaborative Innovation Center of Cell Biology in Universities of Shandong, Institute of Biomedical Sciences, College of Life Sciences, Shandong Normal University, Jinan, Shandong, 250014, China.

State Key Laboratory of Medicinal Chemical Biology, College of Life Sciences, Nankai University, Tianjin, 300071, China.

出版信息

Nat Commun. 2020 Jan 10;11(1):192. doi: 10.1038/s41467-019-14037-w.

Abstract

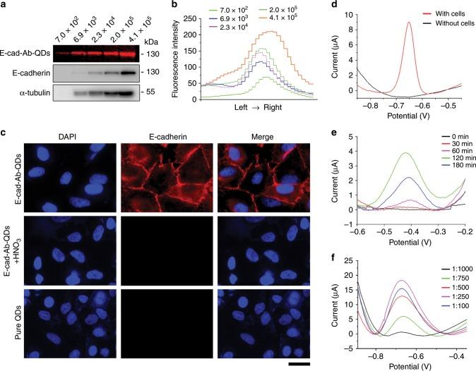
Epithelial-mesenchymal transition (EMT) is critically involved in a variety of biological processes. Electrochemical sensing offers potential to develop more effective technology for EMT detection. In this study, by using the unique performance of quantum dot (QD)-nanocomposite materials, we establish an electrochemical biosensor that can specifically detect the change of E-cadherin and analyze different stages of EMT. The signal for EMT is largely magnified due to the transmission of molecular information to the electronic device. In addition, differential pulse voltammetry reveals that the response of the electrochemical signals is rapid and sensitive, due to the synergistic effect of QDs and carbon nanotube-gold nanoparticles. Our study thus suggests that electrochemical sensing is an effective technology for detecting EMT and may have broad applications in analyzing various cell type transitions.

摘要

上皮-间充质转化(EMT)在多种生物学过程中起着至关重要的作用。电化学传感提供了开发 EMT 检测更有效技术的潜力。在这项研究中,我们利用量子点(QD)-纳米复合材料的独特性能,建立了一种电化学生物传感器,能够特异性地检测 E-钙黏蛋白的变化并分析 EMT 的不同阶段。由于分子信息传递到电子设备, EMT 的信号被大大放大。此外,差分脉冲伏安法显示,由于 QD 和碳纳米管-金纳米粒子的协同效应,电化学信号的响应快速而灵敏。因此,我们的研究表明,电化学传感是一种检测 EMT 的有效技术,可能在分析各种细胞类型转化方面具有广泛的应用。

https://cdn.ncbi.nlm.nih.gov/pmc/blobs/cc74/6954246/efbc3b6b6f15/41467_2019_14037_Fig1_HTML.jpg

文献AI研究员

20分钟写一篇综述,助力文献阅读效率提升50倍。

立即体验

用中文搜PubMed

大模型驱动的PubMed中文搜索引擎

马上搜索

文档翻译

学术文献翻译模型,支持多种主流文档格式。

立即体验