Institute of Applied Mycology, Plant Science and Technology College, Huazhong Agricultural University, Wuhan 430070, China.
Institute of Vegetable, Wuhan Academy of Agricultural Sciences, Wuhan 430070, China.
Int J Mol Sci. 2020 Jan 12;21(2):483. doi: 10.3390/ijms21020483.
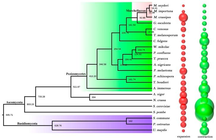
(Vent.) Pers., a typical yellow morel species with high economic value, is mainly distributed in the low altitude plains of Eurasia. However, rare research has been performed on its genomics and polarity, thus limiting its research and development. Here, we reported a fine physical map of the nuclear genome at the subchromosomal-scale and the complete mitochondrial genome of . The complete size of the nuclear genome was 56.7 Mb, and 23 scaffolds were assembled, with eight of them being complete chromosomes. A total of 11,565 encoding proteins were predicted. The divergence time analysis showed that representing yellow morels differentiated with black morels at ~33.98 Mya (million years), with 150 gene families contracted and expanded in versus the two black morels ( and ). Furthermore, 409 CAZYme genes were annotated in , containing almost all plant cell wall degrading enzymes compared with the mycorrhizal fungi (truffles). Genomic annotation of mating type loci and amplification of the mating genes in the monospore population was conducted, the results indicated that is a heterothallic fungus. Additionally, a complete circular mitochondrial genome of was assembled, the size reached as large as 531,195 bp. It can be observed that the strikingly large size was the biggest up till now, coupled with 14 core conserved mitochondrial protein-coding genes, two rRNAs, 31 tRNAs, 51 introns, and 412 ncORFs. The total length of intron sequences accounted for 53.67% of the mitochondrial genome, with 19 introns having a length over 5 kb. Particularly, 221 of 412 ncORFs were distributed within 51 introns, and the total length of the ncORFs sequence accounted for 40.83% of the mitochondrial genome, and 297 ncORFs had expression activity in the mycelium stage, suggesting their potential functions in . Meanwhile, there was a high degree of repetition (51.31%) in the mitochondria of . Thus, the large number of introns, ncORFs and internal repeat sequences may contribute jointly to the largest fungal mitochondrial genome to date. The fine physical maps of nuclear genome and mitochondrial genome obtained in this study will open a new door for better understanding of the mysterious species of .
(通气)品种,一种具有高经济价值的典型黄蘑菇,主要分布在欧亚大陆的低海拔平原。然而,对其基因组学和极性的研究很少,因此限制了其研究和开发。在这里,我们报道了 的亚染色体尺度的精细物理图谱和完整的线粒体基因组。核基因组的完整大小为 56.7 Mb,组装了 23 个支架,其中 8 个是完整的染色体。总共预测了 11565 个编码蛋白。分化时间分析表明,代表黄蘑菇与黑蘑菇在~33.98 Mya(百万年)分化,与两个黑蘑菇(和)相比,有 150 个基因家族收缩和扩张。此外,在中注释了 409 个 CAZYme 基因,几乎包含了所有植物细胞壁降解酶,与共生真菌(块菌)相比。交配型基因座的基因组注释和单核种群中交配基因的扩增表明,是一种异宗配合真菌。此外,组装了一个完整的圆形线粒体基因组,大小达到 531,195 bp。可以看出,如此大的大小是迄今为止最大的,加上 14 个核心保守的线粒体蛋白编码基因、两个 rRNA、31 个 tRNA、51 个内含子和 412 个 ncORFs。内含子序列的总长度占线粒体基因组的 53.67%,有 19 个内含子长度超过 5 kb。特别是,412 个 ncORFs 中有 221 个分布在 51 个内含子内,ncORFs 序列的总长度占线粒体基因组的 40.83%,有 297 个 ncORFs在菌丝阶段具有表达活性,表明它们在中的潜在功能。同时,线粒体中存在高度重复(51.31%)。因此,大量的内含子、ncORFs 和内部重复序列可能共同导致了迄今为止最大的真菌线粒体基因组。本研究获得的核基因组和线粒体基因组的精细物理图谱将为更好地理解神秘的物种打开新的大门。