Suppr超能文献

膜联蛋白 A1 通过激活 AMPK 驱动巨噬细胞极化,从而加速肌肉再生。

Annexin A1 drives macrophage skewing to accelerate muscle regeneration through AMPK activation.

机构信息

Institute of Dentistry and.

William Harvey Research Institute, Barts and the London School of Medicine and Dentistry, Queen Mary University of London, London, United Kingdom.

出版信息

J Clin Invest. 2020 Mar 2;130(3):1156-1167. doi: 10.1172/JCI124635.

Abstract

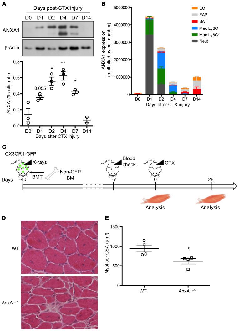
Understanding the circuits that promote an efficient resolution of inflammation is crucial to deciphering the molecular and cellular processes required to promote tissue repair. Macrophages play a central role in the regulation of inflammation, resolution, and repair/regeneration. Using a model of skeletal muscle injury and repair, herein we identified annexin A1 (AnxA1) as the extracellular trigger of macrophage skewing toward a pro-reparative phenotype. Brought into the injured tissue initially by migrated neutrophils, and then overexpressed in infiltrating macrophages, AnxA1 activated FPR2/ALX receptors and the downstream AMPK signaling cascade, leading to macrophage skewing, dampening of inflammation, and regeneration of muscle fibers. Mice lacking AnxA1 in all cells or only in myeloid cells displayed a defect in this reparative process. In vitro experiments recapitulated these properties, with AMPK-null macrophages lacking AnxA1-mediated polarization. Collectively, these data identified the AnxA1/FPR2/AMPK axis as an important pathway in skeletal muscle injury regeneration.

摘要

了解促进炎症有效消退的回路对于解析促进组织修复所需的分子和细胞过程至关重要。巨噬细胞在炎症、消退和修复/再生的调节中发挥核心作用。本文使用骨骼肌损伤和修复模型,鉴定出 annexin A1(AnxA1)是将巨噬细胞向修复表型倾斜的细胞外触发因素。AnxA1 最初由迁移的中性粒细胞带入损伤组织,然后在浸润的巨噬细胞中过度表达,激活 FPR2/ALX 受体和下游 AMPK 信号级联,导致巨噬细胞极化、炎症减轻和肌纤维再生。所有细胞或仅在髓细胞中缺乏 AnxA1 的小鼠在该修复过程中出现缺陷。体外实验再现了这些特性,缺乏 AnxA1 介导的极化的 AMPK 缺失巨噬细胞。总之,这些数据确定了 AnxA1/FPR2/AMPK 轴作为骨骼肌损伤再生的重要途径。

https://cdn.ncbi.nlm.nih.gov/pmc/blobs/a391/7269594/ee25006345b3/jci-130-124635-g144.jpg

文献检索

告别复杂PubMed语法,用中文像聊天一样搜索,搜遍4000万医学文献。AI智能推荐,让科研检索更轻松。

立即免费搜索

文件翻译

保留排版,准确专业,支持PDF/Word/PPT等文件格式,支持 12+语言互译。

免费翻译文档

深度研究

AI帮你快速写综述,25分钟生成高质量综述,智能提取关键信息,辅助科研写作。

立即免费体验