Suppr超能文献

伊沙佐米改善骨重塑并抵消骨髓瘤细胞介导的音猬因子信号通路抑制作用。

Ixazomib Improves Bone Remodeling and Counteracts sonic Hedgehog signaling Inhibition Mediated by Myeloma Cells.

作者信息

Tibullo Daniele, Longo Anna, Vicario Nunzio, Romano Alessandra, Barbato Alessandro, Di Rosa Michelino, Barbagallo Ignazio, Anfuso Carmelina Daniela, Lupo Gabriella, Gulino Rosario, Parenti Rosalba, Li Volti Giovanni Li, Palumbo Giuseppe Alberto, Di Raimondo Francesco Di, Giallongo Cesarina

机构信息

Section of Biochemistry, Department of Biomedical and Biotechnological Sciences, University of Catania, 95123 Catania, Italy.

Section of Physiology, Department of Biomedical and Biotechnological Sciences, University of Catania, 95123 Catania, Italy.

出版信息

Cancers (Basel). 2020 Jan 30;12(2):323. doi: 10.3390/cancers12020323.

Abstract

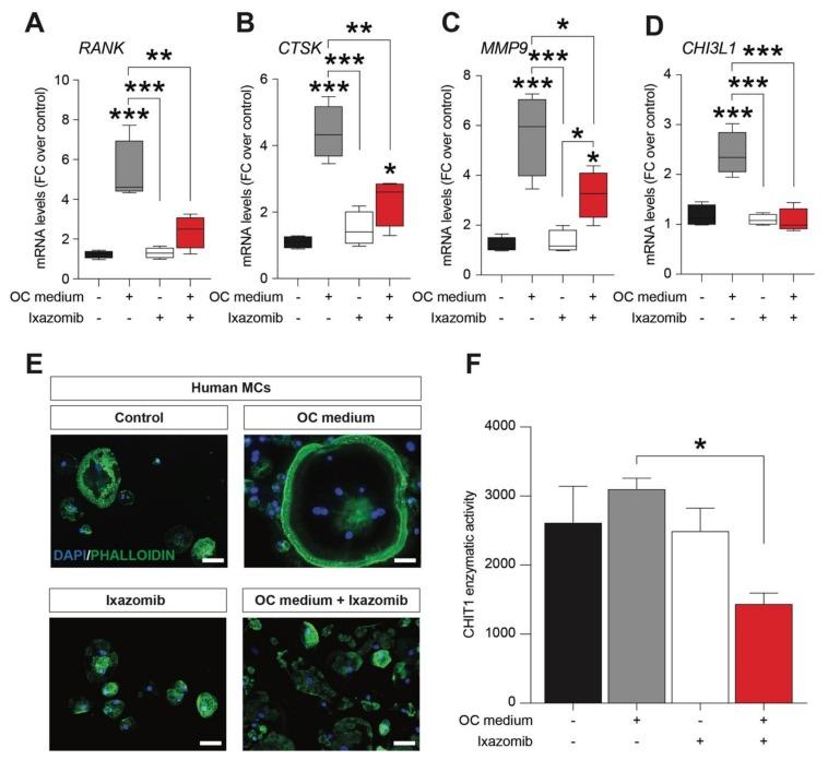
Multiple myeloma (MM) is a clonal B-cell malignancy characterized by an accumulation of plasma cells (PC) in the bone marrow (BM), leading to bone loss and BM failure. Osteolytic bone disease is a common manifestation observed in MM patients and represents the most severe cause of morbidity, leading to progressive skeletal damage and disabilities. Pathogenetic mechanisms of MM bone disease are closely linked to PCs and osteoclast (OCs) hyperactivity, coupled with defective osteoblasts (OBs) function that is unable to counteract bone resorption. The aim of the present study was to investigate the effects of Ixazomib, a third-generation proteasome inhibitor, on osteoclastogenesis and osteogenic differentiation. We found that Ixazomib was able to reduce differentiation of human monocytes into OCs and to inhibit the expression of OC markers when added to the OC medium. Concurrently, Ixazomib was able to stimulate osteogenic differentiation of human mesenchymal stromal cells (MSCs), increasing osteogenic markers, either alone or in combination with the osteogenic medium. Given the key role of Sonic Hedgehog (SHH) signaling in bone homeostasis, we further investigated Ixazomib-induced SHH pathway activation. This set of experiments showed that Ixazomib, but not Bortezomib, was able to bind the Smoothened (SMO) receptor leading to nuclear translocation of GLI1 in human MSCs. Moreover, we demonstrated that PCs act as GLI1 suppressors on MSCs, thus reducing the potential of MSCs to differentiate in OBs. In conclusion, our data demonstrated that Ixazomib regulates bone remodeling by decreasing osteoclastogenesis and prompting osteoblast differentiation via the canonical SHH signaling pathway activation, thus, representing a promising therapeutic option to improve the complex pathological condition of MM patients.

摘要

多发性骨髓瘤(MM)是一种克隆性B细胞恶性肿瘤,其特征是骨髓(BM)中浆细胞(PC)积聚,导致骨质流失和骨髓衰竭。溶骨性骨病是MM患者中常见的表现,也是导致发病的最严重原因,会导致进行性骨骼损伤和残疾。MM骨病的发病机制与PC和破骨细胞(OC)的过度活跃密切相关,同时成骨细胞(OB)功能存在缺陷,无法抵消骨吸收。本研究的目的是调查第三代蛋白酶体抑制剂伊沙佐米对破骨细胞生成和成骨分化的影响。我们发现,当添加到OC培养基中时,伊沙佐米能够减少人单核细胞向OC的分化,并抑制OC标志物的表达。同时,伊沙佐米能够刺激人间充质基质细胞(MSC)的成骨分化,单独或与成骨培养基联合使用时均可增加成骨标志物。鉴于 Sonic Hedgehog(SHH)信号在骨稳态中的关键作用,我们进一步研究了伊沙佐米诱导的SHH通路激活。这一系列实验表明,伊沙佐米而非硼替佐米能够结合人MSC中的Smoothened(SMO)受体,导致GLI1核转位。此外,我们证明PC在MSC上作为GLI1抑制剂发挥作用,从而降低MSC分化为OB的潜力。总之,我们的数据表明,伊沙佐米通过减少破骨细胞生成并通过经典SHH信号通路激活促进成骨细胞分化来调节骨重塑,因此,它是改善MM患者复杂病理状况的一种有前景的治疗选择。

https://cdn.ncbi.nlm.nih.gov/pmc/blobs/4af6/7073172/f0baef95f562/cancers-12-00323-g001.jpg

文献检索

告别复杂PubMed语法,用中文像聊天一样搜索,搜遍4000万医学文献。AI智能推荐,让科研检索更轻松。

立即免费搜索

文件翻译

保留排版,准确专业,支持PDF/Word/PPT等文件格式,支持 12+语言互译。

免费翻译文档

深度研究

AI帮你快速写综述,25分钟生成高质量综述,智能提取关键信息,辅助科研写作。

立即免费体验