Wang Dongdong, Yao Yuzhu, He Junkai, Zhong Xiaoyan, Li Basen, Rao Shiyu, Yu Haiting, He Shuaicheng, Feng Xiaoyu, Xu Tuo, Yang Bin, Yong Tuying, Gan Lu, Hu Jun, Yang Xiangliang
National Engineering Research Center for Nanomedicine College of Life Science and Technology Huazhong University of Science and Technology Wuhan 430074 P. R. China.
Department of Radiology Tongji Hospital Tongji Medical College Huazhong University of Science and Technology Wuhan 430074 P. R. China.
Adv Sci (Weinh). 2019 Dec 12;7(3):1901293. doi: 10.1002/advs.201901293. eCollection 2020 Feb.
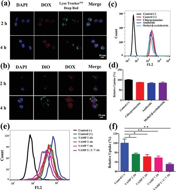
Cell-derived microparticles, which are recognized as nanosized phospholipid bilayer membrane vesicles, have exhibited great potential to serve as drug delivery systems in cancer therapy. However, for the purpose of comprehensive therapy, microparticles decorated with multiple therapeutic components are needed, but effective engineering strategies are limited and still remain enormous challenges. Herein, BiSe nanodots and doxorubicin hydrochloride (DOX) co-embedded tumor cell-derived microparticles (BiSe/DOX@MPs) are successfully constructed through ultraviolet light irradiation-induced budding of parent cells which are preloaded with BiSe nanodots and DOX via electroporation. The multifunctional microparticles are obtained with high controllability and drug-loading capacity without unfavorable membrane surface destruction, maintaining their excellent intrinsic biological behaviors. Through membrane fusion cellular internalization, BiSe/DOX@MPs show enhanced cellular internalization and deepened tumor penetration, resulting in extreme cell damage in vitro without considering endosomal escape. Because of their distinguished photothermal performance and tumor homing target capability, BiSe/DOX@MPs exhibit admirable dual-modal imaging capacity and outstanding tumor suppression effect. Under 808 nm laser irradiation, intravenous injection of BiSe/DOX@MPs into H22 tumor-bearing mice results in remarkably synergistic antitumor efficacy by combining photothermal therapy with low-dose chemotherapy in vivo. Furthermore, the negligible hemolytic activity, considerable metabolizability, and low systemic toxicity of BiSe/DOX@MPs imply their distinguished biocompatibility and great potential for tumor theranostics.
细胞衍生的微粒被认为是纳米级的磷脂双分子层膜囊泡,在癌症治疗中作为药物递送系统展现出了巨大潜力。然而,为了实现综合治疗,需要用多种治疗成分修饰的微粒,但有效的工程策略有限,仍然面临巨大挑战。在此,通过紫外线照射诱导预先通过电穿孔加载了铋硒纳米点和盐酸阿霉素(DOX)的亲代细胞出芽,成功构建了铋硒纳米点和盐酸阿霉素共嵌入的肿瘤细胞衍生微粒(BiSe/DOX@MPs)。多功能微粒具有高可控性和载药能力,且不会对膜表面造成不利破坏,保持了其优异的固有生物学行为。通过膜融合细胞内化,BiSe/DOX@MPs表现出增强的细胞内化和更深的肿瘤渗透,在体外导致极端的细胞损伤,而无需考虑内体逃逸。由于其卓越的光热性能和肿瘤归巢靶向能力,BiSe/DOX@MPs展现出令人钦佩的双模态成像能力和出色的肿瘤抑制效果。在808 nm激光照射下,将BiSe/DOX@MPs静脉注射到荷H22肿瘤小鼠体内,通过在体内将光热疗法与低剂量化疗相结合,产生了显著的协同抗肿瘤疗效。此外,BiSe/DOX@MPs可忽略不计的溶血活性、可观的代谢能力和低全身毒性意味着它们具有卓越的生物相容性和肿瘤诊疗的巨大潜力。