• 文献检索
  • 文档翻译
  • 深度研究
  • 学术资讯
  • Suppr Zotero 插件Zotero 插件
  • 邀请有礼
  • 套餐&价格
  • 历史记录
应用&插件
Suppr Zotero 插件Zotero 插件浏览器插件Mac 客户端Windows 客户端微信小程序
定价
高级版会员购买积分包购买API积分包
服务
文献检索文档翻译深度研究API 文档MCP 服务
关于我们
关于 Suppr公司介绍联系我们用户协议隐私条款
关注我们

Suppr 超能文献

核心技术专利:CN118964589B侵权必究
粤ICP备2023148730 号-1Suppr @ 2026

文献检索

告别复杂PubMed语法,用中文像聊天一样搜索,搜遍4000万医学文献。AI智能推荐,让科研检索更轻松。

立即免费搜索

文件翻译

保留排版,准确专业,支持PDF/Word/PPT等文件格式,支持 12+语言互译。

免费翻译文档

深度研究

AI帮你快速写综述,25分钟生成高质量综述,智能提取关键信息,辅助科研写作。

立即免费体验

一项关于六种代谢综合征相关疾病分子特征和分类的多组学研究。

A multi-omics investigation of the molecular characteristics and classification of six metabolic syndrome relevant diseases.

机构信息

CAS Key Laboratory of Separation Science for Analytical Chemistry, Dalian Institute of Chemical Physics, Chinese Academy of Sciences, Dalian 116023, China.

Laboratory of High-Resolution Mass Spectrometry Technologies, Dalian Institute of Chemical Physics, Chinese Academy of Sciences (CAS), Dalian 116023, China.

出版信息

Theranostics. 2020 Jan 12;10(5):2029-2046. doi: 10.7150/thno.41106. eCollection 2020.

DOI:10.7150/thno.41106
PMID:32089734
原文链接:https://pmc.ncbi.nlm.nih.gov/articles/PMC7019171/
Abstract

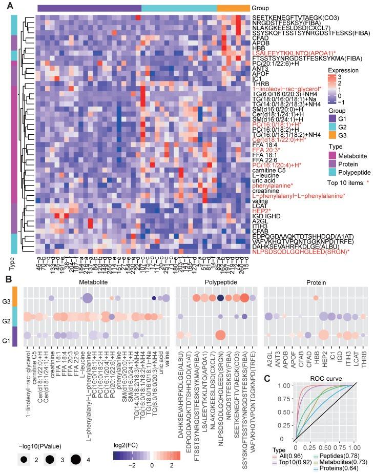
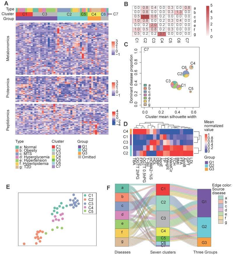
Metabolic syndrome (MTS) is a cluster of concurrent metabolic abnormal conditions. MTS and its component metabolic diseases are heterogeneous and closely related, making their relationships complicated, thus hindering precision treatment. : We collected seven groups of samples (group a: healthy individuals; group b: obesity; group c: MTS; group d: hyperglycemia, group e: hypertension, group f: hyperlipidemia; group g: type II diabetes, n=7 for each group). We examined the molecular characteristics of each sample by metabolomic, proteomic and peptidomic profiling analysis. The differential molecules (including metabolites, proteins and peptides) between each disease group and the healthy group were recognized by statistical analyses. Furthermore, a two-step clustering workflow which combines multi-omics and clinical information was used to redefine molecularly and clinically differential groups. Meanwhile, molecular, clinical, network and pathway based analyses were used to identify the group-specific biological features. : Both shared and disease-specific molecular profiles among the six types of diseases were identified. Meanwhile, the patients were stratified into three distinct groups which were different from original disease definitions but presented significant differences in glucose and lipid metabolism (Group 1: relatively favorable metabolic conditions; Group 2: severe dyslipidemia; Group 3: dysregulated insulin and glucose). Group specific biological signatures were also systematically described. The dyslipidemia group showed higher levels in multiple lipid metabolites like phosphatidylserine and phosphatidylcholine, and showed significant up-regulations in lipid and amino acid metabolism pathways. The glucose dysregulated group showed higher levels in many polypeptides from proteins contributing to immune response. The another group, with better glucose/lipid metabolism ability, showed higher levels in lipid regulating enzymes like the lecithin cholesterol acyltransferase and proteins involved in complement and coagulation cascades. : This multi-omics based study provides a general view of the complex relationships and an alternative classification for various metabolic diseases where the cross-talk or compensatory mechanism between the immune and metabolism systems plays a critical role.

摘要

代谢综合征(MTS)是一组并发的代谢异常情况。MTS 及其组成的代谢性疾病具有异质性且密切相关,使得它们的关系复杂,从而阻碍了精准治疗。我们收集了七组样本(a 组:健康个体;b 组:肥胖;c 组:MTS;d 组:高血糖;e 组:高血压;f 组:高血脂;g 组:2 型糖尿病,每组 7 例)。通过代谢组学、蛋白质组学和肽组学分析,我们检查了每个样本的分子特征。通过统计分析,识别出每个疾病组与健康组之间的差异分子(包括代谢物、蛋白质和肽)。此外,我们使用一种两步聚类工作流程,该流程结合了多组学和临床信息,用于重新定义分子和临床差异组。同时,使用基于分子、临床、网络和途径的分析方法来识别特定于组的生物学特征。在六种疾病中,我们鉴定出了共享和疾病特异性的分子特征。同时,将患者分为三个不同的组,与原始疾病定义不同,但在葡萄糖和脂质代谢方面存在显著差异(1 组:代谢条件相对较好;2 组:严重血脂异常;3 组:胰岛素和葡萄糖代谢失调)。还系统地描述了组特异性生物学特征。血脂异常组表现出多种脂质代谢物如磷脂酰丝氨酸和磷脂酰胆碱的水平升高,并且脂质和氨基酸代谢途径显著上调。葡萄糖失调组表现出许多来自参与免疫反应的蛋白质的多肽水平升高。另一个具有更好的葡萄糖/脂质代谢能力的组表现出更高水平的脂质调节酶,如卵磷脂胆固醇酰基转移酶,以及参与补体和凝血级联的蛋白质。基于多组学的研究提供了对各种代谢性疾病复杂关系的总体认识,并提供了一种替代分类方法,其中免疫和代谢系统之间的串扰或补偿机制起着关键作用。

https://cdn.ncbi.nlm.nih.gov/pmc/blobs/1b00/7019171/5e24fc7ae942/thnov10p2029g007.jpg
https://cdn.ncbi.nlm.nih.gov/pmc/blobs/1b00/7019171/110959eb71d7/thnov10p2029g001.jpg
https://cdn.ncbi.nlm.nih.gov/pmc/blobs/1b00/7019171/6f6a336865e4/thnov10p2029g002.jpg
https://cdn.ncbi.nlm.nih.gov/pmc/blobs/1b00/7019171/80b4ef06cae9/thnov10p2029g003.jpg
https://cdn.ncbi.nlm.nih.gov/pmc/blobs/1b00/7019171/4d1283bb263e/thnov10p2029g004.jpg
https://cdn.ncbi.nlm.nih.gov/pmc/blobs/1b00/7019171/baee0e930dd2/thnov10p2029g005.jpg
https://cdn.ncbi.nlm.nih.gov/pmc/blobs/1b00/7019171/395f5522c62e/thnov10p2029g006.jpg
https://cdn.ncbi.nlm.nih.gov/pmc/blobs/1b00/7019171/5e24fc7ae942/thnov10p2029g007.jpg
https://cdn.ncbi.nlm.nih.gov/pmc/blobs/1b00/7019171/110959eb71d7/thnov10p2029g001.jpg
https://cdn.ncbi.nlm.nih.gov/pmc/blobs/1b00/7019171/6f6a336865e4/thnov10p2029g002.jpg
https://cdn.ncbi.nlm.nih.gov/pmc/blobs/1b00/7019171/80b4ef06cae9/thnov10p2029g003.jpg
https://cdn.ncbi.nlm.nih.gov/pmc/blobs/1b00/7019171/4d1283bb263e/thnov10p2029g004.jpg
https://cdn.ncbi.nlm.nih.gov/pmc/blobs/1b00/7019171/baee0e930dd2/thnov10p2029g005.jpg
https://cdn.ncbi.nlm.nih.gov/pmc/blobs/1b00/7019171/395f5522c62e/thnov10p2029g006.jpg
https://cdn.ncbi.nlm.nih.gov/pmc/blobs/1b00/7019171/5e24fc7ae942/thnov10p2029g007.jpg

相似文献

1
A multi-omics investigation of the molecular characteristics and classification of six metabolic syndrome relevant diseases.一项关于六种代谢综合征相关疾病分子特征和分类的多组学研究。
Theranostics. 2020 Jan 12;10(5):2029-2046. doi: 10.7150/thno.41106. eCollection 2020.
2
Metabolomic profiling identifies potential pathways involved in the interaction of iron homeostasis with glucose metabolism.代谢组学分析确定了铁稳态与糖代谢相互作用中涉及的潜在途径。
Mol Metab. 2016 Oct 31;6(1):38-47. doi: 10.1016/j.molmet.2016.10.006. eCollection 2017 Jan.
3
Molecular changes in hepatic metabolism in ZDSD rats-A new polygenic rodent model of obesity, metabolic syndrome, and diabetes.ZDSD 大鼠肝代谢的分子变化——肥胖、代谢综合征和糖尿病的新型多基因啮齿动物模型。
Biochim Biophys Acta Mol Basis Dis. 2020 May 1;1866(5):165688. doi: 10.1016/j.bbadis.2020.165688. Epub 2020 Jan 24.
4
Phenotypic and genetic clustering of diabetes and metabolic syndrome in Chinese families with type 2 diabetes mellitus.2型糖尿病中国家系中糖尿病和代谢综合征的表型与基因聚类分析
Diabetes Metab Res Rev. 2006 Jan-Feb;22(1):46-52. doi: 10.1002/dmrr.577.
5
Is PBEF/visfatin/Nampt an authentic adipokine relevant to the metabolic syndrome?PBEF/内脂素/烟酰胺磷酸核糖转移酶是一种与代谢综合征相关的真正脂肪因子吗?
Curr Hypertens Rep. 2007 Mar;9(1):33-8. doi: 10.1007/s11906-007-0007-5.
6
Diabetes and branched-chain amino acids: What is the link?糖尿病与支链氨基酸:它们之间有何关联?
J Diabetes. 2018 May;10(5):350-352. doi: 10.1111/1753-0407.12645. Epub 2018 Feb 13.
7
Short-term high-fat diet exacerbates insulin resistance and glycolipid metabolism disorders in young obese men with hyperlipidemia, as determined by metabolomics analysis using ultra-HPLC-quadrupole time-of-flight mass spectrometry.采用超高效液相色谱-四极杆飞行时间质谱联用的代谢组学分析发现,短期高脂饮食可加重青年肥胖伴血脂异常男性的胰岛素抵抗和糖脂代谢紊乱。
J Diabetes. 2019 Feb;11(2):148-160. doi: 10.1111/1753-0407.12828. Epub 2018 Sep 3.
8
Preventive effect of geniposide on metabolic disease status in spontaneously obese type 2 diabetic mice and free fatty acid-treated HepG2 cells.栀子苷对自发性肥胖 2 型糖尿病小鼠和游离脂肪酸处理 HepG2 细胞代谢疾病状态的预防作用。
Biol Pharm Bull. 2011;34(10):1613-8. doi: 10.1248/bpb.34.1613.
9
Metabolism and insulin signaling in common metabolic disorders and inherited insulin resistance.常见代谢紊乱和遗传性胰岛素抵抗中的代谢与胰岛素信号传导
Dan Med J. 2014 Jul;61(7):B4890.
10
Application of combined omics platforms to accelerate biomedical discovery in diabesity.联合组学平台在糖尿病肥胖症的生物医学发现中的应用。
Ann N Y Acad Sci. 2013 May;1287(1):1-16. doi: 10.1111/nyas.12116. Epub 2013 May 9.

引用本文的文献

1
Illuminating diabetes multi-omics: Unraveling disease mechanisms and advancing personalized therapy.解读糖尿病多组学:揭示疾病机制与推进个性化治疗
World J Diabetes. 2025 Jul 15;16(7):106218. doi: 10.4239/wjd.v16.i7.106218.
2
Zebrafish navigating the metabolic maze: insights into human disease - assets, challenges and future implications.斑马鱼在代谢迷宫中探索:对人类疾病的见解——优势、挑战及未来影响
J Diabetes Metab Disord. 2024 Dec 16;24(1):3. doi: 10.1007/s40200-024-01539-8. eCollection 2025 Jun.
3
Application of Metabolomics and Traditional Chinese Medicine for Type 2 Diabetes Mellitus Treatment.

本文引用的文献

1
[Quantitative endogenous peptidomics analysis of the type-2 diabetic clinical serum samples].[2型糖尿病临床血清样本的定量内源性肽组学分析]
Se Pu. 2019 Aug 8;37(8):853-862. doi: 10.3724/SP.J.1123.2019.03012.
2
Multi-omics profiling reveals key signaling pathways in ovarian cancer controlled by STAT3.多组学分析揭示了 STAT3 调控的卵巢癌关键信号通路。
Theranostics. 2019 Jul 28;9(19):5478-5496. doi: 10.7150/thno.33444. eCollection 2019.
3
Longitudinal multi-omics of host-microbe dynamics in prediabetes.糖尿病前期宿主-微生物动态的纵向多组学研究。
代谢组学与传统中医在2型糖尿病治疗中的应用。
Diabetes Metab Syndr Obes. 2023 Dec 28;16:4269-4282. doi: 10.2147/DMSO.S441399. eCollection 2023.
4
Advantages of omics approaches for elucidating metabolic changes in diabetic peripheral neuropathy.组学方法在阐明糖尿病周围神经病变代谢变化中的优势。
Front Endocrinol (Lausanne). 2023 Nov 28;14:1208441. doi: 10.3389/fendo.2023.1208441. eCollection 2023.
5
Salivary microbiome and hypertension in the Qatari population.卡塔尔人群的唾液微生物组与高血压。
J Transl Med. 2023 Jul 8;21(1):454. doi: 10.1186/s12967-023-04247-8.
6
Fam20c regulates the calpain proteolysis system through phosphorylating Calpasatatin to maintain cell homeostasis.Fam20c 通过磷酸化钙蛋白酶抑制蛋白来调节钙蛋白酶蛋白酶解系统,以维持细胞内稳态。
J Transl Med. 2023 Jun 27;21(1):417. doi: 10.1186/s12967-023-04275-4.
7
Identification of Novel Metabolic Subtypes Using Multi-Trait Limited Mixed Regression in the Chinese Population.在中国人群中使用多性状有限混合回归识别新型代谢亚型
Biomedicines. 2022 Dec 1;10(12):3093. doi: 10.3390/biomedicines10123093.
8
Metabolomic and proteomic profiling in bipolar disorder patients revealed potential molecular signatures related to hemostasis.双相障碍患者的代谢组学和蛋白质组学分析揭示了与止血相关的潜在分子特征。
Metabolomics. 2022 Aug 3;18(8):65. doi: 10.1007/s11306-022-01924-5.
9
Proteomic characterization of the natural history of chronic HBV infection revealed by tandem mass tag-based quantitative proteomics approach.基于串联质量标签的定量蛋白质组学方法揭示慢性乙型肝炎病毒感染自然史的蛋白质组学特征
Mater Today Bio. 2022 May 25;15:100302. doi: 10.1016/j.mtbio.2022.100302. eCollection 2022 Jun.
10
Application of omics in hypertension and resistant hypertension.组学在高血压及顽固性高血压中的应用。
Hypertens Res. 2022 May;45(5):775-788. doi: 10.1038/s41440-022-00885-5. Epub 2022 Mar 9.
Nature. 2019 May;569(7758):663-671. doi: 10.1038/s41586-019-1236-x. Epub 2019 May 29.
4
Standards of medical care for type 2 diabetes in China 2019.中国 2019 年 2 型糖尿病医学诊疗标准。
Diabetes Metab Res Rev. 2019 Sep;35(6):e3158. doi: 10.1002/dmrr.3158. Epub 2019 May 29.
5
Tumor suppressor p53 and metabolism.肿瘤抑制因子 p53 与代谢。
J Mol Cell Biol. 2019 Apr 1;11(4):284-292. doi: 10.1093/jmcb/mjy070.
6
Comprehensive Strategy to Construct In-House Database for Accurate and Batch Identification of Small Molecular Metabolites.构建内部数据库的综合策略,用于准确和批量鉴定小分子代谢物。
Anal Chem. 2018 Jun 19;90(12):7635-7643. doi: 10.1021/acs.analchem.8b01482. Epub 2018 Jun 8.
7
Complement Components, C3 and C4, and the Metabolic Syndrome.补体成分C3和C4与代谢综合征
Curr Diabetes Rev. 2019;15(1):44-48. doi: 10.2174/1573399814666180417122030.
8
Metabolomics insights into early type 2 diabetes pathogenesis and detection in individuals with normal fasting glucose.代谢组学对空腹血糖正常的个体 2 型糖尿病发病机制和早期检测的研究进展
Diabetologia. 2018 Jun;61(6):1315-1324. doi: 10.1007/s00125-018-4599-x. Epub 2018 Apr 6.
9
Cell-of-Origin Patterns Dominate the Molecular Classification of 10,000 Tumors from 33 Types of Cancer.起源细胞模式主导了 33 种癌症类型的 10000 个肿瘤的分子分类。
Cell. 2018 Apr 5;173(2):291-304.e6. doi: 10.1016/j.cell.2018.03.022.
10
High-Density Lipoproteins: Effects on Vascular Function and Role in the Immune Response.高密度脂蛋白:对血管功能的影响及在免疫反应中的作用
Cardiol Clin. 2018 May;36(2):317-327. doi: 10.1016/j.ccl.2017.12.013.