• 文献检索
  • 文档翻译
  • 深度研究
  • 学术资讯
  • Suppr Zotero 插件Zotero 插件
  • 邀请有礼
  • 套餐&价格
  • 历史记录
应用&插件
Suppr Zotero 插件Zotero 插件浏览器插件Mac 客户端Windows 客户端微信小程序
定价
高级版会员购买积分包购买API积分包
服务
文献检索文档翻译深度研究API 文档MCP 服务
关于我们
关于 Suppr公司介绍联系我们用户协议隐私条款
关注我们

Suppr 超能文献

核心技术专利:CN118964589B侵权必究
粤ICP备2023148730 号-1Suppr @ 2026

文献检索

告别复杂PubMed语法,用中文像聊天一样搜索,搜遍4000万医学文献。AI智能推荐,让科研检索更轻松。

立即免费搜索

文件翻译

保留排版,准确专业,支持PDF/Word/PPT等文件格式,支持 12+语言互译。

免费翻译文档

深度研究

AI帮你快速写综述,25分钟生成高质量综述,智能提取关键信息,辅助科研写作。

立即免费体验

微波等离子体气体处理液通过巨噬细胞激活的抗癌活性。

Anticancer Activity of Liquid Treated with Microwave Plasma-Generated Gas through Macrophage Activation.

机构信息

Department of Medical Science, Chungnam National University, Daejeon 35015, Republic of Korea.

Department of Microbiology, College of Medicine, Chungnam National University, Daejeon 35015, Republic of Korea.

出版信息

Oxid Med Cell Longev. 2020 Jan 31;2020:2946820. doi: 10.1155/2020/2946820. eCollection 2020.

DOI:10.1155/2020/2946820
PMID:32089766
原文链接:https://pmc.ncbi.nlm.nih.gov/articles/PMC7013299/
Abstract

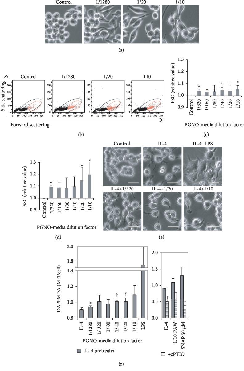
Reactive nitrogen species (RNS), including nitric oxide (NO) has been known as one of the key regulatory molecules in the immune system. In this study, we generated RNS-containing water treated with microwave plasma-generated gas in which the major component was nitric oxide (PGNO), and the effect on the macrophage polarization was investigated. The RNS-containing water was diluted in complete cell culture media (PGNO-solution) into the concentration that did not induce cell death in RAW 264.7 murine macrophages. PGNO-solution upregulates M1-type macrophage activation and downregulates the characteristics of M2-type macrophage at the transcriptional level. In addition, the PGNO-solution-treated M2-like macrophages had higher potential in killing melanoma cells. The anticancer potential was also investigated in a syngeneic mouse model. Our results show that PGNO-solution has the potential to convert the fate of macrophages, suggesting PGNO-solution treatment as a supportive method for controlling the function of macrophages under the tumor microenvironment.

摘要

活性氮物种(RNS),包括一氧化氮(NO),已被认为是免疫系统中关键的调节分子之一。在这项研究中,我们生成了含有微波等离子体产生的气体的含 RNS 水,其中主要成分为一氧化氮(PGNO),并研究了其对巨噬细胞极化的影响。将含 RNS 的水用完全细胞培养基(PGNO 溶液)稀释至不会诱导 RAW 264.7 鼠巨噬细胞死亡的浓度。PGNO 溶液在转录水平上上调 M1 型巨噬细胞的激活,并下调 M2 型巨噬细胞的特征。此外,用 PGNO 溶液处理的 M2 样巨噬细胞具有更高的杀伤黑色素瘤细胞的潜力。我们还在同基因小鼠模型中研究了抗癌潜力。我们的结果表明,PGNO 溶液具有改变巨噬细胞命运的潜力,提示 PGNO 溶液处理可能是控制肿瘤微环境中巨噬细胞功能的一种辅助方法。

https://cdn.ncbi.nlm.nih.gov/pmc/blobs/683a/7013299/913e87670649/OMCL2020-2946820.007.jpg
https://cdn.ncbi.nlm.nih.gov/pmc/blobs/683a/7013299/f947fe8fcb0c/OMCL2020-2946820.001.jpg
https://cdn.ncbi.nlm.nih.gov/pmc/blobs/683a/7013299/89c051a0db0b/OMCL2020-2946820.002.jpg
https://cdn.ncbi.nlm.nih.gov/pmc/blobs/683a/7013299/84aa6fc1d0e6/OMCL2020-2946820.003.jpg
https://cdn.ncbi.nlm.nih.gov/pmc/blobs/683a/7013299/7c6d93d595ff/OMCL2020-2946820.004.jpg
https://cdn.ncbi.nlm.nih.gov/pmc/blobs/683a/7013299/14aa4ea7a5cc/OMCL2020-2946820.005.jpg
https://cdn.ncbi.nlm.nih.gov/pmc/blobs/683a/7013299/6306eeb7b997/OMCL2020-2946820.006.jpg
https://cdn.ncbi.nlm.nih.gov/pmc/blobs/683a/7013299/913e87670649/OMCL2020-2946820.007.jpg
https://cdn.ncbi.nlm.nih.gov/pmc/blobs/683a/7013299/f947fe8fcb0c/OMCL2020-2946820.001.jpg
https://cdn.ncbi.nlm.nih.gov/pmc/blobs/683a/7013299/89c051a0db0b/OMCL2020-2946820.002.jpg
https://cdn.ncbi.nlm.nih.gov/pmc/blobs/683a/7013299/84aa6fc1d0e6/OMCL2020-2946820.003.jpg
https://cdn.ncbi.nlm.nih.gov/pmc/blobs/683a/7013299/7c6d93d595ff/OMCL2020-2946820.004.jpg
https://cdn.ncbi.nlm.nih.gov/pmc/blobs/683a/7013299/14aa4ea7a5cc/OMCL2020-2946820.005.jpg
https://cdn.ncbi.nlm.nih.gov/pmc/blobs/683a/7013299/6306eeb7b997/OMCL2020-2946820.006.jpg
https://cdn.ncbi.nlm.nih.gov/pmc/blobs/683a/7013299/913e87670649/OMCL2020-2946820.007.jpg

相似文献

1
Anticancer Activity of Liquid Treated with Microwave Plasma-Generated Gas through Macrophage Activation.微波等离子体气体处理液通过巨噬细胞激活的抗癌活性。
Oxid Med Cell Longev. 2020 Jan 31;2020:2946820. doi: 10.1155/2020/2946820. eCollection 2020.
2
Dynamics of nitric oxide level in liquids treated with microwave plasma-generated gas and their effects on spinach development.微波等离子体气体处理液中一氧化氮水平的动态及其对菠菜生长的影响。
Sci Rep. 2019 Jan 30;9(1):1011. doi: 10.1038/s41598-018-37711-3.
3
Melanoma exosomes promote mixed M1 and M2 macrophage polarization.黑色素瘤外泌体促进混合 M1 和 M2 巨噬细胞极化。
Cytokine. 2018 May;105:63-72. doi: 10.1016/j.cyto.2018.02.002. Epub 2018 Feb 17.
4
M2 Macrophage Polarization Mediates Anti-inflammatory Effects of Endothelial Nitric Oxide Signaling.M2型巨噬细胞极化介导内皮型一氧化氮信号的抗炎作用。
Diabetes. 2015 Aug;64(8):2836-46. doi: 10.2337/db14-1668. Epub 2015 Apr 6.
5
IL-10 is required for polarization of macrophages to M2-like phenotype by mycobacterial DnaK (heat shock protein 70).白细胞介素-10是巨噬细胞被分枝杆菌DnaK(热休克蛋白70)极化至M2样表型所必需的。
Cytokine. 2016 Sep;85:123-9. doi: 10.1016/j.cyto.2016.06.018. Epub 2016 Jun 20.
6
STAT6 Upregulation Promotes M2 Macrophage Polarization to Suppress Atherosclerosis.信号转导和转录激活因子6(STAT6)上调促进M2巨噬细胞极化以抑制动脉粥样硬化。
Med Sci Monit Basic Res. 2017 Jun 15;23:240-249. doi: 10.12659/msmbr.904014.
7
Interplay of interferon-gamma and macrophage polarization during Talaromyces marneffei infection.干扰素-γ与巨噬细胞极化在马尔尼菲青霉感染中的相互作用。
Microb Pathog. 2019 Sep;134:103594. doi: 10.1016/j.micpath.2019.103594. Epub 2019 Jun 12.
8
Pyropia yezoensis glycoprotein promotes the M1 to M2 macrophage phenotypic switch via the STAT3 and STAT6 transcription factors.条斑紫菜糖蛋白通过信号转导和转录激活因子3(STAT3)和信号转导和转录激活因子6(STAT6)转录因子促进巨噬细胞从M1型向M2型表型转变。
Int J Mol Med. 2016 Aug;38(2):666-74. doi: 10.3892/ijmm.2016.2656. Epub 2016 Jun 24.
9
Early Growth Response Gene-2 Is Essential for M1 and M2 Macrophage Activation and Plasticity by Modulation of the Transcription Factor CEBPβ.早期生长反应基因-2 通过调节转录因子 C/EBPβ 对 M1 和 M2 巨噬细胞的激活和可塑性至关重要。
Front Immunol. 2018 Nov 1;9:2515. doi: 10.3389/fimmu.2018.02515. eCollection 2018.
10
Panax notoginseng Inhibits Tumor Growth through Activating Macrophage to M1 Polarization.三七通过激活巨噬细胞向 M1 极化抑制肿瘤生长。
Am J Chin Med. 2018;46(6):1369-1385. doi: 10.1142/S0192415X18500726. Epub 2018 Aug 31.

引用本文的文献

1
Comparing Redox and Intracellular Signalling Responses to Cold Plasma in Wound Healing and Cancer.比较氧化还原和细胞内信号转导对冷等离子体在伤口愈合和癌症中的反应。
Curr Issues Mol Biol. 2024 May 17;46(5):4885-4923. doi: 10.3390/cimb46050294.
2
Combined Effect of Plasma-Activated Water and Topotecan in Glioblastoma Cells.血浆活化水与拓扑替康对胶质母细胞瘤细胞的联合作用
Cancers (Basel). 2023 Oct 5;15(19):4858. doi: 10.3390/cancers15194858.
3
Medical gas plasma technology: Roadmap on cancer treatment and immunotherapy.医用气体等离子体技术:癌症治疗与免疫疗法路线图。

本文引用的文献

1
The synergistic effect between hydrogen peroxide and nitrite, two long-lived molecular species from cold atmospheric plasma, triggers tumor cells to induce their own cell death.过氧化氢和亚硝酸盐之间的协同作用,这两种来自冷态大气压等离子体的长寿命分子种类,会触发肿瘤细胞诱导自身细胞死亡。
Redox Biol. 2019 Sep;26:101291. doi: 10.1016/j.redox.2019.101291. Epub 2019 Aug 8.
2
Plasma-activated medium selectively eliminates undifferentiated human induced pluripotent stem cells.等离子体激活培养基可选择性地消除未分化的人类诱导多能干细胞。
Regen Ther. 2016 Sep 10;5:55-63. doi: 10.1016/j.reth.2016.07.001. eCollection 2016 Dec.
3
Dynamics of nitric oxide level in liquids treated with microwave plasma-generated gas and their effects on spinach development.
Redox Biol. 2023 Sep;65:102798. doi: 10.1016/j.redox.2023.102798. Epub 2023 Jun 27.
4
Opportunities for Nitric Oxide in Potentiating Cancer Immunotherapy.一氧化氮在增强癌症免疫疗法中的作用机会。
Pharmacol Rev. 2022 Oct;74(4):1146-1175. doi: 10.1124/pharmrev.121.000500.
5
Non-Thermal Plasma Jet-Treated Medium Induces Selective Cytotoxicity against -Infected Macrophages.非热等离子体射流处理的培养基对感染的巨噬细胞具有选择性细胞毒性。
Biomedicines. 2022 May 26;10(6):1243. doi: 10.3390/biomedicines10061243.
6
Emerging innovations in cold plasma therapy against cancer: A paradigm shift.冷等离子体治疗癌症的新兴创新:范式转变。
Drug Discov Today. 2022 Sep;27(9):2425-2439. doi: 10.1016/j.drudis.2022.05.014. Epub 2022 May 19.
7
Nitric-oxide enriched plasma-activated water inactivates 229E coronavirus and alters antiviral response genes in human lung host cells.富含一氧化氮的等离子体活化水可灭活229E冠状病毒并改变人肺宿主细胞中的抗病毒反应基因。
Bioact Mater. 2023 Jan;19:569-580. doi: 10.1016/j.bioactmat.2022.05.005. Epub 2022 May 8.
8
Cold atmospheric plasma for preventing infection of viruses that use ACE2 for entry.冷等离体子体预防使用 ACE2 进入细胞的病毒感染。
Theranostics. 2022 Mar 14;12(6):2811-2832. doi: 10.7150/thno.70098. eCollection 2022.
9
In Vivo Metabolic Analysis of the Anticancer Effects of Plasma-Activated Saline in Three Tumor Animal Models.血浆激活盐水在三种肿瘤动物模型中抗癌作用的体内代谢分析
Biomedicines. 2022 Feb 23;10(3):528. doi: 10.3390/biomedicines10030528.
10
In Vitro and In Vivo Enhancement of Temozolomide Effect in Human Glioblastoma by Non-Invasive Application of Cold Atmospheric Plasma.通过冷大气等离子体的非侵入性应用在体外和体内增强替莫唑胺对人胶质母细胞瘤的疗效
Cancers (Basel). 2021 Sep 6;13(17):4485. doi: 10.3390/cancers13174485.
微波等离子体气体处理液中一氧化氮水平的动态及其对菠菜生长的影响。
Sci Rep. 2019 Jan 30;9(1):1011. doi: 10.1038/s41598-018-37711-3.
4
Macrophages in skin melanoma-the key element in melanomagenesis.皮肤黑色素瘤中的巨噬细胞——黑色素瘤发生的关键要素。
Oncol Lett. 2018 Apr;15(4):5399-5404. doi: 10.3892/ol.2018.8021. Epub 2018 Feb 9.
5
Metabolic changes in tumor cells and tumor-associated macrophages: A mutual relationship.肿瘤细胞与肿瘤相关巨噬细胞的代谢变化:一种相互关系。
Cancer Lett. 2018 Jan 28;413:102-109. doi: 10.1016/j.canlet.2017.10.037. Epub 2017 Oct 27.
6
Non-thermal plasma-treated solution demonstrates antitumor activity against pancreatic cancer cells in vitro and in vivo.经非热等离子体处理的溶液在体外和体内均显示出对胰腺癌细胞的抗肿瘤活性。
Sci Rep. 2017 Aug 16;7(1):8319. doi: 10.1038/s41598-017-08560-3.
7
Novel Intraperitoneal Treatment With Non-Thermal Plasma-Activated Medium Inhibits Metastatic Potential of Ovarian Cancer Cells.新型腹腔内非热等离子体激活介质治疗抑制卵巢癌细胞转移潜能。
Sci Rep. 2017 Jul 20;7(1):6085. doi: 10.1038/s41598-017-05620-6.
8
Analysis of reactive oxygen and nitrogen species generated in three liquid media by low temperature helium plasma jet.低温氦等离子体射流在三种液体介质中产生的活性氧和氮物种的分析。
Sci Rep. 2017 Jul 4;7(1):4562. doi: 10.1038/s41598-017-04650-4.
9
The Specific Vulnerabilities of Cancer Cells to the Cold Atmospheric Plasma-Stimulated Solutions.癌症细胞对冷等离体等离子体刺激溶液的特定脆弱性。
Sci Rep. 2017 Jun 30;7(1):4479. doi: 10.1038/s41598-017-04770-x.
10
Effects of atmospheric-pressure non-thermal bio-compatible plasma and plasma activated nitric oxide water on cervical cancer cells.大气压非热生物兼容等离子体和等离子体激活的一氧化氮水对宫颈癌细胞的影响。
Sci Rep. 2017 Mar 31;7:45781. doi: 10.1038/srep45781.