Suppr超能文献

冷等离体子体预防使用 ACE2 进入细胞的病毒感染。

Cold atmospheric plasma for preventing infection of viruses that use ACE2 for entry.

机构信息

Wuxi School of Medicine, Jiangnan University, Wuxi 214122, China.

State Key Laboratory of Molecular Vaccinology and Molecular Diagnostics & Center for Molecular Imaging and Translational Medicine, School of Public Health, Xiamen University, Xiamen 361102, China.

出版信息

Theranostics. 2022 Mar 14;12(6):2811-2832. doi: 10.7150/thno.70098. eCollection 2022.

Abstract

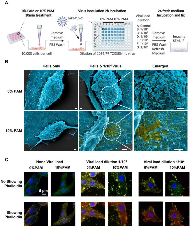
The mutating SARS-CoV-2 potentially impairs the efficacy of current vaccines or antibody-based treatments. Broad-spectrum and rapid anti-virus methods feasible for regular epidemic prevention against COVID-19 or alike are urgently called for. Using SARS-CoV-2 virus and bioengineered pseudoviruses carrying ACE2-binding spike protein domains, we examined the efficacy of cold atmospheric plasma (CAP) on virus entry prevention. We found that CAP could effectively inhibit the entry of virus into cells. Direct CAP or CAP-activated medium (PAM) triggered rapid internalization and nuclear translocation of the virus receptor, ACE2, which began to return after 5 hours and was fully recovered by 12 hours. This was seen with both VERO-E6 cells and human mammary epithelial MCF10A cells, and . Hydroxyl radical (·OH) and species derived from its interactions with other species were found to be the most effective CAP components for triggering ACE2 nucleus translocation. The ERα/STAT3(Tyr705) and EGFR(Tyr1068/1086)/STAT3(Tyr705) axes were found to interact and collectively mediate the effects on ACE2 localization and expression. Our data support the use of PAM in helping control SARS-CoV-2 if developed into products for nose/mouth spray; an approach extendable to other viruses utilizing ACE2 for host entry.

摘要

不断变异的 SARS-CoV-2 可能会降低当前疫苗或基于抗体的治疗方法的效果。因此,迫切需要广谱且快速的抗病毒方法,以常规预防 COVID-19 或类似疾病。我们使用 SARS-CoV-2 病毒和携带 ACE2 结合刺突蛋白结构域的生物工程假病毒,研究了冷等离体(CAP)对病毒进入预防的效果。我们发现 CAP 可以有效抑制病毒进入细胞。直接 CAP 或 CAP 激活的培养基(PAM)可引发病毒受体 ACE2 的快速内化和核转位,这种内化和转位在 5 小时后开始恢复,12 小时后完全恢复。这在 VERO-E6 细胞和人乳腺上皮 MCF10A 细胞中均有观察到。此外,我们发现羟基自由基(·OH)及其与其他物质相互作用产生的物质是触发 ACE2 核转位的最有效 CAP 成分。我们还发现 ERα/STAT3(Tyr705)和 EGFR(Tyr1068/1086)/STAT3(Tyr705)轴相互作用并共同介导 ACE2 定位和表达的变化。我们的数据支持如果将 PAM 开发成鼻/口喷雾产品,用于控制 SARS-CoV-2,这是一种可扩展到其他利用 ACE2 进入宿主的病毒的方法。

https://cdn.ncbi.nlm.nih.gov/pmc/blobs/21e7/8965494/356355048007/thnov12p2811g001.jpg

文献AI研究员

20分钟写一篇综述,助力文献阅读效率提升50倍。

立即体验

用中文搜PubMed

大模型驱动的PubMed中文搜索引擎

马上搜索

文档翻译

学术文献翻译模型,支持多种主流文档格式。

立即体验