Suppr超能文献

NOTCH4 通过转录激活 SLUG 和 GAS1 维持三阴性乳腺癌中静止的间充质样乳腺癌干细胞。

NOTCH4 maintains quiescent mesenchymal-like breast cancer stem cells via transcriptionally activating SLUG and GAS1 in triple-negative breast cancer.

机构信息

Fudan University Shanghai Cancer Center & Institutes of Biomedical Sciences; Shanghai Medical College; Key Laboratory of Breast Cancer in Shanghai; Innovation Center for Cell Signaling Network: Cancer Institute, Fudan University, Shanghai 200032, China.

The CAS Key Laboratory of Innate Immunity and Chronic Disease, School of Life Sciences, University of Science & Technology of China, Hefei, Anhui 230027, China.

出版信息

Theranostics. 2020 Jan 19;10(5):2405-2421. doi: 10.7150/thno.38875. eCollection 2020.

Abstract

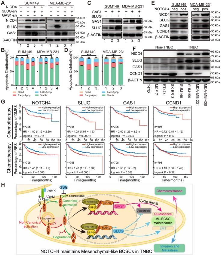
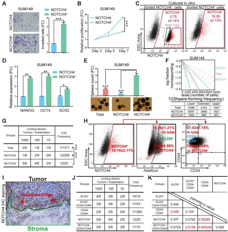
NOTCH4 receptor has been implicated in triple-negative breast cancer (TNBC) development and breast cancer stem cell (BCSC) regulation. However, the potential of NOTCH4 as a BCSC marker and the underlying mechanisms remain unclear. In this study, we determined the expression and activation of NOTCH4 in breast cancer cell lines and tumor samples by qRT-PCR, western blotting and immunohistochemistry. Subsequently, and serial dilution experiments were performed to demonstrate the application of NOTCH4 as an efficient mesenchymal-like (ML)-BCSC marker in TNBC. Stable overexpression of activated NOTCH4 and knockdown cell lines were established using lentivirus. RNA-seq and qRT-PCR were employed to reveal the downstream effectors of NOTCH4, followed by dual-luciferase reporter and chromatin immunoprecipitation assays to identify the genuine binding sites of NOTCH4 on SLUG and GAS1 promoters. Transwell assay, mammosphere formation and chemoresistance experiments were performed to determine the effects of SLUG, GAS1 and NOTCH4 on the mesenchymal-like characteristics of TNBC cells. Survival analysis was used to study the relation of NOTCH4, SLUG and GAS1 with prognosis of breast cancer. NOTCH4 is aberrantly highly expressed and activated in TNBC, which contributes to the maintenance of ML-BCSCs. Furthermore, NOTCH4 shows significantly higher efficiency in labeling ML-BCSCs than the currently commonly used CD24CD44 marker. Mechanistically, NOTCH4 transcriptionally upregulates SLUG and GAS1 to promote EMT and quiescence in TNBC, respectively. The effects of NOTCH4 can be mimicked by simultaneous overexpression of SLUG and GAS1. Moreover, SLUG is also involved in harnessing GAS1, a known tumor suppressor gene, via its anti-apoptotic function. Our findings reveal that the NOTCH4-SLUG-GAS1 circuit serves as a potential target for tumor intervention by overcoming stemness of ML-BCSCs and by conquering the lethal chemoresistance and metastasis of TNBC.

摘要

NOTCH4 受体已被牵涉到三阴性乳腺癌(TNBC)的发展和乳腺癌干细胞(BCSC)的调控中。然而,NOTCH4 作为 BCSC 标志物的潜力及其潜在机制仍不清楚。在这项研究中,我们通过 qRT-PCR、western blot 和免疫组织化学检测了乳腺癌细胞系和肿瘤样本中 NOTCH4 的表达和激活。随后,进行了连续稀释实验,以证明 NOTCH4 作为 TNBC 中有效间充质样(ML)-BCSC 标志物的应用。使用慢病毒建立了稳定过表达激活的 NOTCH4 和敲低细胞系。通过 RNA-seq 和 qRT-PCR 揭示了 NOTCH4 的下游效应物,随后进行双荧光素酶报告基因和染色质免疫沉淀实验,以鉴定 NOTCH4 在 SLUG 和 GAS1 启动子上的真实结合位点。通过 Transwell 实验、类乳腺球形成和化疗耐药实验,确定了 SLUG、GAS1 和 NOTCH4 对 TNBC 细胞间充质样特征的影响。生存分析用于研究 NOTCH4、SLUG 和 GAS1 与乳腺癌预后的关系。NOTCH4 在 TNBC 中异常高表达和激活,有助于维持 ML-BCSC。此外,NOTCH4 在标记 ML-BCSC 方面比目前常用的 CD24CD44 标志物效率更高。从机制上讲,NOTCH4 转录上调 SLUG 和 GAS1,分别促进 TNBC 中的 EMT 和静止。同时过表达 SLUG 和 GAS1 可以模拟 NOTCH4 的作用。此外,SLUG 还通过其抗凋亡功能参与利用已知的肿瘤抑制基因 GAS1。我们的研究结果表明,NOTCH4-SLUG-GAS1 通路可作为通过克服 ML-BCSC 的干性和克服 TNBC 的致命化疗耐药性和转移来干预肿瘤的潜在靶点。

https://cdn.ncbi.nlm.nih.gov/pmc/blobs/49e8/7019177/c46493cb3cac/thnov10p2405g001.jpg

文献检索

告别复杂PubMed语法,用中文像聊天一样搜索,搜遍4000万医学文献。AI智能推荐,让科研检索更轻松。

立即免费搜索

文件翻译

保留排版,准确专业,支持PDF/Word/PPT等文件格式,支持 12+语言互译。

免费翻译文档

深度研究

AI帮你快速写综述,25分钟生成高质量综述,智能提取关键信息,辅助科研写作。

立即免费体验