Plant Protection and Biomolecular Diagnosis Department, Arid Lands Cultivation Research Institute, City of Scientific Research and Technological Applications, New Borg El-Arab City 21934, Egypt.
Botany Department, Faculty of Science, Suez Canal University, Ismailia 41522, Egypt.
Biomolecules. 2020 Mar 1;10(3):379. doi: 10.3390/biom10030379.
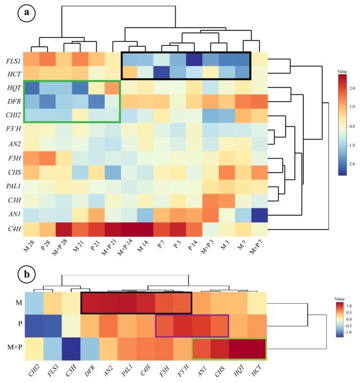
Plant roots are exposed to penetration by different biotrophic and necrotrophic fungi. However, plant immune responses vary, depending on the root-penetrating fungus. Using qRT-PCR, changes over time in the systemic transcriptional expression of the polyphenol biosynthesis-related genes were investigated in sunflower plants in response to colonization with and/or infection with . The results demonstrated that both fungi systemically induced the transcriptional expression of most of the addressed genes at varying degrees. However, the inducing effect differed according to the treatment type, plant organ, targeted gene, and time stage. The inducing effect of was more prevalent than in the early stages. In general, the dual treatment showed a superior inducing effect over the single treatments at most of the time. The hierarchical clustering analysis showed that cinnamate-4-hydroxylase was the master expressed gene along the studied time period. The cell wall lignification was the main plant-defensive-mechanism induced. In addition, accumulations of chlorogenic acid, flavonoids, and anthocyanins were also triggered. Moreover, colonization with improved the plant growth and reduced the disease severity. We can conclude that the proactive, rather than curative, colonization with is of great importance, owing to their protective and growth-promoting roles, even if no infection occurred.
植物根系易受到不同的生物亲和和坏死亲和真菌的穿透。然而,植物的免疫反应因穿透根系的真菌而异。利用 qRT-PCR,研究了在向日葵植株中,与 和/或 感染相关的多酚生物合成相关基因的系统转录表达随时间的变化。结果表明,两种真菌在不同程度上系统诱导了大部分所研究基因的转录表达。然而,诱导效应因处理类型、植物器官、靶向基因和时间阶段而异。在早期阶段, 对 的诱导作用比 更为普遍。总的来说,在大多数时间里,双重处理比单一处理表现出更强的诱导效应。层次聚类分析表明,肉桂酸 4-羟化酶是整个研究期间表达水平最高的主效基因。细胞壁木质化是诱导的主要植物防御机制。此外,还触发了绿原酸、类黄酮和花青素的积累。此外, 对植物的定殖促进了其生长并降低了病害严重程度。我们可以得出结论,由于其保护和促进生长的作用,即使没有发生感染,积极的、而非治疗性的 定殖也非常重要。