• 文献检索
  • 文档翻译
  • 深度研究
  • 学术资讯
  • Suppr Zotero 插件Zotero 插件
  • 邀请有礼
  • 套餐&价格
  • 历史记录
应用&插件
Suppr Zotero 插件Zotero 插件浏览器插件Mac 客户端Windows 客户端微信小程序
定价
高级版会员购买积分包购买API积分包
服务
文献检索文档翻译深度研究API 文档MCP 服务
关于我们
关于 Suppr公司介绍联系我们用户协议隐私条款
关注我们

Suppr 超能文献

核心技术专利:CN118964589B侵权必究
粤ICP备2023148730 号-1Suppr @ 2026

文献检索

告别复杂PubMed语法,用中文像聊天一样搜索,搜遍4000万医学文献。AI智能推荐,让科研检索更轻松。

立即免费搜索

文件翻译

保留排版,准确专业,支持PDF/Word/PPT等文件格式,支持 12+语言互译。

免费翻译文档

深度研究

AI帮你快速写综述,25分钟生成高质量综述,智能提取关键信息,辅助科研写作。

立即免费体验

膜联蛋白A1是芝麻素代谢产物的抗炎结合靶点。

Annexin A1 accounts for an anti-inflammatory binding target of sesamin metabolites.

作者信息

Kabe Yasuaki, Takemoto Daisuke, Kanai Ayaka, Hirai Miwa, Ono Yoshiko, Akazawa Sota, Horikawa Manabu, Kitagawa Yoshinori, Handa Hiroshi, Rogi Tomohiro, Shibata Hiroshi, Suematsu Makoto

机构信息

1Department of Biochemistry, Keio University School of Medicine, Tokyo, 160-8582 Japan.

2Japan Agency for Medical Research and Development, Core Research for Evolutional Science and Technology (AMED-CREST), Tokyo, Japan.

出版信息

NPJ Sci Food. 2020 Feb 20;4:4. doi: 10.1038/s41538-020-0064-6. eCollection 2020.

DOI:10.1038/s41538-020-0064-6
PMID:32133417
原文链接:https://pmc.ncbi.nlm.nih.gov/articles/PMC7033200/
Abstract

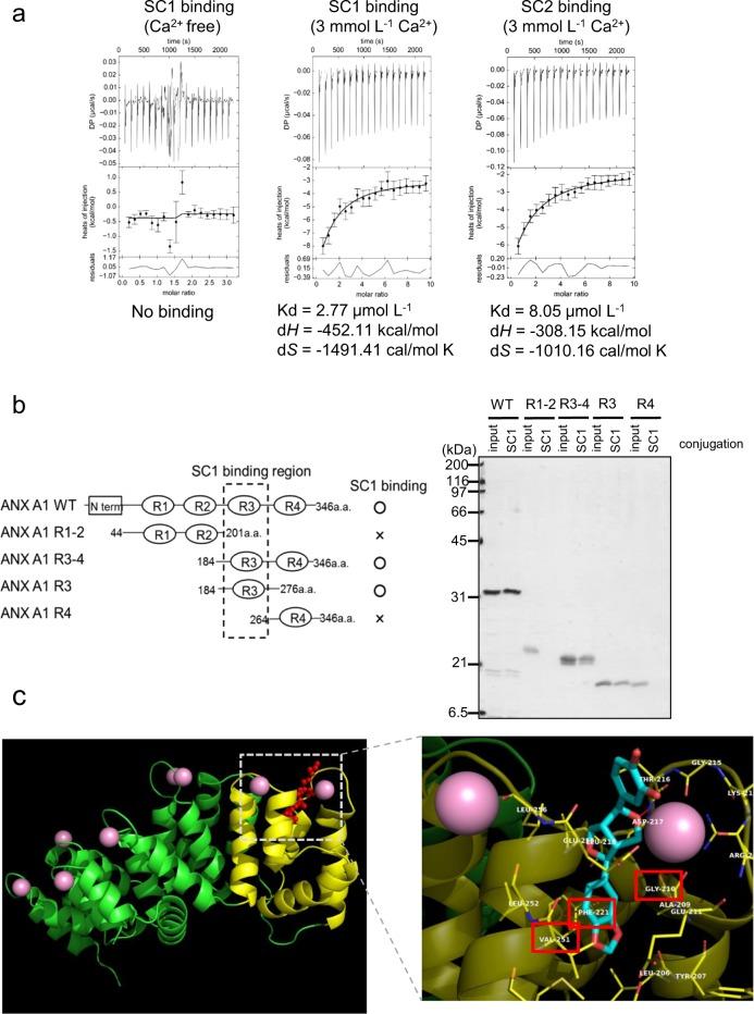
Sesamin [(7α,7'α,8α,8'α)-3,4:3',4'-bis(methylenedioxy)-7,9':7',9-diepoxylignane] is a major lignan in sesame seeds. Sesamin is converted to the catechol metabolite, SC1 [(7α,7'α,8α,8'α)-3',4'-methylenedioxy-7,9':7',9-diepoxylignane-3,4-diol] with anti-inflammatory effects after oral administration. However, its molecular target remains unknown. Analysis using high-performance affinity nanobeads led to the identification of annexin A1 (ANX A1) as an SC1-binding protein. SC1 was found to bind to the annexin repeat 3 region of ANX A1 with a high-affinity constant (Kd = 2.77 μmol L). In U937 cells, SC1 exhibited an anti-inflammatory effect dependent on ANX A1. Furthermore, administration of sesamin or SC1 attenuated carbon tetrachloride-induced liver damage in mice and concurrently suppressed inflammatory responses dependent on ANX A1. The mechanism involved SC1-induced ANX A1 phosphorylation at serine 27 that facilitates extracellular ANX A1 release. Consequently, the ANX A1 released into the extracellular space suppressed the production of tumor necrosis factor α. This study demonstrates that ANX A1 acts as a pivotal target of sesamin metabolites to attenuate inflammatory responses.

摘要

芝麻素[(7α,7'α,8α,8'α)-3,4:3',4'-双亚甲二氧基-7,9':7',9-二环氧木脂素]是芝麻籽中的一种主要木脂素。口服后,芝麻素会转化为具有抗炎作用的儿茶酚代谢产物SC1[(7α,7'α,8α,8'α)-3',4'-亚甲二氧基-7,9':7',9-二环氧木脂素-3,4-二醇]。然而,其分子靶点仍然未知。使用高性能亲和纳米珠进行分析后,确定膜联蛋白A1(ANX A1)为SC1结合蛋白。发现SC1以高亲和力常数(Kd = 2.77 μmol/L)与ANX A1的膜联蛋白重复3区域结合。在U937细胞中,SC1表现出依赖于ANX A1的抗炎作用。此外,给予芝麻素或SC1可减轻小鼠四氯化碳诱导的肝损伤,并同时抑制依赖于ANX A1的炎症反应。其机制涉及SC1诱导ANX A1在丝氨酸27处磷酸化,从而促进细胞外ANX A1释放。因此,释放到细胞外空间的ANX A1抑制了肿瘤坏死因子α的产生。这项研究表明,ANX A1作为芝麻素代谢产物的关键靶点,可减轻炎症反应。

https://cdn.ncbi.nlm.nih.gov/pmc/blobs/73a9/7033200/b4e12c2ee6cb/41538_2020_64_Fig7_HTML.jpg
https://cdn.ncbi.nlm.nih.gov/pmc/blobs/73a9/7033200/437d46757723/41538_2020_64_Fig1_HTML.jpg
https://cdn.ncbi.nlm.nih.gov/pmc/blobs/73a9/7033200/8912f1abaf0f/41538_2020_64_Fig2_HTML.jpg
https://cdn.ncbi.nlm.nih.gov/pmc/blobs/73a9/7033200/0dbfa3eab49b/41538_2020_64_Fig3_HTML.jpg
https://cdn.ncbi.nlm.nih.gov/pmc/blobs/73a9/7033200/ea80bd9e1e83/41538_2020_64_Fig4_HTML.jpg
https://cdn.ncbi.nlm.nih.gov/pmc/blobs/73a9/7033200/d1d688cbbe01/41538_2020_64_Fig5_HTML.jpg
https://cdn.ncbi.nlm.nih.gov/pmc/blobs/73a9/7033200/5868d02ce896/41538_2020_64_Fig6_HTML.jpg
https://cdn.ncbi.nlm.nih.gov/pmc/blobs/73a9/7033200/b4e12c2ee6cb/41538_2020_64_Fig7_HTML.jpg
https://cdn.ncbi.nlm.nih.gov/pmc/blobs/73a9/7033200/437d46757723/41538_2020_64_Fig1_HTML.jpg
https://cdn.ncbi.nlm.nih.gov/pmc/blobs/73a9/7033200/8912f1abaf0f/41538_2020_64_Fig2_HTML.jpg
https://cdn.ncbi.nlm.nih.gov/pmc/blobs/73a9/7033200/0dbfa3eab49b/41538_2020_64_Fig3_HTML.jpg
https://cdn.ncbi.nlm.nih.gov/pmc/blobs/73a9/7033200/ea80bd9e1e83/41538_2020_64_Fig4_HTML.jpg
https://cdn.ncbi.nlm.nih.gov/pmc/blobs/73a9/7033200/d1d688cbbe01/41538_2020_64_Fig5_HTML.jpg
https://cdn.ncbi.nlm.nih.gov/pmc/blobs/73a9/7033200/5868d02ce896/41538_2020_64_Fig6_HTML.jpg
https://cdn.ncbi.nlm.nih.gov/pmc/blobs/73a9/7033200/b4e12c2ee6cb/41538_2020_64_Fig7_HTML.jpg

相似文献

1
Annexin A1 accounts for an anti-inflammatory binding target of sesamin metabolites.膜联蛋白A1是芝麻素代谢产物的抗炎结合靶点。
NPJ Sci Food. 2020 Feb 20;4:4. doi: 10.1038/s41538-020-0064-6. eCollection 2020.
2
Sesamin Catechol Glucuronides Exert Anti-inflammatory Effects by Suppressing Interferon β and Inducible Nitric Oxide Synthase Expression through Deconjugation in Macrophage-like J774.1 Cells.芝麻素儿茶素葡萄糖醛酸苷通过去共轭化在巨噬细胞样 J774.1 细胞中抑制干扰素β和诱导型一氧化氮合酶的表达发挥抗炎作用。
J Agric Food Chem. 2019 Jul 10;67(27):7640-7649. doi: 10.1021/acs.jafc.8b07227. Epub 2019 Apr 16.
3
Identification of the metabolites of episesamin in rat bile and human liver microsomes.鉴定表色烯素在大鼠胆汁和人肝微粒体中的代谢物。
Biol Pharm Bull. 2012;35(5):709-16. doi: 10.1248/bpb.35.709.
4
Lignan derivatives from the stem bark of Syzygium cumini (L.) Skeels.来自乌墨(Syzygium cumini (L.) Skeels.)茎皮的木脂素衍生物
Nat Prod Res. 2009;23(5):422-30. doi: 10.1080/14786410802038697.
5
The role of the Annexin-A1/FPR2 system in the regulation of mast cell degranulation provoked by compound 48/80 and in the inhibitory action of nedocromil.膜联蛋白A1/甲酰肽受体2系统在调节化合物48/80引发的肥大细胞脱颗粒及奈多罗米抑制作用中的作用
Int Immunopharmacol. 2016 Mar;32:87-95. doi: 10.1016/j.intimp.2016.01.003. Epub 2016 Jan 21.
6
Impaired phagocytic mechanism in annexin 1 null macrophages.膜联蛋白1基因缺失的巨噬细胞中吞噬机制受损。
Br J Pharmacol. 2006 Jun;148(4):469-77. doi: 10.1038/sj.bjp.0706730. Epub 2006 Apr 24.
7
Cromoglycate drugs suppress eicosanoid generation in U937 cells by promoting the release of Anx-A1.色甘酸盐药物通过促进膜联蛋白A1的释放来抑制U937细胞中类花生酸的生成。
Biochem Pharmacol. 2009 Jun 15;77(12):1814-26. doi: 10.1016/j.bcp.2009.03.010. Epub 2009 Mar 24.
8
Endogenous Annexin-A1 Regulates Haematopoietic Stem Cell Mobilisation and Inflammatory Response Post Myocardial Infarction in Mice In Vivo.内源性膜联蛋白 A1 调控体内心肌梗死后造血干细胞动员和炎症反应。
Sci Rep. 2017 Nov 30;7(1):16615. doi: 10.1038/s41598-017-16317-1.
9
Hepatoprotective properties of sesamin against CCl4 induced oxidative stress-mediated apoptosis in mice via JNK pathway.芝麻素通过 JNK 通路对 CCl4 诱导的氧化应激介导的凋亡对小鼠的肝保护作用。
Food Chem Toxicol. 2014 Feb;64:41-8. doi: 10.1016/j.fct.2013.11.017. Epub 2013 Nov 25.
10
Overexpression of Annexin A1 is associated with the formation of capillaries in infantile hemangioma.膜联蛋白A1的过表达与婴儿血管瘤中毛细血管的形成有关。
Mol Clin Oncol. 2022 Jul 12;17(3):133. doi: 10.3892/mco.2022.2566. eCollection 2022 Sep.

引用本文的文献

1
Sesamin Induces the Transdifferentiation of Type II Alveolar Epithelial Cells via AnnexinA1 and TRPV1.芝麻素通过膜联蛋白A1和瞬时受体电位香草酸亚型1诱导II型肺泡上皮细胞转分化。
Lung. 2023 Feb;201(1):65-77. doi: 10.1007/s00408-023-00598-7. Epub 2023 Feb 3.
2
Production of beneficial lignans in heterologous host plants.在异源宿主植物中生产有益木脂素。
Front Plant Sci. 2022 Oct 11;13:1026664. doi: 10.3389/fpls.2022.1026664. eCollection 2022.
3
Transgenic Forsythia plants expressing sesame cytochrome P450 produce beneficial lignans.

本文引用的文献

1
Identification of a binding protein for sesamin and characterization of its roles in plant growth.芝麻素结合蛋白的鉴定及其在植物生长中的作用研究
Sci Rep. 2019 Jun 14;9(1):8631. doi: 10.1038/s41598-019-45003-7.
2
Advancements of Annexin A1 in inflammation and tumorigenesis.膜联蛋白A1在炎症和肿瘤发生中的研究进展。
Onco Targets Ther. 2019 Apr 30;12:3245-3254. doi: 10.2147/OTT.S202271. eCollection 2019.
3
Annexin-A1: Therapeutic Potential in Microvascular Disease. annexin-A1:微血管疾病的治疗潜力。
转芝麻细胞色素 P450 基因连翘植物产生有益的木脂素。
Sci Rep. 2022 Jun 16;12(1):10152. doi: 10.1038/s41598-022-14401-9.
4
Inhibition of mitochondrial LonP1 protease by allosteric blockade of ATP binding and hydrolysis via CDDO and its derivatives.通过 CDDO 及其衍生物对 ATP 结合和水解的别构阻断抑制线粒体 LonP1 蛋白酶。
J Biol Chem. 2022 Mar;298(3):101719. doi: 10.1016/j.jbc.2022.101719. Epub 2022 Feb 11.
5
Glycyrrhizin Derivatives Suppress Cancer Chemoresistance by Inhibiting Progesterone Receptor Membrane Component 1.甘草酸衍生物通过抑制孕激素受体膜成分1抑制癌症化疗耐药性。
Cancers (Basel). 2021 Jun 29;13(13):3265. doi: 10.3390/cancers13133265.
Front Immunol. 2019 Apr 30;10:938. doi: 10.3389/fimmu.2019.00938. eCollection 2019.
4
Sesamin Catechol Glucuronides Exert Anti-inflammatory Effects by Suppressing Interferon β and Inducible Nitric Oxide Synthase Expression through Deconjugation in Macrophage-like J774.1 Cells.芝麻素儿茶素葡萄糖醛酸苷通过去共轭化在巨噬细胞样 J774.1 细胞中抑制干扰素β和诱导型一氧化氮合酶的表达发挥抗炎作用。
J Agric Food Chem. 2019 Jul 10;67(27):7640-7649. doi: 10.1021/acs.jafc.8b07227. Epub 2019 Apr 16.
5
Application of high-performance magnetic nanobeads to biological sensing devices.高性能磁性纳米珠在生物传感设备中的应用。
Anal Bioanal Chem. 2019 Mar;411(9):1825-1837. doi: 10.1007/s00216-018-1548-y. Epub 2019 Jan 9.
6
Silencing of Annexin A1 suppressed the apoptosis and inflammatory response of preeclampsia rat trophoblasts.沉默 Annexin A1 抑制子痫前期大鼠滋养细胞的凋亡和炎症反应。
Int J Mol Med. 2018 Dec;42(6):3125-3134. doi: 10.3892/ijmm.2018.3887. Epub 2018 Sep 18.
7
Baicalein Targets GTPase-Mediated Autophagy to Eliminate Liver Tumor-Initiating Stem Cell-Like Cells Resistant to mTORC1 Inhibition.黄芩素通过靶向 GTPase 介导的自噬消除对 mTORC1 抑制耐药的肝肿瘤起始干细胞样细胞。
Hepatology. 2018 Nov;68(5):1726-1740. doi: 10.1002/hep.30071. Epub 2018 Oct 9.
8
Annexin A1: Uncovering the Many Talents of an Old Protein.膜联蛋白 A1:揭示古老蛋白的多重潜能。
Int J Mol Sci. 2018 Mar 31;19(4):1045. doi: 10.3390/ijms19041045.
9
Correction: Wen-I Liao, et al. Ac2-26, an Annexin A1 Peptide, Attenuates Ischemia-Reperfusion-Induced Acute Lung Injury. Int. J. Mol. Sci. 2017, 18, 1771.更正:廖文一等人。膜联蛋白A1肽Ac2-26减轻缺血再灌注诱导的急性肺损伤。《国际分子科学杂志》2017年,第18卷,第1771页。
Int J Mol Sci. 2018 Feb 9;19(2):526. doi: 10.3390/ijms19020526.
10
Knockdown of Annexin A1 Enhances Radioresistance and Inhibits Apoptosis in Nasopharyngeal Carcinoma.膜联蛋白A1的敲低增强鼻咽癌的放射抗性并抑制其凋亡。
Technol Cancer Res Treat. 2018 Jan 1;17:1533034617750309. doi: 10.1177/1533034617750309.