Cao Pan, Chen Yongyu, Guo Xufeng, Chen Yan, Su Wenhao, Zhan Na, Dong Weiguo
Department of Gastroenterology, Renmin Hospital of Wuhan University, Wuhan, China.
Key Laboratory of Hubei Province for Digestive System Disease, Renmin Hospital of Wuhan University, Wuhan, China.
Front Pharmacol. 2020 Feb 21;11:106. doi: 10.3389/fphar.2020.00106. eCollection 2020.
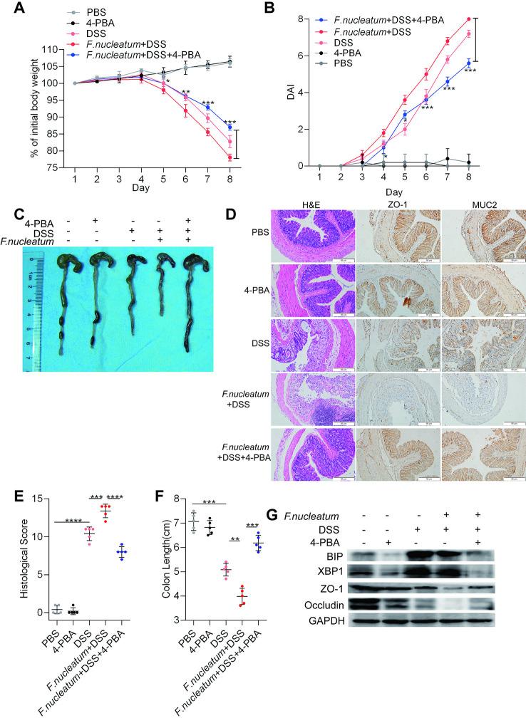
There is increasing evidence that members of the gut microbiota, especially (), are associated with Crohn's disease (CD), but the specific mechanism by which promotes CD development is unclear. Here, we first examined the abundance of and its effects on CD disease activity and explored whether aggravated intestinal inflammation and promoted intestinal mucosal barrier damage and . Our data showed that was enriched in 41.21% of CD tissues from patients and was correlated with the clinical course, clinical activity, and refractory behavior of CD < 0.05). In addition, we found that infection is involved in activating the endoplasmic reticulum stress (ERS) pathway during CD development to promote intestinal mucosal barrier destruction. Mechanistically, targeted caspase activation and recruitment domain 3 (CARD3) to activate the ERS pathway and promote -mediated mucosal barrier damage and . Thus, coordinates a molecular network involving CARD3 and ERS to control the CD process. Measuring and targeting and its associated pathways will provide valuable insight into the prevention and treatment of CD.
越来越多的证据表明,肠道微生物群成员,尤其是(),与克罗恩病(CD)有关,但()促进CD发展的具体机制尚不清楚。在此,我们首先检测了()的丰度及其对CD疾病活动的影响,并探讨了()是否加剧肠道炎症并促进肠道黏膜屏障损伤()和()。我们的数据显示,()在41.21%的患者CD组织中富集,且与CD的临床病程、临床活动及难治性行为相关(<0.05)。此外,我们发现()感染在CD发展过程中参与激活内质网应激(ERS)途径,以促进肠道黏膜屏障破坏。机制上,()靶向半胱天冬酶激活和募集结构域3(CARD3)以激活ERS途径,并促进()介导的黏膜屏障损伤()和()。因此,()协调了一个涉及CARD3和ERS的分子网络来控制CD进程。检测和靶向()及其相关途径将为CD的预防和治疗提供有价值的见解。