Suppr超能文献

胚胎发生前体细胞的细胞谱系特异性转录组分析,用于解释细胞命运的特化。

Cell lineage-specific transcriptome analysis for interpreting cell fate specification of proembryos.

机构信息

State Key Laboratory of Hybrid Rice, College of Life Sciences, Wuhan University, Wuhan, 430072, China.

出版信息

Nat Commun. 2020 Mar 13;11(1):1366. doi: 10.1038/s41467-020-15189-w.

Abstract

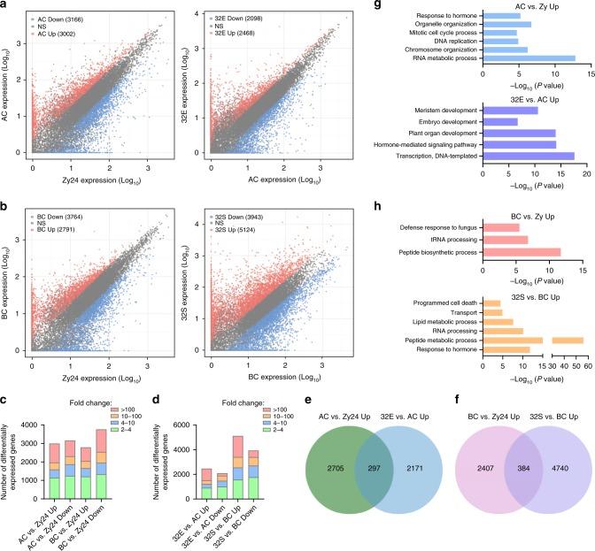
In Arabidopsis, a zygote undergoes asymmetrical cell division that establishes the first two distinct cell types of early proembryos, apical and basal cells. However, the genome-wide transcriptional activities that guide divergence of apical and basal cell development remain unknown. Here, we present a comprehensive transcriptome analysis of apical and basal cell lineages, uncovering distinct molecular pathways during cell lineage specification. Selective deletion of inherited transcripts and specific de novo transcription contribute to the establishment of cell lineage-specific pathways for cell fate specification. Embryo-related pathways have been specifically activated in apical cell lineage since 1-cell embryo stage, but quick transcriptome remodeling toward suspensor-specific pathways are found in basal cell lineage. Furthermore, long noncoding RNAs and alternative splicing isoforms may be involved in cell lineage specification. This work also provides a valuable lineage-specific transcriptome resource to elucidate the molecular pathways for divergence of apical and basal cell lineages at genome-wide scale.

摘要

在拟南芥中,受精卵经历不对称细胞分裂,从而建立早期原胚的前两个独特的细胞类型,即顶端细胞和基端细胞。然而,指导顶端和基端细胞发育分歧的全基因组转录活性仍然未知。在这里,我们对顶端和基端细胞谱系进行了全面的转录组分析,揭示了细胞谱系特化过程中的不同分子途径。遗传转录本的选择性缺失和特定的从头转录有助于建立细胞命运特化的细胞谱系特异性途径。胚胎相关途径自 1 细胞胚胎阶段以来就在顶端细胞谱系中特异性激活,但在基端细胞谱系中发现了快速向悬浮胚特化途径的转录组重塑。此外,长非编码 RNA 和可变剪接异构体可能参与细胞谱系特化。这项工作还提供了一个有价值的谱系特异性转录组资源,以阐明全基因组范围内顶端和基端细胞谱系分歧的分子途径。

https://cdn.ncbi.nlm.nih.gov/pmc/blobs/fac7/7070050/4fc1803a96aa/41467_2020_15189_Fig1_HTML.jpg

文献检索

告别复杂PubMed语法,用中文像聊天一样搜索,搜遍4000万医学文献。AI智能推荐,让科研检索更轻松。

立即免费搜索

文件翻译

保留排版,准确专业,支持PDF/Word/PPT等文件格式,支持 12+语言互译。

免费翻译文档

深度研究

AI帮你快速写综述,25分钟生成高质量综述,智能提取关键信息,辅助科研写作。

立即免费体验