• 文献检索
  • 文档翻译
  • 深度研究
  • 学术资讯
  • Suppr Zotero 插件Zotero 插件
  • 邀请有礼
  • 套餐&价格
  • 历史记录
应用&插件
Suppr Zotero 插件Zotero 插件浏览器插件Mac 客户端Windows 客户端微信小程序
定价
高级版会员购买积分包购买API积分包
服务
文献检索文档翻译深度研究API 文档MCP 服务
关于我们
关于 Suppr公司介绍联系我们用户协议隐私条款
关注我们

Suppr 超能文献

核心技术专利:CN118964589B侵权必究
粤ICP备2023148730 号-1Suppr @ 2026

文献检索

告别复杂PubMed语法,用中文像聊天一样搜索,搜遍4000万医学文献。AI智能推荐,让科研检索更轻松。

立即免费搜索

文件翻译

保留排版,准确专业,支持PDF/Word/PPT等文件格式,支持 12+语言互译。

免费翻译文档

深度研究

AI帮你快速写综述,25分钟生成高质量综述,智能提取关键信息,辅助科研写作。

立即免费体验

基于多波长多通道传感器的可穿戴光电容积脉搏波信号运动伪影的去除。

Motion Artifact Reduction in Wearable Photoplethysmography Based on Multi-Channel Sensors with Multiple Wavelengths.

机构信息

Department of Biomedical Engineering, Hanyang University, Seoul 04763, Korea.

Department of Family Medicine, Hanyang University, Seoul 04763, Korea.

出版信息

Sensors (Basel). 2020 Mar 9;20(5):1493. doi: 10.3390/s20051493.

DOI:10.3390/s20051493
PMID:32182772
原文链接:https://pmc.ncbi.nlm.nih.gov/articles/PMC7085621/
Abstract

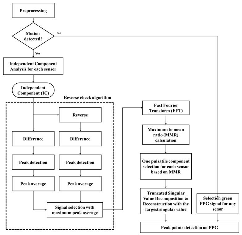
Photoplethysmography (PPG) is an easy and convenient method by which to measure heart rate (HR). However, PPG signals that optically measure volumetric changes in blood are not robust to motion artifacts. In this paper, we develop a PPG measuring system based on multi-channel sensors with multiple wavelengths and propose a motion artifact reduction algorithm using independent component analysis (ICA). We also propose a truncated singular value decomposition for 12-channel PPG signals, which contain direction and depth information measured using the developed multi-channel PPG measurement system. The performance of the proposed method is evaluated against the R-peaks of an electrocardiogram in terms of sensitivity (Se), positive predictive value (PPV), and failed detection rate (FDR). The experimental results show that Se, PPV, and FDR were 99%, 99.55%, and 0.45% for walking, 96.28%, 99.24%, and 0.77% for fast walking, and 82.49%, 99.83%, and 0.17% for running, respectively. The evaluation shows that the proposed method is effective in reducing errors in HR estimation from PPG signals with motion artifacts in intensive motion situations such as fast walking and running.

摘要

光电容积脉搏波描记法(PPG)是一种测量心率(HR)的简便方法。然而,通过光学测量血液容积变化的 PPG 信号对运动伪影不稳健。在本文中,我们开发了一种基于多通道传感器的 PPG 测量系统,该系统具有多个波长,并提出了一种使用独立成分分析(ICA)的运动伪影减少算法。我们还提出了一种针对包含使用开发的多通道 PPG 测量系统测量的方向和深度信息的 12 通道 PPG 信号的截断奇异值分解。使用心电图的 R 波峰值评估所提出方法的性能,以评估灵敏度(Se)、阳性预测值(PPV)和未检测到的错误率(FDR)。实验结果表明,在快走和跑步等剧烈运动情况下,对于步行、快走和跑步,分别为 99%、99.55%和 0.45%、96.28%、99.24%和 0.77%以及 82.49%、99.83%和 0.17%。评估结果表明,在快走和跑步等剧烈运动情况下,该方法可有效减少具有运动伪影的 PPG 信号中 HR 估计的误差。

https://cdn.ncbi.nlm.nih.gov/pmc/blobs/c102/7085621/c9bf6d55e523/sensors-20-01493-g009.jpg
https://cdn.ncbi.nlm.nih.gov/pmc/blobs/c102/7085621/a9abbb082d40/sensors-20-01493-g001.jpg
https://cdn.ncbi.nlm.nih.gov/pmc/blobs/c102/7085621/b6d590f8067a/sensors-20-01493-g002.jpg
https://cdn.ncbi.nlm.nih.gov/pmc/blobs/c102/7085621/a1104306e8a6/sensors-20-01493-g003.jpg
https://cdn.ncbi.nlm.nih.gov/pmc/blobs/c102/7085621/24bf1a10cc80/sensors-20-01493-g004.jpg
https://cdn.ncbi.nlm.nih.gov/pmc/blobs/c102/7085621/42163e169faa/sensors-20-01493-g005.jpg
https://cdn.ncbi.nlm.nih.gov/pmc/blobs/c102/7085621/e855fc0ebfff/sensors-20-01493-g006.jpg
https://cdn.ncbi.nlm.nih.gov/pmc/blobs/c102/7085621/14690c6e5b5a/sensors-20-01493-g007.jpg
https://cdn.ncbi.nlm.nih.gov/pmc/blobs/c102/7085621/26cd6646cc13/sensors-20-01493-g008.jpg
https://cdn.ncbi.nlm.nih.gov/pmc/blobs/c102/7085621/c9bf6d55e523/sensors-20-01493-g009.jpg
https://cdn.ncbi.nlm.nih.gov/pmc/blobs/c102/7085621/a9abbb082d40/sensors-20-01493-g001.jpg
https://cdn.ncbi.nlm.nih.gov/pmc/blobs/c102/7085621/b6d590f8067a/sensors-20-01493-g002.jpg
https://cdn.ncbi.nlm.nih.gov/pmc/blobs/c102/7085621/a1104306e8a6/sensors-20-01493-g003.jpg
https://cdn.ncbi.nlm.nih.gov/pmc/blobs/c102/7085621/24bf1a10cc80/sensors-20-01493-g004.jpg
https://cdn.ncbi.nlm.nih.gov/pmc/blobs/c102/7085621/42163e169faa/sensors-20-01493-g005.jpg
https://cdn.ncbi.nlm.nih.gov/pmc/blobs/c102/7085621/e855fc0ebfff/sensors-20-01493-g006.jpg
https://cdn.ncbi.nlm.nih.gov/pmc/blobs/c102/7085621/14690c6e5b5a/sensors-20-01493-g007.jpg
https://cdn.ncbi.nlm.nih.gov/pmc/blobs/c102/7085621/26cd6646cc13/sensors-20-01493-g008.jpg
https://cdn.ncbi.nlm.nih.gov/pmc/blobs/c102/7085621/c9bf6d55e523/sensors-20-01493-g009.jpg

相似文献

1
Motion Artifact Reduction in Wearable Photoplethysmography Based on Multi-Channel Sensors with Multiple Wavelengths.基于多波长多通道传感器的可穿戴光电容积脉搏波信号运动伪影的去除。
Sensors (Basel). 2020 Mar 9;20(5):1493. doi: 10.3390/s20051493.
2
Reference signal less Fourier analysis based motion artifact removal algorithm for wearable photoplethysmography devices to estimate heart rate during physical exercises.基于无参考信号傅里叶分析的运动伪影去除算法,用于可穿戴式光电容积脉搏波描记术设备在体育锻炼期间估计心率。
Comput Biol Med. 2022 Feb;141:105081. doi: 10.1016/j.compbiomed.2021.105081. Epub 2021 Dec 5.
3
Improved Heart Rate Tracking Using Multiple Wrist-type Photoplethysmography during Physical Activities.在体育活动期间使用多个腕式光电容积脉搏波描记法改善心率跟踪。
Annu Int Conf IEEE Eng Med Biol Soc. 2018 Jul;2018:1-4. doi: 10.1109/EMBC.2018.8512736.
4
SPECMAR: fast heart rate estimation from PPG signal using a modified spectral subtraction scheme with composite motion artifacts reference generation.SPECMAR:使用改进的带复合运动伪影参考生成的频谱相减方案从 PPG 信号中快速估计心率。
Med Biol Eng Comput. 2019 Mar;57(3):689-702. doi: 10.1007/s11517-018-1909-x. Epub 2018 Oct 22.
5
A Novel Time-Varying Spectral Filtering Algorithm for Reconstruction of Motion Artifact Corrupted Heart Rate Signals During Intense Physical Activities Using a Wearable Photoplethysmogram Sensor.一种用于使用可穿戴光电容积脉搏波传感器在剧烈体育活动期间重建受运动伪影干扰的心率信号的新型时变频谱滤波算法。
Sensors (Basel). 2015 Dec 23;16(1):10. doi: 10.3390/s16010010.
6
Removal of Motion Artifacts in Photoplethysmograph Sensors during Intensive Exercise for Accurate Heart Rate Calculation Based on Frequency Estimation and Notch Filtering.基于频率估计和陷波滤波的剧烈运动中光电容积脉搏传感器运动伪影去除,以准确计算心率。
Sensors (Basel). 2019 Jul 28;19(15):3312. doi: 10.3390/s19153312.
7
Heart rate monitoring from wrist-type PPG based on singular spectrum analysis with motion decision.基于带运动判定的奇异谱分析的腕部光电容积脉搏波心率监测
Annu Int Conf IEEE Eng Med Biol Soc. 2016 Aug;2016:3511-3514. doi: 10.1109/EMBC.2016.7591485.
8
Characterization and reduction of motion artifacts in photoplethysmographic signals from a wrist-worn device.腕戴式设备光电容积脉搏波信号中运动伪影的表征与减少
Annu Int Conf IEEE Eng Med Biol Soc. 2015;2015:6146-9. doi: 10.1109/EMBC.2015.7319795.
9
BioTranslator: Inferring R-Peaks from Ambulatory Wrist-Worn PPG Signal.生物翻译器:从动态手腕佩戴式光电容积脉搏波信号中推断R波峰
Annu Int Conf IEEE Eng Med Biol Soc. 2019 Jul;2019:4241-4245. doi: 10.1109/EMBC.2019.8856450.
10
Study of Artifact-Resistive Technology Based on a Novel Dual Photoplethysmography Method for Wearable Pulse Rate Monitors.基于新型双光电容积脉搏波描记法的可穿戴脉搏率监测器抗伪技术研究
J Med Syst. 2016 Mar;40(3):56. doi: 10.1007/s10916-015-0412-2. Epub 2015 Dec 8.

引用本文的文献

1
Mobile and Wireless Autofluorescence Detection Systems and Their Application for Skin Tissues.移动和无线自体荧光检测系统及其在皮肤组织中的应用。
Biosensors (Basel). 2025 Aug 3;15(8):501. doi: 10.3390/bios15080501.
2
Machine Learning-Based VO Estimation Using a Wearable Multiwavelength Photoplethysmography Device.使用可穿戴多波长光电容积脉搏波描记术设备基于机器学习的每搏输出量估计
Biosensors (Basel). 2025 Mar 24;15(4):208. doi: 10.3390/bios15040208.
3
Multi-point sensing organic light-emitting diode display based mobile cardiovascular monitor.

本文引用的文献

1
RR interval signal quality of a heart rate monitor and an ECG Holter at rest and during exercise.心率监测仪和动态心电图 Holter 在休息和运动时的 RR 间隔信号质量。
Eur J Appl Physiol. 2019 Jul;119(7):1525-1532. doi: 10.1007/s00421-019-04142-5. Epub 2019 Apr 19.
2
Motion Artifact Reduction for Wrist-Worn Photoplethysmograph Sensors Based on Different Wavelengths.基于不同波长的腕部光电容积脉搏波传感器运动伪影减少
Sensors (Basel). 2019 Feb 7;19(3):673. doi: 10.3390/s19030673.
3
A Pulse Rate Detection Method for Mouse Application Based on Multi-PPG Sensors.
基于多点传感有机发光二极管显示器的移动心血管监测仪。
Nat Commun. 2025 Feb 15;16(1):1666. doi: 10.1038/s41467-025-56915-6.
4
Elevation of spectral components of electrodermal activity precedes central nervous system oxygen toxicity symptoms in divers.潜水员皮肤电活动频谱成分的升高先于中枢神经系统氧中毒症状出现。
Commun Med (Lond). 2024 Dec 19;4(1):270. doi: 10.1038/s43856-024-00688-4.
5
Refined matrix completion for spectrum estimation of heart rate variability.心率变异性频谱估计的精细矩阵补全。
Math Biosci Eng. 2024 Aug 2;21(8):6758-6782. doi: 10.3934/mbe.2024296.
6
A review: Blood pressure monitoring based on PPG and circadian rhythm.综述:基于光电容积脉搏波描记法(PPG)和昼夜节律的血压监测
APL Bioeng. 2024 Jul 23;8(3):031501. doi: 10.1063/5.0206980. eCollection 2024 Sep.
7
Potential Applications of Mobile and Wearable Devices for Psychological Support During the COVID-19 Pandemic: A Review.移动和可穿戴设备在新冠疫情期间用于心理支持的潜在应用:一项综述
IEEE Sens J. 2020 Dec 21;21(6):7162-7178. doi: 10.1109/JSEN.2020.3046259. eCollection 2021 Mar 15.
8
Evaluation of the Photoplethysmogram-Based Deep Learning Model for Continuous Respiratory Rate Estimation in Surgical Intensive Care Unit.基于光电容积脉搏波描记图的深度学习模型在外科重症监护病房连续呼吸频率估计中的评估
Bioengineering (Basel). 2023 Oct 19;10(10):1222. doi: 10.3390/bioengineering10101222.
9
An ML-Based Approach to Reconstruct Heart Rate from PPG in Presence of Motion Artifacts.基于机器学习的方法,可在存在运动伪影的情况下从 PPG 中重建心率。
Biosensors (Basel). 2023 Jul 7;13(7):718. doi: 10.3390/bios13070718.
10
The 2023 wearable photoplethysmography roadmap.2023 年可穿戴光电容积脉搏波描记法路线图。
Physiol Meas. 2023 Nov 29;44(11):111001. doi: 10.1088/1361-6579/acead2.
一种基于多PPG传感器的小鼠脉搏率检测方法
Sensors (Basel). 2017 Jul 14;17(7):1628. doi: 10.3390/s17071628.
4
Improving Pulse Rate Measurements during Random Motion Using a Wearable Multichannel Reflectance Photoplethysmograph.使用可穿戴多通道反射式光电容积脉搏波传感器改善随机运动期间的脉搏率测量
Sensors (Basel). 2016 Mar 7;16(3):342. doi: 10.3390/s16030342.
5
Multiparameter respiratory rate estimation from the photoplethysmogram.从光体积描记图中估算多参数呼吸率。
IEEE Trans Biomed Eng. 2013 Jul;60(7):1946-53. doi: 10.1109/TBME.2013.2246160. Epub 2013 Feb 8.
6
The non-invasive and continuous estimation of cardiac output using a photoplethysmogram and electrocardiogram during incremental exercise.在递增运动期间,使用光体积描记图和心电图无创连续估计心输出量。
Physiol Meas. 2010 May;31(5):715-26. doi: 10.1088/0967-3334/31/5/008. Epub 2010 Apr 16.
7
Motion-tolerant magnetic earring sensor and wireless earpiece for wearable photoplethysmography.用于可穿戴式光电容积脉搏波描记术的耐运动磁性耳环传感器和无线耳塞
IEEE Trans Inf Technol Biomed. 2010 May;14(3):786-94. doi: 10.1109/TITB.2010.2042607. Epub 2010 Feb 17.
8
Noninvasive cardiac output estimation using a novel photoplethysmogram index.使用新型光电容积脉搏波图指数进行无创心输出量估计。
Annu Int Conf IEEE Eng Med Biol Soc. 2009;2009:1746-9. doi: 10.1109/IEMBS.2009.5333091.
9
Simultaneous recording of skin blood pulsations at different vascular depths by multiwavelength photoplethysmography.通过多波长光电容积脉搏波描记法同时记录不同血管深度的皮肤血流搏动。
Appl Opt. 2007 Apr 1;46(10):1754-9. doi: 10.1364/ao.46.001754.
10
Motion artifact reduction in photoplethysmography using independent component analysis.使用独立成分分析减少光电容积脉搏波描记术中的运动伪影。
IEEE Trans Biomed Eng. 2006 Mar;53(3):566-8. doi: 10.1109/TBME.2005.869784.