Suppr超能文献

在微波辐射下,通过氧化铜纳米超粒子原位产生氧气,实现肿瘤再氧合,以增强放射治疗和微波热疗的联合作用。

Tumor reoxygenation for enhanced combination of radiation therapy and microwave thermal therapy using oxygen generation in situ by CuO nanosuperparticles under microwave irradiation.

机构信息

Laboratory of Controllable Preparation and Application of Nanomaterials, Key Laboratory of Cryogenics, Technical Institute of Physics and Chemistry, Chinese Academy of Sciences, No. 29 East Road Zhongguancun, Beijing 100190, People's Republic of China.

University of Chinese Academy of Sciences, Beijing 100049, People's Republic of China.

出版信息

Theranostics. 2020 Mar 25;10(10):4659-4675. doi: 10.7150/thno.42818. eCollection 2020.

Abstract

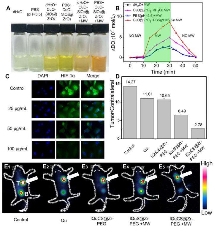
As known, radiation therapy (RT) can exacerbate the degree of hypoxia of tumor cells, which induces serious resistance to RT and in turn, is the greatest obstacle to RT. Reoxygenation can restore the hypoxic state of tumor cells, which plays an important role in reshaping tumor microenviroment for achieving optimal therapeutic efficacy. Herein, we report for the first time that microwave (MW)-triggered IL-Quercetin-CuO-SiO@ZrO-PEG nanosuperparticles (IQuCS@Zr-PEG NSPs) have been used to achieve an optimal RT therapeutic outcomes by the strategy of upregulating tumor reoxygenation, hypoxic cells acquire oxygen and return to normal state. : We prepared a promising multifunctional nanosuperparticle to upregulate tumor reoxygenation by utilizing CuO nanoparticle to generate oxygen under MW irradiation in the tumor microenvironment. The IQuCS@Zr-PEG NSPs were obtained by introducing CuO nanoparticles, MW sensitizer of 1-butyl-3-methylimidazolium hexafluorophosphate (IL), radiosensitizer of Quercetin (Qu) and surface modifier of monomethoxy polyethylene glycol sulfhyl (mPEG-SH, 5k Da) into mesoporous sandwich SiO@ZrO nanosuperparticles (SiO@ZrO NSPs). The release oxygen by IQuCS@Zr-PEG NSPs under MW irradiation was investigated by a microcomputer dissolved oxygen-biochemical oxygen demand detector (DO-BOD) test. Finally, we used the Tc-HL91 labeled reoxygenation imaging, Cellular immunofluorescence, immunohistochemistry, and TUNEL experiments to verify that this unique MW-responsive reoxygenation enhancer can be used to stimulate reshaping of the tumor microenvironment. : Through experiments we found that the IQuCS@Zr-PEG NSPs can persistently release oxygen under the MW irradiation, which upregulates tumor reoxygenation and improve the combined tumor treatment effect of RT and microwave thermal therapy (MWTT). Cellular immunofluorescence and immunohistochemistry experiments demonstrated that the IQuCS@Zr-PEG NSPs can downregulate the expression of hypoxia-inducible factor 1α (HIF-1α) under MW irradiation. The Tc-HL91 labeled reoxygenation imaging experiment also showed that the oxygen generated by IQuCS@Zr-PEG NSPs under MW irradiation can significantly increase the reoxygenation capacity of tumor cells, thus reshaping the tumor microenvironment. The high inhibition rate of 98.62% was achieved in the antitumor experiments . In addition, the IQuCS@Zr-PEG NSPs also had good computed tomography (CT) imaging effects, which can be used to monitor the treatment of tumors in real-time. : The proof-of-concept strategy of upregulating tumor reoxygenation is achieved by MW triggered IQuCS@Zr-PEG NSPs, which has exhibited optimal therapeutic outcomes of combination of RT and MWTT tumor. Such unique MW-responsive reoxygenation enhancer may stimulate the research of reshaping tumor microenvironment for enhancing versatile tumor treatment.

摘要

众所周知,放射治疗(RT)会加剧肿瘤细胞的缺氧程度,从而导致严重的 RT 抵抗,这反过来又是 RT 的最大障碍。再氧合可以恢复肿瘤细胞的缺氧状态,这在重塑肿瘤微环境以实现最佳治疗效果方面发挥着重要作用。在这里,我们首次报道,微波(MW)触发的 IL-槲皮素-CuO-SiO@ZrO-PEG 纳米超粒子(IQuCS@Zr-PEG NSPs)已被用于通过上调肿瘤再氧合的策略来实现最佳 RT 治疗效果,使缺氧细胞获得氧气并恢复正常状态。:我们制备了一种有前途的多功能纳米超粒子,通过利用 CuO 纳米颗粒在肿瘤微环境中的 MW 照射下产生氧气,从而上调肿瘤再氧合。IQuCS@Zr-PEG NSPs 是通过将 CuO 纳米颗粒、MW 敏化剂 1-丁基-3-甲基咪唑六氟磷酸盐(IL)、槲皮素(Qu)的放射增敏剂和甲氧基聚乙二醇硫醇(mPEG-SH,5kDa)引入介孔夹心 SiO@ZrO 纳米超粒子(SiO@ZrO NSPs)而得到的。通过使用微计算机溶解氧-生化需氧量检测器(DO-BOD)测试研究了 IQuCS@Zr-PEG NSPs 在 MW 照射下的释氧情况。最后,我们使用 Tc-HL91 标记的再氧合成像、细胞免疫荧光、免疫组织化学和 TUNEL 实验来验证这种独特的 MW 响应再氧合增强剂可用于刺激肿瘤微环境的重塑。:通过实验,我们发现 IQuCS@Zr-PEG NSPs 可以在 MW 照射下持续释放氧气,从而上调肿瘤再氧合并提高 RT 和微波热疗(MWTT)联合肿瘤治疗效果。细胞免疫荧光和免疫组织化学实验表明,IQuCS@Zr-PEG NSPs 可以在 MW 照射下下调缺氧诱导因子 1α(HIF-1α)的表达。Tc-HL91 标记的再氧合成像实验也表明,IQuCS@Zr-PEG NSPs 在 MW 照射下产生的氧气可以显著增加肿瘤细胞的再氧合能力,从而重塑肿瘤微环境。在抗肿瘤实验中达到了 98.62%的高抑制率。此外,IQuCS@Zr-PEG NSPs 还具有良好的计算机断层扫描(CT)成像效果,可用于实时监测肿瘤的治疗情况。:通过 MW 触发的 IQuCS@Zr-PEG NSPs 实现了上调肿瘤再氧合的概念验证策略,该策略已显示出 RT 和 MWTT 联合肿瘤治疗的最佳疗效。这种独特的 MW 响应再氧合增强剂可能会刺激重塑肿瘤微环境以增强多种肿瘤治疗的研究。

https://cdn.ncbi.nlm.nih.gov/pmc/blobs/3c98/7150478/300fc0d1ceea/thnov10p4659g001.jpg

文献AI研究员

20分钟写一篇综述,助力文献阅读效率提升50倍。

立即体验

用中文搜PubMed

大模型驱动的PubMed中文搜索引擎

马上搜索

文档翻译

学术文献翻译模型,支持多种主流文档格式。

立即体验