Suppr超能文献

SAMD4 家族成员通过直接结合病毒 RNA 的 Smaug 识别区域来抑制乙型肝炎病毒。

SAMD4 family members suppress human hepatitis B virus by directly binding to the Smaug recognition region of viral RNA.

机构信息

State Key Laboratory of Cellular Stress Biology, Innovation Center for Cell Signaling Network, School of Life Sciences, Xiamen University, Xiamen, Fujian, 361102, China.

State Key Laboratory of Molecular Vaccinology and Molecular Diagnostics, National Institute of Diagnostics and Vaccine Development in Infectious Diseases, School of Public Health, Xiamen University, Xiamen, Fujian, 361005, China.

出版信息

Cell Mol Immunol. 2021 Apr;18(4):1032-1044. doi: 10.1038/s41423-020-0431-x. Epub 2020 Apr 27.

Abstract

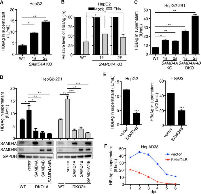
HBV infection initiates hepatitis B and promotes liver cirrhosis and hepatocellular carcinoma. IFN-α is commonly used in hepatitis B therapy, but how it inhibits HBV is not fully understood. We screened 285 human interferon-stimulated genes (ISGs) for anti-HBV activity using a cell-based assay, which revealed several anti-HBV ISGs. Among these ISGs, SAMD4A was the strongest suppressor of HBV replication. We found the binding site of SAMD4A in HBV RNA, which was a previously unidentified Smaug recognition region (SRE) sequence conserved in HBV variants. SAMD4A binds to the SRE site in viral RNA to trigger its degradation. The SAM domain in SAMD4A is critical for RNA binding and the C-terminal domain of SAMD4A is required for SAMD4A anti-HBV function. Human SAMD4B is a homolog of human SAMD4A but is not an ISG, and the murine genome encodes SAMD4. All these SAMD4 proteins suppressed HBV replication when overexpressed in vitro and in vivo. We also showed that knocking out the Samd4 gene in hepatocytes led to a higher level of HBV replication in mice and AAV-delivered SAMD4A expression reduced the virus titer in HBV-producing transgenic mice. In addition, a database analysis revealed a negative correlation between the levels of SAMD4A/B and HBV in patients. Our data suggest that SAMD4A is an important anti-HBV ISG for use in IFN therapy of hepatitis B and that the levels of SAMD4A/B expression are related to HBV sensitivity in humans.

摘要

HBV 感染会引发乙型肝炎,并促进肝硬化和肝细胞癌的发生。IFN-α 常用于乙型肝炎的治疗,但它如何抑制 HBV 尚未完全阐明。我们使用基于细胞的测定法筛选了 285 个人类干扰素刺激基因 (ISG) 的抗 HBV 活性,结果揭示了几种抗 HBV ISG。在这些 ISG 中,SAMD4A 是最强的 HBV 复制抑制剂。我们发现 SAMD4A 在 HBV RNA 上的结合位点,这是一个在 HBV 变体中保守的先前未识别的 Smaug 识别区 (SRE) 序列。SAMD4A 结合到病毒 RNA 的 SRE 位点以触发其降解。SAMD4A 中的 SAM 结构域对于 RNA 结合至关重要,SAMD4A 的 C 末端结构域对于 SAMD4A 的抗 HBV 功能是必需的。人 SAMD4B 是 SAMD4A 的同源物,但不是 ISG,而鼠基因组编码 SAMD4。所有这些 SAMD4 蛋白在体外和体内过表达时均能抑制 HBV 复制。我们还表明,敲除肝细胞中的 Samd4 基因会导致小鼠 HBV 复制水平升高,而 AAV 递送的 SAMD4A 表达会降低乙型肝炎生产转基因小鼠中的病毒滴度。此外,数据库分析显示 SAMD4A/B 水平与患者的 HBV 呈负相关。我们的数据表明,SAMD4A 是 IFN 治疗乙型肝炎的重要抗 HBV ISG,SAMD4A/B 的表达水平与人的 HBV 敏感性有关。

https://cdn.ncbi.nlm.nih.gov/pmc/blobs/41c8/7223975/966e25138a6f/41423_2020_431_Fig1_HTML.jpg

文献AI研究员

20分钟写一篇综述,助力文献阅读效率提升50倍。

立即体验

用中文搜PubMed

大模型驱动的PubMed中文搜索引擎

马上搜索

文档翻译

学术文献翻译模型,支持多种主流文档格式。

立即体验