Suppr超能文献

RNA 结合蛋白 SAMD4A 通过调节血管生成程序的平衡抑制乳腺癌血管生成。

RNA-binding protein SAMD4A inhibits breast tumor angiogenesis by modulating the balance of angiogenesis program.

机构信息

Department of Endocrinology, Beijing Jishuitan Hospital, The 4th Clinical Medical College of Peking University, Beijing, China.

Institute of Microcirculation, Chinese Academy of Medical Sciences & Peking Union Medical College, Beijing, China.

出版信息

Cancer Sci. 2021 Sep;112(9):3835-3845. doi: 10.1111/cas.15053. Epub 2021 Jul 16.

Abstract

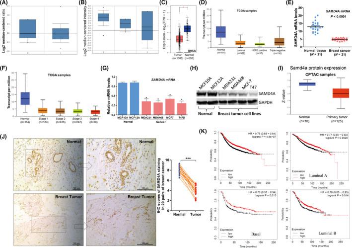
Tumor-induced angiogenesis is important for further progression of solid tumors. The initiation of tumor angiogenesis is dictated by a shift in the balance between proangiogenic and antiangiogenic gene expression programs. However, the potential mechanism controlling the expression of angiogenesis-related genes in the tumor cells, especially the process mediated by RNA-binding protein (RBP) remains unclear. SAMD4A is a conserved RBP across fly to mammals, and is believed to play an important role in controlling gene translation and stability. In this study, we identified the potential role of SAMD4A in modulating angiogenesis-related gene expression and tumor progression in breast cancer. SAMD4A expression was repressed in breast cancer tissues and cells and low SAMD4A expression in human breast tumor samples was strongly associated with poor survival of patients. Overexpression of SAMD4A inhibited breast tumor angiogenesis and caner progression, whereas knockdown of SAMD4A demonstrated a reversed effect. Mechanistically, SAMD4A was found to specifically destabilize the proangiogenic gene transcripts, including C-X-C motif chemokine ligand 5 (CXCL5), endoglin (ENG), interleukin 1β (IL1β), and angiopoietin 1 (ANGPT1), by directly interacting with the stem-loop structure in the 3' untranslated region (3'UTR) of these mRNAs through its sterile alpha motif (SAM) domain, resulting in the imbalance of angiogenic genes expression. Collectively, our results suggest that SAMD4A is a novel breast tumor suppressor that inhibits tumor angiogenesis by specifically downregulating the expression of proangiogenic genes, which might be a potential antiangiogenic target for breast cancer therapy.

摘要

肿瘤诱导的血管生成对于实体瘤的进一步进展很重要。肿瘤血管生成的启动取决于促血管生成和抗血管生成基因表达程序之间平衡的转变。然而,控制肿瘤细胞中血管生成相关基因表达的潜在机制,特别是由 RNA 结合蛋白 (RBP) 介导的过程尚不清楚。SAMD4A 是一种在果蝇到哺乳动物中保守的 RBP,被认为在控制基因翻译和稳定性方面发挥重要作用。在这项研究中,我们确定了 SAMD4A 在调节乳腺癌中血管生成相关基因表达和肿瘤进展中的潜在作用。SAMD4A 在乳腺癌组织和细胞中的表达受到抑制,并且人乳腺癌肿瘤样本中的低 SAMD4A 表达与患者的不良生存强烈相关。SAMD4A 的过表达抑制了乳腺癌血管生成和癌症进展,而 SAMD4A 的敲低则表现出相反的效果。从机制上讲,发现 SAMD4A 通过其 sterile alpha motif (SAM) 结构域直接与这些 mRNA 的 3'非翻译区 (3'UTR) 中的茎环结构相互作用,特异性地使促血管生成基因转录物(包括 C-X-C 基序趋化因子配体 5 (CXCL5)、内皮下皮糖蛋白 (ENG)、白细胞介素 1β (IL1β) 和血管生成素 1 (ANGPT1))不稳定,导致血管生成基因表达失衡。总之,我们的研究结果表明,SAMD4A 是一种新型的乳腺癌肿瘤抑制因子,通过特异性地下调促血管生成基因的表达来抑制肿瘤血管生成,这可能是乳腺癌治疗的一个潜在的抗血管生成靶点。

https://cdn.ncbi.nlm.nih.gov/pmc/blobs/a29a/8409301/30fe75eeda66/CAS-112-3835-g005.jpg

文献检索

告别复杂PubMed语法,用中文像聊天一样搜索,搜遍4000万医学文献。AI智能推荐,让科研检索更轻松。

立即免费搜索

文件翻译

保留排版,准确专业,支持PDF/Word/PPT等文件格式,支持 12+语言互译。

免费翻译文档

深度研究

AI帮你快速写综述,25分钟生成高质量综述,智能提取关键信息,辅助科研写作。

立即免费体验