Suppr超能文献

乙型肝炎病毒核心蛋白核相互作用组鉴定 SRSF10 为一种宿主 RNA 结合蛋白,限制 HBV RNA 的产生。

Hepatitis B virus Core protein nuclear interactome identifies SRSF10 as a host RNA-binding protein restricting HBV RNA production.

机构信息

INSERM, U1052, Cancer Research Center of Lyon (CRCL), Université de Lyon (UCBL1), CNRS UMR5286, Centre Léon Bérard, Lyon, France.

Univ. Grenoble Alpes, CEA, INSERM, IRIG, BGE, Grenoble, France.

出版信息

PLoS Pathog. 2020 Nov 12;16(11):e1008593. doi: 10.1371/journal.ppat.1008593. eCollection 2020 Nov.

Abstract

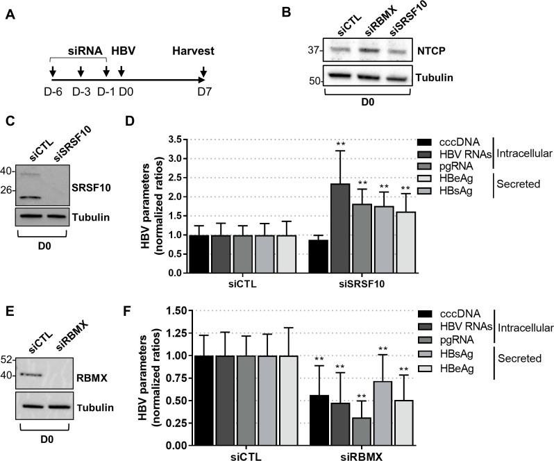
Despite the existence of a preventive vaccine, chronic infection with Hepatitis B virus (HBV) affects more than 250 million people and represents a major global cause of hepatocellular carcinoma (HCC) worldwide. Current clinical treatments, in most of cases, do not eliminate viral genome that persists as a DNA episome in the nucleus of hepatocytes and constitutes a stable template for the continuous expression of viral genes. Several studies suggest that, among viral factors, the HBV core protein (HBc), well-known for its structural role in the cytoplasm, could have critical regulatory functions in the nucleus of infected hepatocytes. To elucidate these functions, we performed a proteomic analysis of HBc-interacting host-factors in the nucleus of differentiated HepaRG, a surrogate model of human hepatocytes. The HBc interactome was found to consist primarily of RNA-binding proteins (RBPs), which are involved in various aspects of mRNA metabolism. Among them, we focused our studies on SRSF10, a RBP that was previously shown to regulate alternative splicing (AS) in a phosphorylation-dependent manner and to control stress and DNA damage responses, as well as viral replication. Functional studies combining SRSF10 knockdown and a pharmacological inhibitor of SRSF10 phosphorylation (1C8) showed that SRSF10 behaves as a restriction factor that regulates HBV RNAs levels and that its dephosphorylated form is likely responsible for the anti-viral effect. Surprisingly, neither SRSF10 knock-down nor 1C8 treatment modified the splicing of HBV RNAs but rather modulated the level of nascent HBV RNA. Altogether, our work suggests that in the nucleus of infected cells HBc interacts with multiple RBPs that regulate viral RNA metabolism. Our identification of SRSF10 as a new anti-HBV restriction factor offers new perspectives for the development of new host-targeted antiviral strategies.

摘要

尽管存在预防性疫苗,但乙型肝炎病毒(HBV)的慢性感染仍影响着超过 2.5 亿人,是全球范围内导致肝细胞癌(HCC)的主要原因。目前的临床治疗方法,在大多数情况下,无法消除病毒基因组,该基因组作为肝细胞核内的 DNA 附加体持续存在,构成了病毒基因持续表达的稳定模板。多项研究表明,在病毒因素中,HBV 核心蛋白(HBc)以其在细胞质中的结构作用而闻名,可能在受感染的肝细胞核内具有关键的调节功能。为了阐明这些功能,我们对分化的 HepaRG 细胞核中 HBc 相互作用的宿主因子进行了蛋白质组学分析,HepaRG 是一种人类肝细胞的替代模型。结果发现 HBc 相互作用组主要由 RNA 结合蛋白(RBPs)组成,这些蛋白参与了 mRNA 代谢的各个方面。其中,我们重点研究了 SRSF10,这是一种以前被证明通过磷酸化依赖性方式调节选择性剪接(AS)的 RBP,它可以控制应激和 DNA 损伤反应以及病毒复制。将 SRSF10 敲低与 SRSF10 磷酸化的药理学抑制剂(1C8)相结合的功能研究表明,SRSF10 作为一种限制因子调节 HBV RNA 水平,其去磷酸化形式可能是其抗病毒作用的原因。令人惊讶的是,SRSF10 敲低或 1C8 处理都不会改变 HBV RNA 的剪接,但会调节新生 HBV RNA 的水平。总之,我们的工作表明,在感染细胞的细胞核中,HBc 与多个调节病毒 RNA 代谢的 RBPs 相互作用。我们将 SRSF10 鉴定为一种新的抗 HBV 限制因子,为开发新的基于宿主的抗病毒策略提供了新的视角。

https://cdn.ncbi.nlm.nih.gov/pmc/blobs/4b78/7707522/a8533f5d01df/ppat.1008593.g001.jpg

文献检索

告别复杂PubMed语法,用中文像聊天一样搜索,搜遍4000万医学文献。AI智能推荐,让科研检索更轻松。

立即免费搜索

文件翻译

保留排版,准确专业,支持PDF/Word/PPT等文件格式,支持 12+语言互译。

免费翻译文档

深度研究

AI帮你快速写综述,25分钟生成高质量综述,智能提取关键信息,辅助科研写作。

立即免费体验