• 文献检索
  • 文档翻译
  • 深度研究
  • 学术资讯
  • Suppr Zotero 插件Zotero 插件
  • 邀请有礼
  • 套餐&价格
  • 历史记录
应用&插件
Suppr Zotero 插件Zotero 插件浏览器插件Mac 客户端Windows 客户端微信小程序
定价
高级版会员购买积分包购买API积分包
服务
文献检索文档翻译深度研究API 文档MCP 服务
关于我们
关于 Suppr公司介绍联系我们用户协议隐私条款
关注我们

Suppr 超能文献

核心技术专利:CN118964589B侵权必究
粤ICP备2023148730 号-1Suppr @ 2026

文献检索

告别复杂PubMed语法,用中文像聊天一样搜索,搜遍4000万医学文献。AI智能推荐,让科研检索更轻松。

立即免费搜索

文件翻译

保留排版,准确专业,支持PDF/Word/PPT等文件格式,支持 12+语言互译。

免费翻译文档

深度研究

AI帮你快速写综述,25分钟生成高质量综述,智能提取关键信息,辅助科研写作。

立即免费体验

人诱导多能干细胞衍生的 3D 神经球适合用于神经毒性筛选。

Human Induced Pluripotent Stem Cell-Derived 3D-Neurospheres are Suitable for Neurotoxicity Screening.

机构信息

BioTalentum Ltd., H-2100 Gödöllő, Hungary.

Department of Anatomy, Cell and Developmental Biology, Eötvös Loránd University, H-1117 Budapest, Hungary.

出版信息

Cells. 2020 May 1;9(5):1122. doi: 10.3390/cells9051122.

DOI:10.3390/cells9051122
PMID:32369990
原文链接:https://pmc.ncbi.nlm.nih.gov/articles/PMC7290365/
Abstract

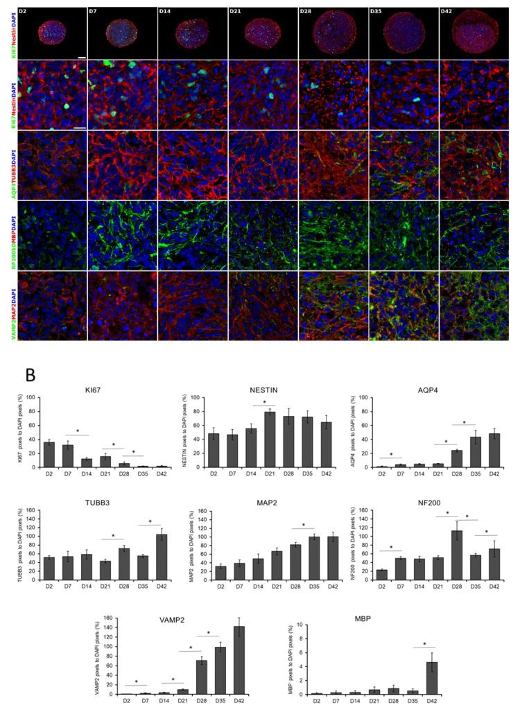
We present a hiPSC-based 3D in vitro system suitable to test neurotoxicity (NT). Human iPSCs-derived 3D neurospheres grown in 96-well plate format were characterized timewise for 6-weeks. Changes in complexity and homogeneity were followed by immunocytochemistry and transmission electron microscopy. Transcriptional activity of major developmental, structural, and cell-type-specific markers was investigated at weekly intervals to present the differentiation of neurons, astrocytes, and oligodendrocytes. Neurospheres were exposed to different well-known toxicants with or without neurotoxic effect (e.g., paraquat, acrylamide, or ibuprofen) and examined at various stages of the differentiation with an ATP-based cell viability assay optimized for 3D-tissues. Concentration responses were investigated after acute (72 h) exposure. Moreover, the compound-specific effect of rotenone was investigated by a panel of ER-stress assay, TUNEL assay, immunocytochemistry, electron microscopy, and in 3D-spheroid based neurite outgrowth assay. The acute exposure to different classes of toxicants revealed distinct susceptibility profiles in a differentiation stage-dependent manner, indicating that hiPSC-based 3D in vitro neurosphere models could be used effectively to evaluate NT, and can be developed further to detect developmental neurotoxicity (DNT) and thus replace or complement the use of animal models in various basic research and pharmaceutical applications.

摘要

我们提出了一种基于 hiPSC 的适用于测试神经毒性(NT)的 3D 体外系统。人类 iPSC 来源的 3D 神经球在 96 孔板格式中生长,在 6 周内进行了时间特征分析。通过免疫细胞化学和透射电子显微镜观察复杂性和均一性的变化。每周间隔一次检测主要发育、结构和细胞类型特异性标志物的转录活性,以展示神经元、星形胶质细胞和少突胶质细胞的分化。将神经球暴露于不同的已知有毒物质(如百草枯、丙烯酰胺或布洛芬)中,在分化的不同阶段进行检测,采用优化的基于 ATP 的细胞活力测定法用于 3D 组织。急性(72 h)暴露后进行浓度反应研究。此外,通过一组内质网应激测定、TUNEL 测定、免疫细胞化学、电子显微镜以及基于 3D 球体的神经突生长测定,研究了鱼藤酮的化合物特异性效应。急性暴露于不同类别的有毒物质显示出与分化阶段相关的不同敏感性谱,表明基于 hiPSC 的 3D 体外神经球模型可有效用于评估 NT,并且可以进一步开发以检测发育性神经毒性(DNT),从而在各种基础研究和药物应用中替代或补充动物模型的使用。

https://cdn.ncbi.nlm.nih.gov/pmc/blobs/50ea/7290365/4231a40079c1/cells-09-01122-g010.jpg
https://cdn.ncbi.nlm.nih.gov/pmc/blobs/50ea/7290365/660d9ffcf001/cells-09-01122-g001.jpg
https://cdn.ncbi.nlm.nih.gov/pmc/blobs/50ea/7290365/af4bcbcad1a4/cells-09-01122-g002.jpg
https://cdn.ncbi.nlm.nih.gov/pmc/blobs/50ea/7290365/d7449c71f04f/cells-09-01122-g003.jpg
https://cdn.ncbi.nlm.nih.gov/pmc/blobs/50ea/7290365/055a7f5086ca/cells-09-01122-g004.jpg
https://cdn.ncbi.nlm.nih.gov/pmc/blobs/50ea/7290365/f23596dab366/cells-09-01122-g005.jpg
https://cdn.ncbi.nlm.nih.gov/pmc/blobs/50ea/7290365/950d70145f2c/cells-09-01122-g006.jpg
https://cdn.ncbi.nlm.nih.gov/pmc/blobs/50ea/7290365/5c3a86fa9c94/cells-09-01122-g007.jpg
https://cdn.ncbi.nlm.nih.gov/pmc/blobs/50ea/7290365/52ab29d24c90/cells-09-01122-g008.jpg
https://cdn.ncbi.nlm.nih.gov/pmc/blobs/50ea/7290365/ea38164cf204/cells-09-01122-g009.jpg
https://cdn.ncbi.nlm.nih.gov/pmc/blobs/50ea/7290365/4231a40079c1/cells-09-01122-g010.jpg
https://cdn.ncbi.nlm.nih.gov/pmc/blobs/50ea/7290365/660d9ffcf001/cells-09-01122-g001.jpg
https://cdn.ncbi.nlm.nih.gov/pmc/blobs/50ea/7290365/af4bcbcad1a4/cells-09-01122-g002.jpg
https://cdn.ncbi.nlm.nih.gov/pmc/blobs/50ea/7290365/d7449c71f04f/cells-09-01122-g003.jpg
https://cdn.ncbi.nlm.nih.gov/pmc/blobs/50ea/7290365/055a7f5086ca/cells-09-01122-g004.jpg
https://cdn.ncbi.nlm.nih.gov/pmc/blobs/50ea/7290365/f23596dab366/cells-09-01122-g005.jpg
https://cdn.ncbi.nlm.nih.gov/pmc/blobs/50ea/7290365/950d70145f2c/cells-09-01122-g006.jpg
https://cdn.ncbi.nlm.nih.gov/pmc/blobs/50ea/7290365/5c3a86fa9c94/cells-09-01122-g007.jpg
https://cdn.ncbi.nlm.nih.gov/pmc/blobs/50ea/7290365/52ab29d24c90/cells-09-01122-g008.jpg
https://cdn.ncbi.nlm.nih.gov/pmc/blobs/50ea/7290365/ea38164cf204/cells-09-01122-g009.jpg
https://cdn.ncbi.nlm.nih.gov/pmc/blobs/50ea/7290365/4231a40079c1/cells-09-01122-g010.jpg

相似文献

1
Human Induced Pluripotent Stem Cell-Derived 3D-Neurospheres are Suitable for Neurotoxicity Screening.人诱导多能干细胞衍生的 3D 神经球适合用于神经毒性筛选。
Cells. 2020 May 1;9(5):1122. doi: 10.3390/cells9051122.
2
Neurite outgrowth in human induced pluripotent stem cell-derived neurons as a high-throughput screen for developmental neurotoxicity or neurotoxicity.人诱导多能干细胞衍生神经元中的神经突生长作为发育性神经毒性或神经毒性的高通量筛选。
Neurotoxicology. 2016 Mar;53:271-281. doi: 10.1016/j.neuro.2016.02.003. Epub 2016 Feb 4.
3
Rotenone exerts developmental neurotoxicity in a human brain spheroid model.鱼藤酮在人类大脑球体模型中发挥发育神经毒性作用。
Toxicol Appl Pharmacol. 2018 Sep 1;354:101-114. doi: 10.1016/j.taap.2018.02.003. Epub 2018 Feb 8.
4
Establishment of human pluripotent stem cell-derived cortical neurosphere model to study pathomechanisms and chemical toxicity in Kleefstra syndrome.建立人多能干细胞源性皮质神经球模型,以研究 Kleefstra 综合征的发病机制和化学毒性。
Sci Rep. 2024 Sep 29;14(1):22572. doi: 10.1038/s41598-024-72791-4.
5
Development and characterization of a human embryonic stem cell-derived 3D neural tissue model for neurotoxicity testing.用于神经毒性测试的人胚胎干细胞衍生三维神经组织模型的开发与表征
Toxicol In Vitro. 2017 Feb;38:124-135. doi: 10.1016/j.tiv.2016.10.001. Epub 2016 Oct 8.
6
Upscaling biological complexity to boost neuronal and oligodendroglia maturation and improve in vitro developmental neurotoxicity (DNT) evaluation.提升生物复杂性以促进神经元和少突胶质细胞成熟并改善体外发育神经毒性(DNT)评估。
Reprod Toxicol. 2022 Jun;110:124-140. doi: 10.1016/j.reprotox.2022.03.017. Epub 2022 Apr 1.
7
Comparative performance analysis of human iPSC-derived and primary neural progenitor cells (NPC) grown as neurospheres in vitro.人诱导多能干细胞衍生的神经前体细胞(NPC)与原代神经前体细胞在体外培养成神经球的比较性能分析。
Stem Cell Res. 2017 Dec;25:72-82. doi: 10.1016/j.scr.2017.10.013. Epub 2017 Oct 26.
8
Integrating biokinetics and in vitro studies to evaluate developmental neurotoxicity induced by chlorpyrifos in human iPSC-derived neural stem cells undergoing differentiation towards neuronal and glial cells.将生物动力学和体外研究相结合,评估在向神经元和神经胶质细胞分化的人诱导多能干细胞中,氯吡硫磷引起的发育神经毒性。
Reprod Toxicol. 2020 Dec;98:174-188. doi: 10.1016/j.reprotox.2020.09.010. Epub 2020 Oct 1.
9
Nrf2 pathway activation upon rotenone treatment in human iPSC-derived neural stem cells undergoing differentiation towards neurons and astrocytes.鱼藤酮处理人诱导多能干细胞来源的神经干细胞向神经元和星形胶质细胞分化时Nrf2信号通路的激活
Neurochem Int. 2017 Sep;108:457-471. doi: 10.1016/j.neuint.2017.06.006. Epub 2017 Jun 13.
10
Evaluation of chemical compounds that inhibit neurite outgrowth using GFP-labeled iPSC-derived human neurons.利用 GFP 标记的 iPSC 源性人神经元评估抑制神经突生长的化合物。
Neurotoxicology. 2021 Mar;83:137-145. doi: 10.1016/j.neuro.2021.01.003. Epub 2021 Jan 27.

引用本文的文献

1
Establishment of a Depression Model Using Dexamethasone-treated Three-dimensional Cultured Rat Cortical Cells.利用地塞米松处理的三维培养大鼠皮质细胞建立抑郁症模型
Clin Psychopharmacol Neurosci. 2025 Aug 31;23(3):418-432. doi: 10.9758/cpn.25.1269. Epub 2025 Mar 10.
2
The Rise of Pluripotent Stem Cell-Derived Glia Models of Neuroinflammation.多能干细胞衍生的神经炎症胶质细胞模型的兴起
Neurol Int. 2025 Jan 13;17(1):6. doi: 10.3390/neurolint17010006.
3
Development of a Single-Neurosphere Culture to Assess Radiation Toxicity and Pre-Clinical Cancer Combination Therapy Safety.

本文引用的文献

1
Incorporation of stem cell-derived astrocytes into neuronal organoids to allow neuro-glial interactions in toxicological studies.将干细胞来源的星形胶质细胞整合到神经元类器官中,以便在毒理学研究中实现神经胶质相互作用。
ALTEX. 2020;37(3):409-428. doi: 10.14573/altex.1911111. Epub 2020 Mar 7.
2
Modelling the neuropathology of lysosomal storage disorders through disease-specific human induced pluripotent stem cells.通过特定疾病的人类诱导多能干细胞来模拟溶酶体贮积症的神经病理学。
Exp Cell Res. 2019 Jul 15;380(2):216-233. doi: 10.1016/j.yexcr.2019.04.021. Epub 2019 Apr 27.
3
A Human iPSC-derived 3D platform using primary brain cancer cells to study drug development and personalized medicine.
用于评估辐射毒性和临床前癌症联合治疗安全性的单神经球培养方法的开发。
Cancers (Basel). 2023 Oct 10;15(20):4916. doi: 10.3390/cancers15204916.
4
Methamphetamine exposure drives cell cycle exit and aberrant differentiation in rat hippocampal-derived neurospheres.甲基苯丙胺暴露促使大鼠海马来源的神经球退出细胞周期并发生异常分化。
Front Pharmacol. 2023 Sep 19;14:1242109. doi: 10.3389/fphar.2023.1242109. eCollection 2023.
5
Proteomics and disease network associations evaluation of environmentally relevant Bisphenol A concentrations in a human 3D neural stem cell model.在人类三维神经干细胞模型中对环境相关浓度双酚A进行蛋白质组学及疾病网络关联评估
Front Cell Dev Biol. 2023 Aug 16;11:1236243. doi: 10.3389/fcell.2023.1236243. eCollection 2023.
6
Molecular and Functional Characterization of Different BrainSphere Models for Use in Neurotoxicity Testing on Microelectrode Arrays.用于微电极阵列神经毒性测试的不同脑球体模型的分子和功能特征。
Cells. 2023 Apr 27;12(9):1270. doi: 10.3390/cells12091270.
7
An Optimized Workflow to Generate and Characterize iPSC-Derived Motor Neuron (MN) Spheroids.优化 iPSC 衍生运动神经元 (MN) 球体生成和表征的工作流程。
Cells. 2023 Feb 8;12(4):545. doi: 10.3390/cells12040545.
8
Multiscale Analysis of Cellular Composition and Morphology in Intact Cerebral Organoids.完整脑类器官中细胞组成和形态的多尺度分析
Biology (Basel). 2022 Aug 26;11(9):1270. doi: 10.3390/biology11091270.
9
Heparin Protects Human Neural Progenitor Cells from Zika Virus-Induced Cell Death While Preserving Their Differentiation into Mature Neuroglial Cells.肝素可保护人神经祖细胞免受寨卡病毒诱导的细胞死亡,同时保留其分化为成熟神经胶质细胞的能力。
J Virol. 2022 Oct 12;96(19):e0112222. doi: 10.1128/jvi.01122-22. Epub 2022 Sep 19.
10
Recent Advances in Monitoring Stem Cell Status and Differentiation Using Nano-Biosensing Technologies.利用纳米生物传感技术监测干细胞状态与分化的最新进展
Nanomaterials (Basel). 2022 Aug 25;12(17):2934. doi: 10.3390/nano12172934.
利用人脑诱导多能干细胞(iPSC)建立的 3D 平台,结合原发性脑肿瘤细胞,用于药物研发和个体化医疗的研究。
Sci Rep. 2019 Feb 5;9(1):1407. doi: 10.1038/s41598-018-38130-0.
4
Environmental neurotoxicant-induced dopaminergic neurodegeneration: a potential link to impaired neuroinflammatory mechanisms.环境神经毒性诱导的多巴胺能神经退行性变:与神经炎症机制受损的潜在关联。
Pharmacol Ther. 2019 May;197:61-82. doi: 10.1016/j.pharmthera.2019.01.001. Epub 2019 Jan 22.
5
Vincristine Impairs Microtubules and Causes Neurotoxicity in Cerebral Organoids.长春新碱会损伤微管并导致类器官中的神经毒性。
Neuroscience. 2019 Apr 15;404:530-540. doi: 10.1016/j.neuroscience.2018.12.047. Epub 2018 Dec 30.
6
Functional and Mechanistic Neurotoxicity Profiling Using Human iPSC-Derived Neural 3D Cultures.利用人诱导多能干细胞衍生的神经 3D 培养物进行功能和机制神经毒性分析。
Toxicol Sci. 2019 Jan 1;167(1):58-76. doi: 10.1093/toxsci/kfy218.
7
Current Availability of Stem Cell-Based In Vitro Methods for Developmental Neurotoxicity (DNT) Testing.基于干细胞的体外发育神经毒性(DNT)测试方法的当前可用性。
Toxicol Sci. 2018 Sep 1;165(1):21-30. doi: 10.1093/toxsci/kfy178.
8
Toxicity, recovery, and resilience in a 3D dopaminergic neuronal in vitro model exposed to rotenone.在暴露于鱼藤酮的 3D 多巴胺能神经元体外模型中观察到的毒性、恢复和弹性。
Arch Toxicol. 2018 Aug;92(8):2587-2606. doi: 10.1007/s00204-018-2250-8. Epub 2018 Jun 28.
9
Human iPSC-derived neuronal models for in vitro neurotoxicity assessment.人诱导多能干细胞源性神经元模型用于体外神经毒性评估。
Neurotoxicology. 2018 Jul;67:215-225. doi: 10.1016/j.neuro.2018.06.007. Epub 2018 Jun 19.
10
Culture of human neurospheres in 3D scaffolds for developmental neurotoxicity testing.在 3D 支架中培养人类神经球用于发育神经毒性测试。
Toxicol In Vitro. 2018 Oct;52:106-115. doi: 10.1016/j.tiv.2018.06.002. Epub 2018 Jun 5.